原文下载:piis193459092400290x_origin.pdf

Wei Pang,1,4 Jinkui Zhu,1,4 Kexin Yang,1 Xiaona Zhu,1 Wei Zhou,1 Linlin Jiang,1 Xuran Zhuang,1 Yantong Liu,1Jianfeng Wei,1 Xiaoxiang Lu,1 Yao Yin,1 Ziling Chen,1 and Yangfei Xiang1,2,3,5,*
1上海科技大学生命科学与技术学院,中国上海201210
2上海科技大学先进医用材料与器械国家重点实验室,中国上海201210
3上海临床研究与试验中心,中国上海201210
4这些作者贡献相同
5主要联系人
*通讯作者:xiangyf@shanghaitech.edu.cn
https://doi.org/10.1016/j.stem.2024.08.004
生成具有核特异性特征的脑类器官具有挑战性。Xiang与团队报告了一种生成人类区域特异性脑类器官的方法,这些类器官能重现延髓脊髓三叉神经核( )及三叉丘脑连接。这些发现为研究人类 、其相关神经回路及脑部疾病提供了便捷模型。
人类髓质SpV样类器官(hmSpVOs)由hPSCs创建hmSpVOs类似于延髓背侧的脊髓三叉神经核d 在长期培养中展现结构与功能的成熟化d 三叉神经丘脑束在hmSpVOs与丘脑类器官之间建立。
具有核团特异性特征的大脑类器官为在更精细分辨率下研究人类大脑发育和疾病提供了独特平台。尽管后脑髓质在维持生命体征中起着关键作用,但其体外模型研究仍属空白,更遑论模拟特定髓质核团的模型——包括负责将外周感觉信号传递至丘脑的关键核团脊髓三叉神经核(SpV)。本研究报道了一种将人多能干细胞分化为模拟后脑髓质背侧区域的特化脑类器官的方法。值得注意的是,这些类器官能特异性重现源自髓质背侧的SpV发育过程。我们还开发了通过融合人髓质SpV样类器官(hmSpVOs)与丘脑类器官(hThOs),构建SpV与丘脑之间三叉神经丘脑投射的类器官系统。该研究为解析人类大脑中SpV发育、基于核团的神经环路组建及相关疾病机制提供了研究平台。
在过去十年中,从无引导的脑类器官1到通过引导分化构建的各种区域特异性脑类器官2–5,再到整合多种细胞谱系或脑区相互作用(即组装体)的更复杂类器官6–12,脑类器官已成为揭示人类大脑生物学奥秘的前沿策略。尽管已建立多种区域特异性脑类器官,但重现脑核团特异性特征的探索仍处于早期阶段。我们最近开发了一种在腹侧化人类丘脑类器官中模拟丘脑网状核的方法13。早前有报道建立了生成具有弓状核样特征的人类下丘脑类器官的技术14。在二维培养体系中生成脑核团特异性细胞也已成为可能15。然而,考虑到大脑中功能核团的多样性,目前具有核团特异性特征的区域特异性脑类器官仍十分有限,且尚未用人类细胞构建出核团特异性脑回路。能够重现核团特异性特征的区域特异性脑类器官,将推动对人类大脑更精准、更深入的理解16。
三叉神经核的组成部分。SpV可进一步分为三个亚核:口部亚核(Vo)、极间亚核(Vi)和尾部亚核(Vc)。Vo和Vi与触觉相关,而位于延髓的Vc则是负责将头部伤害性感觉和温度觉传递至丘脑的关键核团,这对维持机体正常生理功能至关重要。尽管SpV在感觉处理与调控、神经痛病因学乃至病原体引发的病理反应中具有关键作用,目前尚无人源SpV模型。本研究通过引导性三维分化人多能干细胞,开发出具有延髓SpV特异性标志的人源区域特异性脑类器官——人延髓SpV样类器官(hmSpVOs)。我们通过单细胞转录组解析了hmSpVOs发育过程中的谱系特化,并系统描绘了其结构与功能成熟过程。进而通过融合hmSpVOs与丘脑类器官(hThOs)12构建了人源融合SpV-丘脑类器官(hSTOs),成功重现了人类SpV与丘脑之间的三叉-丘脑投射通路。我们预期该研究体系将为未来人类SpV及其相关神经环路与脑疾病研究提供可操作的体外模型。
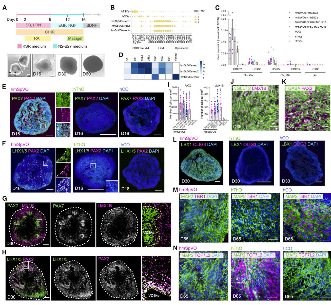
从人类多能干细胞生成hmSpVOs为鉴定髓质SpV发育的分化条件,我们采用了先前建立的静态-旋转三维培养策略。8,11–13通过解离H9人胚胎干细胞产生均一拟胚体,并采用双重SMAD抑制联合CHIR99021(WNT激活剂)和视黄酸诱导神经外胚层命运。WNT与视黄酸作为后脑发育必需的尾部化信号,其中WNT信号还参与背侧模式化调控。17–19在筛选条件中(代表性条件见图S1A),我们发现了能实现背侧-尾部后脑限定性分化的WNT/视黄酸组合方案,这些方案可能形成具有髓质菱形节r7/8特征的类器官(如C6和C9条件,图S1B-S1F)。髓质后脑背侧包含两大祖细胞域:位于最背侧的OLIG3+ A类祖细胞,以及更腹侧、产生SpV神经元来源的LBX1+神经元的B类祖细胞(图S1G)。19具体而言,髓质dBLa和dBLb区域(均起源于dB1域)分别生成SpV的抑制性神经元和兴奋性神经元。19–21转录组分析显示,候选条件(即C9方案,以下简称hmSpVO策略;图1A)衍生的类器官与dBLb、dBLa及密切相关的dB1域相似度最高(图S1H)。qPCR分析也表明hmSpVO具有B类特征,且可通过BMP4或SHH处理有效诱导其向背侧或腹侧转化(图S1I、S1J)。鉴于长期WNT激活会促进神经上皮扩张,我们在hmSpVO培养中添加 溶解基质胶以辅助神经上皮组织折叠(图1A)。hmSpVO重复样本的RNA测序分析进一步验证其后脑特异性,与人胚胎干细胞及已建立的人皮质类器官存在显著差异8 ((图1B))。同源框基因旁系同源群3-4的表达也显示hmSpVO与髓质发育的尾部后脑存在关联(图1B)19,22,这与转录组相似性分析结果一致(图S1E)。我们同时证实4种人多能干细胞系(H9、H1人胚胎干细胞系及hiPSC系RC01001A、RC01001B)在hmSpVO分化中均可建立相似的头尾轴向特征,而人皮质类器官、人丘脑类器官及H9人胚胎干细胞则不具备此特性(图1C)。
RNA-seq分析还显示,虽然hmSpVOs的重复样本与dBLb、dBLa及其相关dB1结构域表现出高度相似性,但在应用腹侧模式化后,这种区域特异性同一性会减弱(图1D),再次表明SpV发育在hmSpVOs中的相关性。我们随后通过免疫染色验证了hmSpVOs中SpV相关谱系的生成。早期(第16天)hmSpVOs富含PAX7+和 祖细胞,并开始产生PAX2+与LMX1B+分化细胞;相比之下,hThOs和hCOs均未大量产生这些细胞类型(除存在SOX2+祖细胞外)(图1E和图S2A–S2C)。同样,对SpV中间神经元分化至关重要的PAX2与LIM同源框1/5(LHX1/5)阳性细胞也与转录组分析结果一致的是,hmSpVOs中并未出现明显的OLIG3+ A类谱系或由NKX6-1、PHOX2B、NKX2-2标记的腹侧谱系(图S2D–S2F)。与hThOs和hCOs类似,hmSpVOs中也未检测到SOX10阳性的神经嵴谱系(图S2A–S2C)。经更长时间培养(第30天)后, 中可大量产生LMX1B+细胞与PAX2+/LHX1/5+细胞(图1G–1I),分别表明其发育出与脊髓三叉神经核相关的兴奋性神经元谱系和抑制性神经元谱系。19,21通过兴奋性标记物囊泡谷氨酸转运体2型(vGLUT2)和抑制性标记物γ-氨基丁酸(GABA)的免疫荧光染色,我们验证了LMX1B+与PAX2+细胞的属性(图1J与1K)。值得注意的是,标记延髓B类神经元并决定脊髓三叉神经核中继神经元体感命运的同源域因子LBX120,在hmSpVOs中广泛表达,而在hThOs或hCOs中未见表达(图1L)。如我们先前报道8,12,hCOs与hThOs分别能够生成TBR1+皮层神经元与TCF7L2+丘脑神经元,这两种神经元在hmSpVOs中均几乎不产生(图1M与1N),这再次表明hmSpVOs具有独特的区域身份特征。除H9人胚胎干细胞来源的hmSpVOs外,源自H1人胚胎干细胞及人诱导多能干细胞系RC01001A和RC01001B的hmSpVOs均呈现相似的谱系发育模式(图S2G–S2N)。定量分析显示,与hThOs和hCOs相比,所有细胞系来源的hmSpVOs均特异性富集产生PAX2+与LMX1B+细胞(图1I),表明hmSpVO在不同人多能干细胞系中具有可重复的生成可靠性。
单细胞转录组学揭示 中 SpV 谱系特化为进一步分析hmSpVO的区域特性和谱系特征,我们对来自两个发育时间点(第30天和第62天)的7,214个hmSpVO衍生细胞进行了单细胞转录组测序(图2A)。通过统一流形逼近与投影降维分析鉴定出14个细胞簇,进一步归类为5种主要细胞类型:神经祖细胞、中间祖细胞、未成熟神经元、兴奋性神经元和抑制性神经元(图2A、2B、S3A、S3B)。为探究hmSpVO的区域特性,我们将类器官数据与人类胎儿脑图谱23进行整合分析,结果显示hmSpVO与人类脑桥延髓区具有最高相似度(图2C、2D、S3C、S3D)。与人源组织不同细胞类型的对比验证了注释细胞簇的可靠性(图2D右)。hmSpVO衍生细胞中HOX基因3-4旁系同源组的表达进一步证实其延髓特性(图S3E)。通过VoxHunt24将单细胞RNA测序数据映射至艾伦脑图谱的小鼠原位杂交空间数据库,发现hmSpVO与小鼠后脑延髓区呈现最高相关性(图S3F、S3G)。

图1. 从hPSCs生成hmSpVOs
(A) hmSpVOs分化条件示意图(上)及不同发育阶段的形态特征(下)。SB:SB431542;LDN:LDN193189;CHIR:CHIR99021;RA:视黄酸;EGF:表皮生长因子;NGF:神经生长因子;BDNF:脑源性神经营养因子。
(B) 基于批量RNA-seq的hmSpVOs区域特异性基因与其他样本的表达对比。点大小代表各基因)值。
© 不同hPSC系来源的第30天hmSpVOs中HOX基因表达的qPCR分析。数据表示为均值±标准误(H9 hESC来源hmSpVOs 次重复,H1 hESC来源n 5次重复,hiPSCs RC01001A来源 次重复,hiPSCs RC01001B来源 次重复,hCOs 4次重复,hThOs 次重复,H9 hESCs 次重复)。
(D)第30天 hmSpVOs 和腹侧化 与延髓不同神经亚群的相似性分析。(E和F)对hmSpVO、hThO和hCO进行PAX7与PAX2(E)、LHX1/5与PAX2(F)的免疫染色。(G和H)对hmSpVO进行PAX7与LMX1B(G)、LHX1/5与PAX2(H)的免疫染色。
(I)对不同hPSC系来源的第30天hmSpVOs中PAX2+与LMX1B+阳性细胞的定量分析。数据表示为平均值 标准差(其中H9 hESC、H1 hESC、RC01001A hiPSC和RC01001B hiPSC来源的hmSpVOs分别取自3个批次的8、9、9、8个类器官;hCOs与hThOs取自2个批次的4个类器官;每个类器官取1-2个随机切片进行量化; 0.05, , , ,红色符号表示与hThOs比较,蓝色符号表示与hCOs比较)。采用ANOVA多重比较检验进行统计分析。
(J和K) hmSpVOs中vGLUT2与LMX1B的免疫组化染色(J),GABA与PAX2的免疫组化染色 。(L) hmSpVOs、hThOs和hCOs中LBX1与OLIG3的免疫组化染色。(M和N) hmSpVOs、hThOs和hCOs中MAP2与TBR1的免疫组化染色(M),MAP2与TCF7L2的免疫组化染色(N)。比例尺:(A)图中为500微米;(E)-(H)和(L)图中为200微米;(J)、(K)、(M)和(N)图中为50微米。另请参阅图S1和图S2。

图2. 的单细胞转录组分析(A) 第30天(4,176个细胞)和第62天(3,038个细胞)hmSpVOs中7,214个细胞的scRNA-seq数据UMAP降维可视化。(B) 点图显示hmSpVOs各细胞簇中细胞类型特异性基因的表达情况。© 人胎儿脑图谱(左)与整合图谱(右)的UMAP可视化。(D) hmSpVOs与人胎儿脑(孕后5-14周)在脑区(左)和细胞类型(右)相似性的热图。(E) 点图显示hmSpVOs各细胞簇中背侧髓质亚区特异性基因的表达。(F) 特征图展示hmSpVOs中细胞类型特异性基因的表达分布。(G) 热图显示髓质背腹侧不同亚区(基因来源于小鼠髓质发育综述,参见STAR方法)与hmSpVOs不同细胞类型的相似性。(H) 热图显示不同年龄(24-57岁)人髓质核团与hmSpVOs细胞类型的相似性。(I) 轨迹分析显示hmSpVOs细胞的伪时序变化。(J) 山脊线图展示hmSpVOs各细胞类型的伪时序分布。
我们发现,对于hmSpVO来源的ExN群组,主要表达的是转运体vGLUT2而非vGLUT1(图2B),这证实了体内观察结果——延髓SpV主要表达vGLUT225。在SpV发育的dBLa和dBLb区域,其典型标志物的表达经检测发现,与体内研究结果一致,dBLa特异性基因(如PAX2、LHX1和LHX5)主要在抑制性神经元群中表达,而dBLb特异性基因(包括TLX3、LMX1B和POU4F1)则主要在兴奋性神经元群中检测到;作为B类神经元标志物且同时界定体感命运的LBX1,在除神经祖细胞外的各类细胞簇中广泛表达(图2E、2F和S3H)。相比之下,在其他后脑核团中负责内脏感觉特化的关键因子PHOX2B则未表达(图S3H)。对后脑不同发育区域基因特征的分析再次表明,hmSpVOs中的抑制性神经元和兴奋性神经元分别与dBLa和dBLb区域最为相似(图2G)。这些数据与批量RNA测序及免疫染色分析结果吻合(图1D-1K),且符合dBLa和dBLb区域在体内分别负责产生脊髓三叉核抑制性神经元和兴奋性神经元的生物学事实19–21,由此验证了hmSpVOs中特定脊髓三叉核谱系的定向分化。
为进一步验证亚区域特异性身份,我们利用艾伦脑科学成人数据库比较了hmSpVO与不同人类髓质核团的转录组特征(参见STAR方法)。值得注意的是,hmSpVO来源的细胞与人类脊髓三叉神经核(SpV)的相似度最高(图2H)。此外,已知SpV是跨越后脑脑桥和髓质的延伸结构,可分为嘴侧部(Vo)、极间部(Vi)和尾侧部(Vc),其中Vc位于髓质(图S3I)。我们的研究结果显示hmSpVO与髓质具有最高相似性,表明hmSpVO中SpV相关细胞可能具有Vc样身份。因此我们检测了兴奋性神经元(ExN)和抑制性神经元(InN)两组中Vo、Vi和Vc已知标志物的表达26。确实,与Vo和Vi相比,ExN组更接近Vc区域的特征;然而InN组未表现出对Vo、Vi或Vc区域的特定偏好(图S3J)。未来通过单细胞分辨率对人类脑组织开展的研究,将有助于理解人类SpV兴奋性投射神经元是否比SpV抑制性神经元具有更局限的脑亚区域特异性特征。
我们接下来对两个阶段(第30天和第62天)的样本进行伪时序分析,以理解hmSpVOs中不同细胞类型的发育轨迹。我们发现从NPC群落到InN、ExN群落存在明显的早晚期过渡现象(图2I和图S3K)。RNA速率分析揭示了不同细胞类型间相似的发育关系(图S3K)。有趣的是,虽然NPC和IP按预期显示出最早的生成起始点,但在hmSpVOs中InN比ExN表现出更早的起始时间(图2J)。对不同推断状态下基因表达的分析也揭示了三个主要聚类:其中祖细胞相关基因(如VIM、SOX2和PAX7)的表达最早启动并随时间递减;紧随第一聚类的是定义体感命运的基因簇(如LBX1)以及抑制性神经发生关键基因(如LHX1和LHX5);而兴奋性神经发生的关键调控因子(如TLX3和POU4F1)在最晚的聚类中开始表达(图2K)。关键转录因子与相应细胞类型的特性通过单细胞调控网络推断与聚类分析得到进一步验证,表明它们在脊髓核发育过程中的细胞命运决定作用(图2L和S3L)。此外,与我们建立的其他区域特异性脑类器官(包括人皮层类器官和人丘脑类器官)8,12的单细胞RNA测序数据对比,也揭示了人脊髓核类器官具有脊髓核特异性身份(图S3M和S3N)。对参与脊髓核、皮层或丘脑发育的特异性细胞群体进行定量分析,进一步验证了人脊髓核类器官相较于人皮层类器官和人丘脑类器官具有独特的区域特性(图2M)。总之,我们的研究结果表明人脊髓核类器官重现了髓质脊髓核的谱系特异性发育进程,为解析人类脊髓核发育过程中的神经发生及关键调控因子提供了研究平台。
为促进人脊髓类器官( )的长期发育,特别是推动投射轴突的生长,我们制备了300微米厚度的hmSpVO切片并在气液界面进行培养。冷冻切片与免疫染色显示,在气液界面培养3个月的hmSpVO中含有LMX1B+与PAX2+细胞,分别代表兴奋性和抑制性神经元谱系的发育(图3A与3B),这与早期阶段的结果一致(图1G-1K与2A)。对多种人多能干细胞系(包括H9和H1人胚胎干细胞及RC01001A人诱导多能干细胞)长期培养的hmSpVO进行定量分析,发现同样存在PAX2+与LMX1B+细胞(图3C)。为解析完整hmSpVO的结构,我们进行了全标本染色,结果显示经过超过4个月的长期培养后, 展现出丰富的轴突和树突突起(图3D)。值得注意的是, 阳性轴突在类器官边缘呈现规律性排布,最终形成与MAP2+阳性树突区域分离的融合NF+轴突通路(图3D)。在远离类器官边缘的区域,MAP2+阳性树突与NF+阳性轴突均呈现随机空间分布(图3E)。对不同发育阶段hmSpVO的量化分析表明,这种边缘富集的轴突通路需经长期培养(超过120天)才能形成(图3F与3G)。与H9人胚胎干细胞来源的hmSpVO类似,其他hPSC细胞系(如H1人胚胎干细胞和RC01001A人诱导多能干细胞)来源的类器官在长期培养后同样发育出边缘富集的轴突通路(图3H与S4A)。这些结果表明hmSpVO细胞具有以融合方式向类器官外投射轴突的潜力,该模式类似于大脑中脊髓投射神经元的特性。27我们还观察到在相同培养条件下的人丘脑类器官(hThO)虽能在长期培养中形成边缘富集的轴突束,但其NF+轴突束并未像hmSpVO中那样与MAP2+区域完全分离(图3F与3H)。

图3. hmSpVOs的结构与功能发育 (A、B)hmSpVOs中NF与LMX1B(A)、NF与PAX2(B)的免疫染色结果。 (C)不同hPSC系来源hmSpVOs(>第120天)中PAX2+与LMX1B+细胞的定量分析。数据表示为平均值±标准差( 分别对应9、9、9个来自3批次的H9 hESC、H1 hESC、RC01001A hiPSC衍生hmSpVOs类器官;每个类器官取1-2个随机切片进行量化)。采用ANOVA多重比较检验进行统计分析。 (D)长期培养hmSpVOs的NF与MAP2免疫染色。箭头指示区域显示聚集的NF+轴突但缺乏MAP2+树突。Tr:脊髓三叉神经束。 (E)长期培养hmSpVOs中NF与MAP2的免疫染色。 (F)不同发育阶段hmSpVOs及hThOs中NF与MAP2的免疫染色。 (G)不同阶段(60-80天与120天以上)hmSpVOs边缘轴突束宽度的量化。数据表示为平均值±标准差( 来自3批次H9 hESC衍生hmSpVOs的9个类器官)。采用非配对双尾Student t检验进行比较。 。
在此条件下,长期培养的人源中脑特异性心室器官(hmSpVOs)的NF+轴突周围富含突触前囊泡蛋白突触素(SYP)(图S4B)。病毒标记结合突触后蛋白PSD95的染色结果显示,从hmSpVOs铺板的细胞中检测到的抑制性突触后蛋白桥尾蛋白,表明分化神经元已形成突触(图3I和3J)。除神经元外,hmSpVOs中还产生大量GFAP+阳性星形胶质细胞,这些细胞与NF+阳性神经突紧密交织(图S4C)。通过S100b共染色进一步验证了GFA 阳性细胞的星形胶质细胞身份(图3K)。我们注意到星形胶质细胞仅在进行较长时间培养(例如 个月)后才会出现,这与早期样本scRNA-seq分析中未检测到星形胶质细胞的结果一致(图2A),同时反映了大脑发育过程中神经发生早于星形胶质细胞发生的规律。
为评估hmSpVOs的电生理活动,我们采用多电极阵列(MEA)系统进行细胞外记录(图3L)。尽管MEA在5月龄hmSpVOs中记录到自发电活动,但施加GABA受体激动剂(蝇蕈醇——GABA A受体激动剂;R-氯苯氨丁酸——GABA B受体激动剂)或谷氨酸受体拮抗剂(AP5——N-甲基-D-天冬氨酸[NMDA]受体;CNQX——α-氨基-3-羟基-5-甲基-4-异噁唑丙酸[AMPA]/红藻氨酸受体)的药理干预显著减少了hmSpVOs的锋电位事件;相反,荷包牡丹碱对GABA能传递的阻断则显著增加锋电位事件(图3L与S4D),提示hmSpVOs中同时存在GABA能与谷氨酸能神经传递。此外,考虑到脑中SpV神经元可响应外周感觉神经元释放的神经肽,我们使用降钙素基因相关肽(CGRP)——一种参与感觉处理(包括伤害感受)的关键神经肽——对hmSpVOs进行刺激28。MEA记录确实显示CGRP处理显著增加了hmSpVOs的锋电位事件(图3M与S4E)。总体而言,这些结果证明hmSpVOs在发育过程中能够实现结构与功能的成熟化。
通过对mCherry+标记的hmSpVO与未标记hThO融合制备的hSTO进行实时成像,观察到mCherry+阳性投射从hmSpVO细胞稳健地向hThO区域延伸(图4B)。我们前期研究发现hThO与hCO融合可重现丘脑向皮层的投射模式12。为解析hmSpVO与hThO间的投射特性,我们将mCherry+标记的hmSpVO与GFP+标记的hThO进行融合。有趣的是,mCherry+阳性的hmSpVO轴突束向hThO的投射强度显著高于GFP+阳性的hThO向hmSpVO的反向投射。即使以非对称方式融合(即体积较大的hThO最终包裹较小的hmSpVO),这种偏向性投射模式依然明显:在此情况下,hThO细胞向hmSpVO区域发出的GFP+阳性投射束仍弱于mCherry+阳性的hmSpVO至hThO投射束(图S4G)。为系统研究投射特征,我们构建了不同类器官融合组合。冷冻切片与免疫染色结果再次证实,hmSpVO能稳定地向hThO发出轴突束,其强度远超向hCO的投射;而与hThO-hCO融合中观察到的丘脑-皮层投射不同,hThO向hmSpVO方向的轴突汇合强度远低于hmSpVO向hThO方向(图4C、S4G)12。通过对不同融合条件下冷冻切片的量化分析发现:(1)hmSpVO向hThO的投射随融合时间延长而增强(图4D);(2)无论在投射覆盖范围还是轴突束最大宽度上,hmSpVO向hThO的投射均显著强于向hCO的投射(图4D、4E);(3)虽然hThO会向hmSpVO发出轴突生长,但其轴突通路的汇合规模显著小于hmSpVO hThO与hThO hCO投射(图4D、4E)。这表明融合脑类器官中的轴突投射模式可能受连接神经组织类型的影响。在体实验中,SpV与丘脑间的神经环路主要由三叉丘脑束构成,反之则不成立25,29。我们的研究证明,在人脑类器官模型中,SpV源神经元向丘脑区域发出汇合轴突的能力,强于丘脑神经元向SpV区域的投射能力。
作为大脑中重要的感觉中转中心,三叉神经脊束核接收来自脑外部的感觉信息(包括伤害性刺激),并通过三叉丘系将信息传递至丘脑。人类中脑三叉神经脊束核类器官与我们先前建立的人类丘脑类器官的诞生,使得在体外构建这种脑核团特异性神经回路成为可能。为此,我们在气液界面融合人类中脑三叉神经脊束核类器官和人类丘脑类器官切片,构建出人类三叉神经丘脑类器官(图4A)。为便于观察轴突投射,我们在人类胚胎干细胞AAVS1基因位点中插入了泛表达mCherry或GFP的表达框(图S4F)。

图 4. hSTOs 模型连接了 和丘脑
(A) 大脑中脊髓三叉神经核与丘脑间轴突连接示意图(左上),利用人源丘脑类器官构建神经连接的策略(左下以及hSTOs的代表性明场图像(右)。
(B) 三维共聚焦活体成像显示完整hSTO中mCherry+三叉神经丘脑投射。© 冷冻切片样本的共聚焦成像显示不同融合组合中的轴突投射事件。(D) 融合脑类器官靶区域内荧光覆盖率的标准化百分比。hSTO在融合后第18天和第32天进行量化,其他融合组合在融合后第32天进行量化。数据表示为均值±标准差(hmSpVO-hThO-D18: 个融合类器官;hmSpVO-hThO-D32: 个融合类器官;hThO-hmSpVO: 个融合类器官;hmSpVO-hCO: 个融合类器官;hThO-hCO: 个融合类器官;所有样本采集自3个批次,每个类器官取1-2个随机切片进行量化)。采用ANOVA多重比较分析进行统计检验。 。
除了hmSpVO来源的轴突在靠近和远离融合边界处汇聚成束投射至丘脑侧的典型特征(图4C、4F和S4G)外,我们还发现在hThOs内部,hmSpVO起源的轴突能形成明显避开胞体的投射通路(图S4H)。这些投射特征证实了我们的观察到hmSpVO神经元在单独培养时倾向于在类器官边缘形成融合的轴突路径(图3D和3F),其特征与体内三叉神经脊束相似。27 除了大的投射束外,hmSpVO投射的小分支也在hThOs内部形成(图S4I),表明丘脑细胞存在稳健的神经支配。SYP免疫染色显示,在hThOs中,mCherry+标记的hmSpVO来源投射含有SYP+点状信号(图4G),表明在三叉神经丘脑靶向过程中存在突触形成。从SpV到丘脑侧对hSTOs进行顺行追踪30发现,hThOs中的TCF7L2+丘脑神经元是hmSpVO神经元的突触后细胞(图S4J)。此外,我们通过丘脑和SpV特异性标志物染色检测了hSTOs中脑区特性的维持情况。发现在长期培养(即类器官融合后约1个月)的hSTOs中,丘脑侧富含TCF7L2+丘脑细胞,而hmSpVO侧则富含PAX2+和LMX1B+标记的SpV细胞(图4H)。这些结果表明hSTOs在发育过程中能维持两个不同脑区的特异性身份。
为进一步探究hSTOs中SpV与丘脑细胞间的联系,我们采用rAAV2-retro变体进行逆行追踪31。将rAAV2-retro-hSyn-EGFP载体微量注射到丘脑区域后,可清晰追踪到hmSpVO侧的细胞(图4I)。这些逆行标记的GFP+阳性hmSpVO细胞主要表达神经元标志物MAP2,而不表达星形胶质细胞标志物GFAP(图4J)。投射至hThO的主要神经元群体是vGLUT2+阳性兴奋性神经元(占GFP+阳性细胞的 ),而非PAX2+阳性抑制性神经元(占GFP+阳性细胞的 )(图4K、4L)。该结果与体内观察结果一致,即三叉丘脑投射主要起源于vGLUT2+阳性神经元25。值得注意的是,逆行追踪不仅标记了远离载体注射部位的hmSpVO细胞,还追踪到hThO内部汇聚的hmSpVO来源的mCherry+阳性轴突通路(图4M)。此外,当将rAAV2-retro-hSyn-EGFP载体微注射至人ThO或hmSpVO时,我们对逆行追踪细胞进行了定量分析。结果发现,与hmSpVO→hThO追踪相比,hThO→hmSpVO追踪产生的GFP+细胞数量显著更高(图4N),这再次验证了轴突投射路径偏向于三叉神经丘脑束而非丘脑三叉神经束(图4C–4F和S4G)。为了进一步了解hmSpVOs和hThOs中的神经元是否建立了轴突投射,我们将AAV1-hSyn-ChrimsonR-tdTomato微量注射到hSTOs的SpV侧,以在SpV神经元中表达光敏视蛋白ChrimsonR。随后在hSTOs的丘脑侧进行了光遗传学和钙成像(图4O和S4K)。应用561纳米光可以引发hThOs中丘脑神经元的钙反应(图4P、4Q和S4L)。我们还应用了高密度3D微电极阵列(HD-MEA),通过微米级电极在hSTOs的SpV区域局部引入电刺激(每个电极尺寸为 微米,相邻两个电极为正极,两个为负极,中间隔一个电极)(图S4M)。对丘脑侧的分析表明,SpV细胞的电刺激在丘脑区域引发了电尖峰(图S4N和S4O),进一步提示了SpV与丘脑神经元之间的连接。综上所述,我们的结果表明,通过融合hmSpVO和hThO,可以在体外重现人类SpV与丘脑之间的三叉神经丘脑连接。
尽管在过去十年中,无引导脑类器官、引导性区域特异性脑类器官以及组装体已迅速发展,但构建具有核团级分辨率的脑类器官仍基本处于探索空白。开发具有特定神经核团身份的区域特异性脑类器官,对于以更精细分辨率构建人类大脑模型至关重要。16后脑髓质包含多种对维持生命活动至关重要的神经核团,涉及各类感觉、运动功能、髓质调控呼吸、心跳与血压等基础生命功能及自主神经功能。该区域受损将导致机体功能严重障碍19。尽管意义重大,学界始终缺乏能够模拟人类髓质、特别是重现其特定亚结构的大脑类器官模型。本研究聚焦髓质中的脊髓三叉神经核(SpV)——痛觉感知的关键中继站。虽然SpV异常与三叉神经痛等神经系统疾病密切相关32–34,但针对该核团及相关神经回路的人类模型始终阙如。我们成功构建了靶向髓质背侧区域的特定脑区类器官模型,值得注意的是,该类器官展现出SpV特异性表征。本研究为体外探究髓质SpV发育及相关脑部疾病提供了全新平台。
与我们为其他各种区域特异性大脑类器官建立的完全悬浮培养不同,8,11–13 本研究采用气液界面切片类器官培养技术35以促进人脊髓腹侧类器官的长期发育。在此策略下,hmSpVOs在数月培养中顺利展现出神经发生和星形胶质细胞生成,尤其值得注意的是出现了轴突过程的融合模式,这可能模拟了体内脊髓三叉神经束的特征。27鉴于脑核样组织结构特征可能需要长期发育形成,我们推测这种气液界面培养策略在构建其他类型脑核特异性类器官时同样具有应用价值。
我们还通过融合hmSpVO和hThO,建立了模拟人类延髓SpV与丘脑间连接的体系。区域特异性脑类器官使得模拟神经系统不同区域间的交互作用成为可能6–10,12。然而,构建脑核团特异性神经环路的模型更具挑战性,目前尚未见此类模型的报道。本研究证明,具有核团特异性特征的脑类器官可用于在体外重现人脑核团相关神经环路。hmSpVO至hThO的偏向性投射(而非反向投射)提示三叉丘系发育过程中存在潜在的内在调节机制,这一现象值得进一步研究。总体而言,我们预见利用精准诱导的核团特异性人脑类器官,将为模拟人类脑核团及相关神经环路提供宝贵机遇。
本研究对亚核相关特征(如Vo、Vi和Vc)的了解有限。未来需要对人类 SpV 进行单细胞水平的分析,以证明人脑亚核相关特征,并指导体外脑器官模型的设计。此外,在单细胞水平上对人类发育中的SpV进行研究,也将增进对器官组织中细胞类型的了解,尤其是未成熟细胞(如NPC和IP)。此外,目前对 hSTOs 的功能分析还很有限。我们需要进行更多的功能研究,以了解融合模型中 SpV 和丘脑细胞之间形成的神经回路的功能,以及三叉神经-丘脑连接对这两个区域功能成熟的潜在影响。此外,鉴于SpV在向丘脑和其他高级大脑结构传递感觉信息(包括痛觉信息)方面的作用,利用三叉神经-丘脑连接来模拟相关发育或疾病是非常重要的。在未来的研究中,利用该系统建立相关发育或疾病模型非常重要。
本文在线版本提供了详细方法,包括以下内容:
d KEY RESOURCES TABLE
d EXPERIMENTAL MODEL AND STUDY PARTICIPANT DETAILS
B Cell lines
d METHOD DETAILS
B Generation of hmSpVOs
B Generation of hCOs and hThOs
B Air-liquid interface culture
B Generation of hSTOs
B Genome editing
B Immunofluorescence staining
B Real-time quantitative PCR (qPCR)
B Bulk RNA-seq and data processing
B scRNA-seq and data processing
B Retrograde labeling
B Anterograde tracing
B Optogenetic stimulation and calcium imaging
B MEA assay
B Electrical stimulation and recording
d QUANTIFICATION AND STATISTICAL ANALYSIS
B Cell number quantification
B Edge axon bundle width quantification
B Projection quantification
补充信息
补充信息可在 https://doi.org/10.1016/j.stem.2024.08.004 在线获取。
收稿: 2024年1月10日 修订: 2024年6月16日 接受: 2024年8月8日 发表: 2024年8月28日
星 方法关键资源表细胞系
| REAGENT or RESOURCE | SOURCE | IDENTIFIER |
| Antibodies | ||
| synaptophysin | Abcam | Cat# ab8049; RRID: AB_2198854 |
| SOX2 | Cell signaling | Cat# 3579; RRID: AB_2195767 |
| MAP2 | Millipore | Cat# MAB3418; RRID: AB_11212326 |
| MAP2 | Abcam | Cat# ab183830; RRID:AB_2895301 |
| Neurofilament | Abcam | Cat# ab7795; RRID: AB_306084 |
| Neurofilament | Millipore | Cat# AB1989, RRID: AB_91202 |
| GFAP | Invitrogen | Cat# 130300; RRID: AB_86543 |
| S-100β | Sigma-merck | Cat# S2532; RRID: AB_477499 |
| NKX2-2 | Abcam | Cat# ab191077; RRID: AB_2811076 |
| NKX6-1 | Abcam | Cat# ab221549; RRID: AB_2754979 |
| PAX7 | Abcam | Cat# ab92317; RRID: AB_10561454 |
| LBX1 | Invitrogen | Cat# PA564884; RRID: AB_2662958 |
| LMX1B | Sigma-Aldrich | Cat# HPA073716; RRID: AB_2686630 |
| PAX2 | Abcam | Cat# ab150391; RRID: AB_3065222 |
| LHX1/5 | Developmental Studies | Cat# 4F2; RRID: AB_531784 |
| TCF7L2 | Hybridoma Bank Cell Signaling | Cat# 2569T; RRID: AB_2199816 |
| TBR1 | Abcam | Cat# ab31940; RRID: AB_2200219 |
| GABA | Sigma-merck | Cat# A0310; RRID: AB_476667 |
| Gephyrin | Santa Cruz | Cat# sc-25311; RRID: AB_627670 |
| PHOX2B | Santa Cruz | Cat# sc-376997; RRID: AB_2813765 |
| SOX10 | R&D | Cat# MAB2864; RRID: AB_2195180 |
| OLIG3 | R&D | Cat# MAB2456; RRID: AB_2157678 |
| VGLUT2 | Cat# MAB5504; RRID: AB_2187552 | |
| PSD95 | Mililpore Santa Cruz | Cat# sc-32290; RRID: AB_628114 |
| Bacterial and virus strains | ||
| pAAV-hSyn-EGFP-P2A-3xFLAG-WPRE | OBiO | |
| pAAV-hSyn-EGFP-3XFLAG-WPRE retrograde tracer virus | OBiO | https://www.obiosh.com/ https://www.obiosh.com/ |
| rAAV2/1-hSyn-Cre-WPRE-hGH polyA | BrainVTA | Cat# PT-0136 |
| rAAV2/9-EF1a-DIO-EGFP-WPRE-hGH polyA | BrainVTA | Cat# PT-0795 |
| rAAV2/1-hSyn-ChrimsonR-tdTomato-WPRE-hGH polyA | BrainVTA | |
| Chemicals,peptides,and recombinant proteins | Cat# PT-1432 | |
| mTeSR Plus | ||
| DMEM-F12 | Stem Cell Technologies Life Technologies | Cat# 100-0276 Cat# C11330500BT |
| Neurobasal Media | Life Technologies | Cat# 21103049 |
| BrainPhys Neuronal Medium | stemcell | Cat# 05790 |
| KNOCKOUT(TM) SR | invitrogen | Cat# 10828028 |
| Accutase | Stem Cell Technologies | Cat# 07920 |
| Amino acids, non-essential | Life Technologies | Cat# 11140050 |
| Pencilli/"Streptomycin | Life Technologies | Cat# 15140122 |
| Glutamax | Life Technologies | Ca# 35050061 |
| β-Mercaptoethanol | Sigma-Aldrich | Ca# M3148 |
| N2 | Life Technologies | Cat# 17502048 |
| B27(-VA) | invitrogen | Cat#12587010 |
继续
| REAGENT or RESOURCE | SOURCE | IDENTIFIER |
| D- (+)-Glucose solution (45% HO) | Sigma-Aldrich | Cat# G8769 |
| B27 | Life Technologies | Cat# 17504044 |
| Insulin | Beyotime | Cat# P3376 |
| EGF | novoprotein | Cat#C029B |
| Retinoic acid (RA) | Sigma-Aldrich | Cat# R2625 |
| NGF | novoprotein | Cat# C060 |
| Matrigel | BD | Cat# 354230 |
| Y-27632 | MCE | Cat# HY-10583 |
| LDN193189 | MCE | Cat# HY-12071A |
| SB431542 | Abcam | Cat# ab120163 |
| CHIR99021 | Stem CllTechnologies | Cat# 72054 |
| XAV939 | Sigma-Aldrich | Cat# X3004 |
| PD325901 | Selleck | Cat# S1036 |
| Purmorphamine | stemcell | Cat# D204 |
| BMP4 | Abcam | Cat# ab238298 |
| SHH | R&D | Cat# 464-SH-200 |
| BDNF | novoprotein | Cat# C076 |
| Bucladesine sodium | MCE | Cat# HY-B0764 |
| Ascorbic acid | Sigma-Aldrich | Cat# A92902 |
| O.C.T compound | Tissue-Tek | Cat# 4583 |
| Bovine serum albumin | Sangong | Cat# A500023-0100 |
| Triton X-100 | Sigma-Aldrich | Cat# T8787 |
| DAPI | Solarbio | Cat# C0065 |
| Agarose,low gellig temperature | Sigma-Aldrich | Cat# A9414 |
| ProLong Gold Antifade Reagent | ThermoFisher | Cat# P36930 |
| Muscimol | MCE | Cat# HY-N2313 |
| (R)-Baclofen | MCE | Cat# HY-17354 |
| Bicuculline | MCE | Cat# HY-N0219 |
| D-AP5 | MCE | Cat# HY-100714A |
| CNQX disodium salt | Tocris | Cat# 1045 |
| αx-CGRP (human) | MCE | Cat# HY-P1071 |
| Cal-520 | AAT Bioquest | Cat# 21130 |
| powerload | Invitrogen | Cat# P10020 |
| Critical commercial assays | ||
| FastPure Cell/Tissue Total RNA Isolation Kit | Vazyme | Cat# RC101 |
| HiScriptIIl Al-in-one RT SuperMix Perfect | Vazyme | Cat# R333 |
| Taq Pro Universal SYBR qPCR Master Mix | Vazyme | Cat# Q712 |
| RapiClear | Sunjin lab | Cat# RC152001 |
| Deposited data | ||
| Raw and processed RNA-seq and scRNA-seq | This paper | GEO: GSE251680 |
| RNA-seq for hESC and hCO and scRNA-seq for hCO | Xiang et al.8 | GEO: GSE97882 |
| scRNA-seq for hThO | Xiang et al.12 | GEO: GSE122342 |
| Reference transcriptome GRCh38 | 10X genomics | https://support.10xgenomics.com/ |
| Microarray dataset for human medulla | Allen brain | https:/uman.brain-map.org/ |
| ScRNA-seq for developing human brain | Braun et al.23 | https:/github.com/linnarsson-lab/ developing-human-brain/ |
Experimental models: Cell lines
最小二乘
| Continued | ||
| REAGENT or RESOURCE | SOURCE | IDENTIFIER |
| H1 hESC line | WiCell | https://www.ncbi.nlm.nih.gov/ pubmed/9804556/ |
| hiPSCs RC01001A line | Nuwacell | https://www.nuwacell.com/ |
| hiPSC RC01001B Iine | Nuwacell | https://www.nuwacell.com/ |
| H9-AAVS1-CAG-GFP hESC Iine | This paper | N/A |
| H9-AAVS1-CAG-mChery hESC line | This paper | N/A |
| Recombinant DNA and virus | ||
| AAVS1-TALEN-L | Gonzalez et al.36 | Addgene # 59025 |
| AAVS1-TALEN-R | Gonzalez et al.36 | Addgene # 59026 |
| AAVS1-CAG-hrGFP | Qian et al.37 | Addgene # 52344 |
| AAVS1-CAG-mCherry | Chen et al.38 | Addgene # 80946 |
| Software and algorithms | ||
| Maestro pro MEA system | Axion Biosystems | https://www.axionbiosystems.com/ |
| Plexon Offline Sorter | Plexon | https://plexon.com/products/offine-sorter/ |
| AxlS Navigator | Axion Biosystems | https://www.axionbiosystems.com/ |
| Neural Metric Tool | Axion Biosystems | https://www.axionbiosystems.com/ |
| Fiji | N/A | https://fj.sc |
| BioCAM DupleX | 3Brain | https://ww.3brain.com/products/ single-wel/biocam-duplex |
| Brainwave5 | 3Brain | https://www.3brain.com/products/ software/brainwave5 |
| nf-core/rnaseq pipeline (v3.13.2) | N/A | https://github.com/nf-core/rnaseq |
| STAR (v2.7.10a) RSEM (v1.3.1) | N/A | https://github.com/alexdobin/STAR |
| GSVA (1.44.5) | N/A | https://github.com/deweylab/RSEM |
| N/A | https://github.com/rcastelo/GSVA | |
| Voxhunt (v 1.0.1) | Fleck et al.24 | https://github.com/quadbio/VoxHunt |
| Cell Ranger (v6.1.2) | N/A | https://www.10xgenomics.com/support/ |
| Seurat (v 4.3.0) | Hao et al.39 | software/cell-ranger https://satjalab.org/seurat/ |
| DoubletFinder (v 2.0.3) | McGinnis et al.40 | https://github.com/chris-mcginnis-ucsf/ |
| SeuratWrappers (v 0.3.1) | N/A | DoubletFinder htts://github.com/stijalab/seurat-wrappers |
| AUCell (v 1.18.1) | N/A | https://github.com/aertslab/AUCell |
| SCENIC (v 1.3.1) | Sande et al.41 | https://github.com/aertslab/SCENIC |
| Harmony (v 0.1.1) | Korsunsky et al.42 | https://github.com/immunogenomics/harmony |
| scvelo (v0.2.5) | Bergen et al.43 | https://github.com/theislab/scvelo |
| Other | ||
| Orbital shaker | IKA | KS260 |
| Nucleofector | Lonza | AAB-1001 |
| Micropipette Puller | RWD | MP-500 |
| Glass microelectrode injection pump | RWD | R480 |
| U-bottom ultra-low-attachment 96-wellplate | Corming | CLS7007-24EA |
| Tissue Culture Plate Insert 3.0um | BIOFIL | TCS002006 |
| Ultra-low-attachment 6-wel plate | BIOFIL | TCP030006 |
| CytoView MEA plate (six-well) | Axion Biosystems | M384-tMEA-6W |
女性H9 hESCs、男性H1 hESCs、男性hiPSCs RC01001A、女性hiPSC RC01001B,以及基因组操作的所有衍生克隆(H9-AAVS1-CAG-GFP hESCs和H9-AAVS1-CAG-mCherry hESCs)均在Matrigel包被的组织培养器皿中培养。
使用含有mTeSR plus培养基的培养皿,在 、 的加湿培养箱中培养。hESC细胞系H9和H1购自WiCell公司,hiPSC细胞系RC01001A和RC01001B购自Nuwacell公司(参见关键资源表)。RC01001A和RC01001B分别通过仙台病毒载体介导的重编程技术,源自一名36岁男性外周血单核细胞和一名新生女性脐带细胞。H9-AAVS1-CAG-GFP hESCs和H9-AAVS1-CAG-mCherry hESCs的身份可通过其分别由CAG启动子驱动的GFP和mCherry蛋白的组成型表达进行验证。hPSCs每4-5天通过 EDTA( )处理进行传代。所有涉及hESCs和hiPSCs的实验均获得上海科技大学研究伦理委员会批准。
第0天,使用Accutase处理10分钟将无饲养层人胚胎干细胞集落解离为单细胞。将重悬于诱导培养基(DMEM-F12、 KSR、 MEM-NEAA、 Glutamax、 -巯基乙醇)并添加 LDN193189、 SB431542、 CHIR99021和 Y27632的单细胞接种至超低吸附96孔板(1500细胞/孔)。第2天,更换为添加 LDN193189、 SB431542、 CHIR99021和1 视黄酸的全新诱导培养基。第4天与第6天补充上述培养基。第8天,将类器官转移至超低吸附6孔板中进行旋转培养(80转/分钟,每孔8-12个类器官)。更换为分化培养基(DMEM-F12与Neurobasal培养基1:1混合液、 N2补充剂、 B27补充剂、 MEM-NEAA、 Glutamax、 胰岛素、 -巯基乙醇、 青霉素/链霉素),并添加3 CHIR99021、 EGF和20 。隔日更换培养基。第12天与第14天添加 Matrigel基质胶溶液。从第16天起,使用添加 BDNF和 抗坏血酸的分化培养基(DMEM-F12与Neurobasal培养基1:1混合液、 N2补充剂、 B27补充剂、 MEM-NEAA、 Glutamax、2. 胰岛素、 -巯基乙醇、 青霉素/链霉素)。第30日前隔日更换培养基,之后每四日更换一次。
人脑类器官(hCOs)和人丘脑类器官(hThOs)的生成方法如前所述8,12。简言之,hCOs的生成流程如下:将人胚胎干细胞单细胞悬液接种至超低吸附96孔板(9000细胞/孔),使用含 LDN193189、 SB431542、 XAV939和 Y27632的诱导培养基(DMEM-F12、 KSR、 MEM-NEAA、 Glutamax及 -巯基乙醇)。隔日更换上述培养基直至第10天(第4日起撤除Y27632)。从第10天开始,将类器官转移至超低吸附6孔板中进行旋转培养(80转/分钟,每孔6-8个类器官)。第10-18日使用无维生素A分化培养基(DMEM-F12与Neurobasal培养基1:1混合,含 N2补充剂、 无维生素A B27补充剂、 MEM-NEAA、1 Glutamax、 胰岛素、 -巯基乙醇及 青霉素/链霉素),隔日换液。自第18日起改用含维生素A分化培养基(基础成分相同,含标准B27补充剂),并添加 BDNF与 抗坏血酸(第25日前隔日换液,之后每四日换液)。
在hThOs生成过程中,将hESCs单细胞悬液接种至超低吸附96孔板(20,000细胞/孔),使用含 LDN193189、 SB431542、 胰岛素和 的诱导培养基(DMEM-F12、 KSR、 MEM-NEAA、 Glutamax及 -巯基乙醇)。隔日更换上述培养基直至第8天(第4天起撤除Y27632)。第8天将类器官转移至超低吸附6孔板进行旋转培养(80转/分钟,每孔8-12个类器官)。第8-16天使用含 BMP7与1 PD325901的模式化培养基(DMEM-F12、 葡萄糖、100 -巯基乙醇、 N2补充剂及 无维生素A B27补充剂),隔日换液。从第16天开始启用分化培养基(DMEM-F12与Neurobasal培养基1:1混合液、 N2补充剂、 B27补充剂、 MEM-NEAA、 Glutamax、 胰岛素、 -巯基乙醇及 青霉素/链霉素),并添加 BDNF与 抗坏血酸。第25日前隔日换液,之后每四日换液一次。
对于气液界面培养,在第25-30天使用切割过的塑料移液器吸头轻柔收集hmSpVOs(避免破坏类器官结构),并包埋于包埋模具中的 低凝点琼脂糖内。通常每个模具包埋3-6个hmSpVOs。将含有类器官的琼脂糖块置于无钙2+镁 的PBS中,通过振动切片机进行切片。将类器官切片(厚度300微米)转移至transwell板的细胞培养插入件中(6孔板规格)。在培养插入件下方添加分化培养基(DMEM-F12与Neurobasal培养基1:1混合,含 (v/v) N2补充剂、 (v/v) B27补充剂、 (v/v) MEM-NEAA、 (v/v) Glutamax、 胰岛素、 -巯基乙醇及 (v/v) 青霉素/链霉素),并补充 BDNF与 抗坏血酸,以确保类器官切片持续处于气液界面。将类器官切片在静态培养中放置一天以恢复,然后转移到轨道摇床上,在 、 的条件下进行长期培养。培养基每隔一天更换一次。
为生成hSTO,我们制备了第25-30天的hmSpVO和hThO,并按照前述方法制作了300微米厚度的类器官切片。将单枚hmSpVO切片与单枚hThO切片共同转移至6孔板transwell小室中,使其相邻放置以实现样本的自发融合,该融合体即为hSTO。在transwell小室下方加入分化培养基(配方同前述气液培养法),建立气液界面培养体系以避免类器官切片移位。新制备的hSTO静置培养一天后,转移至3 、 的轨道摇床中进行长期培养,培养基每隔一天更换。
在H9-AAVS1-CAG-GFP hESC和H9-AAVS1-CAG-mCherry hESC报告细胞系的构建过程中,从H9人胚胎干细胞分离的 个单细胞经电转导入1μg AAVS1-TALEN-L质粒、1μg AAVS1-TALEN-R质粒及 供体质粒(AAVS1-CAG-GFP或AAVS1-CAG-mCherry质粒),随后接种于基质胶包被的培养板。电转三天后,细胞经嘌呤霉素筛选1周,再培养5~7天进行恢复。最后分别挑取GFP+或mCherry+阳性克隆进行扩增培养。
将类器官在 的 多聚甲醛中固定1-2天,用PBS洗涤3次(每次室温孵育10分钟),并在 的 蔗糖溶液中孵育2天。随后将类器官在室温下与O.C.T.化合物孵育15分钟,转移至组织基底模具中,并用O.C.T.化合物包埋。包埋后的类器官保存于- 或立即用于冷冻切片(30-50微米厚度)。切片在室温下用 Triton-X100孵育15分钟,室温下用 BSA/PBS封闭2小时,并于 条件下在 BSA/PBS稀释的一抗中孵育过夜。经PBS洗涤三次后,切片在室温下用 BSA/PBS稀释的二抗孵育1小时,再用PBS洗涤三次,DAPI染色15分钟后进行封片。抗体列表详见关键资源表。
对于整体包埋染色,类器官使用RapiClear透明化试剂进行处理。简要步骤如下:经 多聚甲醛固定的类器官先用 PBST(含 Triton X-100的PBS溶液)于 处理1天,随后用PBS在室温下洗涤三次(每次15分钟)。样品置于装有新鲜配制封闭缓冲液(含 正常山羊血清和 PBST的PBS溶液)的 离心管中,于 保存1天。随后将类器官转入装有封闭缓冲液的 离心管,加入一抗并于 在轨道摇床上孵育2天。经PBS室温洗涤三次(每次1小时)后,类器官在 的PBS中静置过夜。接着将类器官转入装有封闭缓冲液的 离心管,加入二抗于 孵育2天。经PBS三次洗涤(每次1小时,室温)后,类器官在 的PBS中静置过夜。再经PBS三次洗涤(每次20分钟,室温),样品转入装有DAPI溶液(按1:1000比例用封闭缓冲液稀释)的 离心管,于 孵育过夜。PBS三次洗涤(每次1小时,室温)后,将类器官转移至玻璃培养皿底部,加入RapiClear溶液在室温下透明处理2-3小时。所有免疫荧光染色实验均通过尼康CSU-W1 Sora 2相机显微镜采集荧光图像,并使用ImageJ软件进行分析。
将各组类器官汇集到一起,采用FastPure细胞/组织总RNA提取试剂盒按制造商操作流程提取总RNA。使用HiScrip III全能逆转录超预混液(适用于qPCR),以300 ng总RNA为模板合成cDNA。在QuantStudioTM实时PCR系统上,采用Taq Pro通用SYBR qPCR预混液进行实时定量PCR。PCR循环条件如下: 预变性2分钟,随后进行40个两步法循环( , 秒)。本研究所用引物序列详见表S2。
对于批量RNA测序,收集第30天的类器官。按照制造商方案,使用FastPure细胞/组织总RNA分离试剂盒提取总RNA。采用Nanodrop 2000分光光度计测定RNA浓度与纯度,并通过Agilent 2100生物分析仪及2100 RNA纳米6000检测试剂盒评估RNA样本完整性。简言之,针对C3、C4、C6和C9样本(hmSpVO_rep1),使用TruSeq Stranded mRNA LT样本制备试剂盒构建文库,并在Illumina HiSeq X Ten平台上进行测序。对于hmSpVO_rep2和hmSpVO_ventr样本,则采用TIANSeq mRNA捕获试剂盒制备mRNA,并通过TIANSeq快速RNA文库试剂盒构建文库,最终在Illumina NovaSeq 6000平台上完成测序。
使用STAR 将纯净读数与参考基因组(GRCh38)进行比对,并采用RSEM v1.3.145统计映射至每个基因的读数,计算每百万映射读数中每千碱基外显子模型的转录本数量(TPM)。我们通过nf-core/rnaseq流程 实现此过程。人胚胎干细胞(hESC)和人皮质器官(hCO)的原始数据采用相同处理方法。使用GSVA(v1.44.5)R包中的单样本GSEA方法47进行转录组相似性分析,并对富集分数进行最小-最大标准化处理以用于可视化。背侧与腹侧富集分数的标准化差值被定义为背侧特征分数。组织特异性基因列表来自GTEx数据库48。脑区特异性基因签名是从由voxhunt包(版本1.0.1)计算出的前20个基因中获得的24,而髓质区域特异性基因是从对延髓分子签名的综述中获得的19。所有基因列表均在表S3中提供。
对于单细胞RNA测序,收集第30天和第62天的hmSpVOs并将其解离为单细胞。简言之,将同一阶段的6-8个hmSpVOs混合。500g离心5分钟后移除培养基,加入1ml分散酶;用剪刀轻微切割类器官,在 金属浴中消化30分钟。悬浮液经 离心5分钟后弃上清,加入1ml胰蛋白酶继续在 消化15-30分钟。完全消化后,细胞通过 筛网过滤,并用DPBS 含 BSA溶液清洗2-3次以供后续实验。质控要求细胞活率需高于 。如制造商方案所述,将细胞以每毫升1000个的浓度上样至10X Chromium单细胞平台(10X Genomics),使用Single Cell 30文库V3。根据待捕获细胞数量构建GEMs(乳液中凝胶珠)用于单细胞分离。GEMs形成后收集至PCR仪进行逆转录标记。随后对GEMs进行油处理,扩增的cDNA通过磁珠纯化后进行cDNA扩增与质控。使用质量合格的cDNA构建3ʹ基因表达文库。经过片段化、接头连接、样本索引PCR等步骤后,对文库进行定量检测并在Illumina Novaseq 6000仪上进行150碱基对双端测序。
为获得计数矩阵,使用Cell Ranger(v6.1.2)默认参数将测序读数比对至人类基因组GRCh38(v3.0.0,由10X Genomics提供)。下游分析采用R软件包Seurat(v4.3.0)进行。39在质控环节,保留检测基因数在500-5000之间、UMI计数在4000-20000之间、且线粒体基因占比 的细胞作为高质量细胞。使用DoubletFinder(v2.0.3)40检测并去除双细胞。对计数进行细胞总表达量标准化,乘以10,000的缩放因子后进行对数转换,随后检测前2000个高变基因(采用Seurat中的NormalizeData与FindVariableFeatures功能)。
在数据整合与标注环节,我们采用SeuratWrappers包(v0.3.1)中的MNN方法49消除批次效应。经过基因表达量标准化和降维处理后,使用均匀流形逼近与投影(UMAP)嵌入技术实现细胞可视化。以前20个维度识别细胞邻域及细胞簇,聚类分辨率设置为1。通过经典标志基因对细胞簇进行注释。我们首先依据既往定义8,12,利用神经元标志物(STMN与DCX)及早期神经发生标志物(SOX2与NES)区分类神经元与非神经元细胞簇。随后将非神经元细胞簇进一步划分为神经祖细胞簇(表达SOX2)和中间祖细胞簇(表达NHLH1与INA50)。神经元细胞簇则分为兴奋性神经元簇(ExN,表达SLC17A6)、抑制性神经元簇(InN,表达GAD1、GAD2及SLC32A1)以及未成熟神经元簇(IM,不表达神经元类型特异性标志物)。
我们使用Seurat中基于锚点的标签转移方法,将转录组相似性与已发表的人类大脑发育期(受孕后5-14周)单细胞RNA测序数据23进行比较。具体流程如下:首先从参考数据集中随机抽取10万个细胞,以每个供体作为批次因子,通过IntegrateData函数进行整合。随后使用FindTransferAnchors函数识别并筛选查询数据集与参考数据集间的锚点(取前30个维度)。通过TransferData函数计算预测评分,并利用热图可视化细胞类型与区域相似性(定义为各细胞类型预测评分的均值)。最后运用MapQuery函数将我们的数据投射至参考UMAP图谱。
为了检测样本的区域身份,我们使用voxhunt R软件包对成熟神经元集群(兴奋性神经元ExN和抑制性神经元InN)进行了无偏空间映射,随后通过矢状面视图或柱状图呈现脑区相似性。为计算单细胞转录组与延髓背腹侧分区的空间相关性模式,我们采用AUCell软件包(v 1.18.1)计算各细胞类型的富集分数,并进行Z-score标准化处理以便可视化。
为评估hmSpVOs与不同髓质核团的转录组相似性,我们采用上述相同方法计算富集分数。基于艾伦脑科学研究所人脑微阵列数据集(https://human.brain-map.org)(年龄范围24至57岁)(表S3),选取与其他核团相比具有前20倍变化且p值 的基因作为各核团的基因特征。同一核团左右半球的数据合并进行分析。为探究潜在亚核特异性特征,我们根据Mar ´n等人26的研究,分别分析了Vo(MAFB与FN1)、Vi(IRX2、KCNG4、PDE1C和ZBTB16)及Vc(TAC1、BAIAP3、CAMK2A、CALB2和CALB1)的相对基因表达情况。对ExN和InN分别绘制了经过最小-最大归一化处理的log(每 计数)基因表达谱。
我们使用 monocle3 软件包(v 1.3.1)51 进行轨迹分析,采用默认参数,并选择NPC细胞群作为根节点来排序细胞。不同细胞类型的拟时序山脊图通过 ggridges(v 0.5.4)软件包绘制。感兴趣基因的拟时序热图使用 ClusterGVis(v 0.1.0)软件包进行绘制。同时,我们运用 scvelo(v0.2.5)43 工具,通过 scv.tl.velocity 函数以“随机”模式进行RNA速率分析,并计算速度时间以表征分化轨迹。
为了直接比较hmSpVO与其他区域特异性脑类器官,我们使用harmony(v 0.1.1)整合了来自hCO(晚期,第72和79天)8、hThO(晚期,第89天)12和hmSpVO的单细胞RNA-seq数据。42经过标准化处理后,选取前2000个高变特征进行数据缩放并执行主成分分析(PCA)。基于前20个主成分,采用RunHarmony()函数以默认参数整合类器官数据集,并利用前20个维度以1.8的分辨率识别细胞邻域及聚类。神经元与非神经元簇群的界定方法同前所述。接下来,我们聚焦于神经元簇进行进一步分析。标记阳性细胞比例定义为标记基因计数 的细胞数/神经元细胞总数。差异分析采用Seurat中的FindMarkers()函数,以logfc.threshold 为参数并选用wilcox检验。将满足log2倍变化>log2(1.2)、校正p值 、且差异绝对值(pct.1-pct. 的基因定义为具有统计学显著性。
在逆行示踪实验中,通过使用RWD R480玻璃微电极注射泵及RWD MP-500微管拉制仪制备的玻璃微电极,将 pAAV-hSyn-EGFP-3XFLAG-WPRE逆行示踪病毒 )微量注射至hSTOs的hThO或hmSpVO区域。经微量注射的hSTOs按常规培养三周后,可在对应非注射区域观察到GFP荧光。此时收集hSTOs进行免疫染色处理,并对GFP+群体中MAP2+、GFAP+、vGLUT2+及PAX2+阳性细胞进行定量分析。在hThO至hmSpVO的示踪实验中,病毒注入hThO区域并在hmSpVO区域进行定量;而在hmSpVO至hThO的示踪实验中,病毒则注入hmSpVO区域并在hThO区域完成定量。
在进行顺行追踪时,通过使用RWD R480玻璃微电极注射泵和RWD MP-500微管控制仪制备的玻璃微电极,向hmSpVO区域注射 的rAAV2/1-hSyn-Cre-WPRE-hGH多聚腺苷酸病毒( ),同时向hSTOs的hThO区域注射300 nl的rAAV2/9-EF1a-DIO-EGFP-WPRE-hGH多聚腺苷酸病毒( )。显微注射后的hSTOs按常规方式培养,三周后可在hThO区域观察到GFP荧光。此时收集hSTOs进行免疫染色处理,并对GFP+细胞群中TCF7L2+阳性细胞的数量进行定量分析。
在光遗传学刺激实验中,向hSTOs的hmSpVO区注射了 的rAAV2/1-hSyn-ChrimsonR-tdTomato-WPRE-hGH多聚A病毒( )。三周后,可在hThO区域观察到表达tdTomato荧光的hmSpVO投射轴突。在钙成像前,hSTOs在BrainPhys培养基(BrainPhys神经元培养基, (v/v) N2补充剂, (v/v) B27补充剂, BDNF, 布拉地新钠和 抗坏血酸)中培养至少两周。将hSTOs置于35毫米玻底皿中的15毫米盖玻片上,在含有Cal-520( )和powerload(1:100)的BrainPhys培养基中,于 、 的摇床上孵育30分钟,随后更换为新鲜BrainPhys培养基。在 、 条件下继续孵育30分钟后,使用20倍物镜记录钙信号变化,并通过尼康CSU-W1 Sora共聚焦显微镜用561纳米光刺激hThOs中的ChrimsonR-tdTomato+ hmSpVO投射轴突。刺激位点选在远离 病毒注射部位的丘脑区(hThOs)。刺激前采集hSyn-ChrimsonR-tdTomato与Cal-520的荧光信号,确保刺激区域内无ChrimsonR-tdTomato+丘脑胞体。记录1分钟自发活动后,进行100毫秒刺激并记录10秒(10个循环),最后再记录30秒自发活动。使用Fiji/ImageJ分析单细胞钙瞬变轨迹和δF/F值,获取感兴趣区域的原始荧光强度随时间变化数据,并通过GraphPad Prism进行Savitzky-Golay滤波处理。作为对照,在钙成像前加入CNQX( )和AP5( )。
六孔板的微电极阵列用于检测电生理活动。检测前,人源脊髓类器官切片在BrainPhys培养基中气液界面培养超过两周。记录当天,将hmSpVOs切片从transwell膜上刮下,转移至MEA板,并移除培养基。随后加入一滴(5毫升)基质胶覆盖切片。在 、 条件下孵育5分钟后,加入200毫升BrainPhys培养基覆盖切片,将培养板放回培养箱静置1-2小时。随后可进行电生理记录。记录使用Maestro pro MEA系统(Axion Biosystems),数据通过AxIS Navigator软件(Axion Software)按制造商的自发神经配置进行分析。神经指标工具(Axion Software)用于绘制电极阵列活动。 spike检测阈值设定为六个标准差,采用自适应阈值穿越法,并通过ISI阈值识别spike簇发,要求最少五个spike且最大ISI为100毫秒。化学处理时,分别在向培养体系加入麝香酚( )、R-巴氯芬( )、CNQX( )与AP5( )、荷包牡丹碱( )或降钙素基因相关肽( )前后记录神经活动。
人源类器官被铺在4096通道高密度三维微电极阵列上,该阵列覆有半透明聚酯薄膜滤器。类器官静置20分钟后,使用配备HD-MEA Accura芯片的BioCam Duplex MEA平台进行记录。选择hmSpVO区域(红色标记)的电极进行电刺激,每个电极尺寸为 毫米,采用2个相邻电极作为正极、2个作为负极,正负极之间间隔一个电极。刺激时长为50毫秒,强度为65毫安,共实施10次刺激,每次间隔10秒。实验采用BrainWave 5软件进行操作。
对数据进行分析。原始数据通过 高通滤波器处理,随后进行尖峰检测和分类。选取并分析了非荧光区域(即hThO区域)的放电电极数据。
数据以均值 标准差或标准误表示。采用配对或非配对双尾学生t检验及ANOVA多重比较分析确定统计学显著性(使用GraphPad Pris )。各实验的统计检验方法与生物学重复次数均标注于图注及表S1。统计学显著性以星号标示: , , .001, 。
冷冻切片中的细胞数量通过ImageJ(Fiji)的Analyze Particles功能进行统计。每个切片选取四个随机区域分别计算面积与细胞数量,随后将细胞总数除以总面积获得单位面积细胞数( )。每个类器官随机选取1-2张切片进行定量分析。
在hmSpVO中,边缘轴突束被定义为类器官边缘附近富含 轴突且不含MAP2+树突的路径。由于hThO中的轴突束不像hmSpVO中那样整齐排列(即边缘NF+轴突束未能像hmSpVO中那样与MAP2+区域均匀分离),因此将hThO中的边缘轴突束定义为富含NF+轴突的外周束,无论是否存在MAP2+树突。通过类器官全组织染色测量了各类器官边缘轴突束的宽度,具体计算方法为:在类器官外周四个方位(0/顶部、 右侧、 底部、 左侧)测量轴突束宽度并取平均值。
使用ImageJ(Fiji)对轴突投射进行定量分析。手动绘制感兴趣区域(ROI)分别覆盖投射端类器官与靶向类器官的区域,并对两区域的面积进行量化。通过阈值调整将靶向类器官中的荧光信号阳性区域纳入计算。利用分析测量功能计算靶向ROI区域内信号阳性面积的占比(PSAT)。随后将PSAT除以投射端类器官的面积,得出标准化荧光覆盖率(百分比/毫米2)。采用ImageJ(Fiji)手动测量切片中轴突束最宽区域,以此确定最大轴突束宽度。每个类器官随机选取1-2个切片进行量化分析。