原文下载:piis2589004224013245_视网膜.pdf

RGC 响应瞬态值形成一个连续体
单一视网膜通路既向持续性RGCs又向瞬态RGCs传递信号
GJ介导的侧向兴奋微调视网膜神经节细胞反应动力学
tOFFa RGC 间隙连接平衡耦合阵列中细胞的动力学特性
盖尔盖伊·萨尔卡,1,2,3,4,5 阿尔玛·甘切尔,1,2,3,4 马´顿·巴洛格,1,2,3,4 亚´当´姆·乔纳´坦·滕戈¨利奇,1,2,3,4 阿内特富塔´奇,1,3,4,5 加勒特·凯尼恩,6 冯·潘,7 塔马´什·科瓦´奇-奥¨勒,1,2,3,4,5 和贝´拉·沃¨尔吉1,2,3,4,8,*
文献DOI链接:https://doi.org/10.1016/j.isci.2024.110099
视网膜神经节细胞(RGCs)通过整合输入信号,以持续放电模式或快速衰减的短暂脉冲爆发模式向大脑传递脉冲序列编码。我们在RGC群体中观察到多样化的响应瞬变值,且与传统瞬时/持续二分法相反,具有中间特性的响应模式最为普遍。药理学实验表明,除了GABA能抑制外,间隙连接介导的兴奋性传递在塑造响应瞬变特性及视觉编码中同样起关键作用。更具体地说,连接RGC与邻近无长突细胞及其他RGC的间隙连接在此过程中起决定性作用。这些间隙连接能均衡动力学特征——包括瞬时型OFFα视网膜神经节细胞在耦合网络中的响应瞬变特性。我们提出,大脑其他耦合神经元集群中的间隙连接对于协调响应动力学、优化群体编码以适应相应任务同样至关重要。
从视野收集的信息通过平行的视网膜内通路传输,并汇聚到视网膜神经节细胞上。这些细胞进而对输入信号进行求和,并将其加密成动作电位序列,然后向大脑传递信号。光诱发视网膜神经节细胞反应的传统特征包括极性(ON型、OFF型和ON-OFF型)、对不同刺激的敏感性以及反应动力学特性。根据反应速度,视网膜神经节细胞可分为迅捷型与迟缓型;而放电模式则可分为持续型与瞬时爆发型。这两类反应动力学特性对于信号在高级视觉中枢突触后神经元靶点的传递效率具有重要意义。1–3� 这种放电活动的瞬态/持续二分现象已在多种脊椎动物中得到记录,包括冷血动物、灵长类和非灵长类哺乳动物。4–14 由于所有光感受器在光照时均产生持续反应,15 视网膜信号传导路径中必然存在从持续反应到瞬态反应的转换环节。对蝾螈和兔视网膜的早期研究表明,反应瞬变性是由首个视网膜连接位点——光感受器至双极细胞突触—的谷氨酸受体动力学特性决定的。616,17 与之相反,近期研究提供了证据表明视网膜回路中存在多个可能影响反应瞬变性的位点。18–20 这些报告指出,视网膜神经节细胞通过亚型特异性机制产生持续或瞬态光反应,而外层视网膜突触后受体脱敏对反应瞬变性的影响甚微。此外,内层视网膜GABA能抑制对塑造神经节细胞反应动力学的作用已被多次证实,11,21–26 提示内层视网膜通路在形成瞬变反应过程中可能发挥着不可忽视的作用。 另有研究表明,间隙连接介导的兴奋性输入有助于 electrically coupled ON方向选择性神经节细胞和OFF α神经节细胞的各种反应组分。27–29 此外,本质光敏感视网膜神经节细胞群体已被证实能将信号传递至电耦合无长突细胞,从而改变其反应动力学特性。30然而,关于兴奋性间隙连接信号如何精确影响视网膜神经节细胞反应动力学,以及这是否为视网膜神经节细胞群体的普遍现象,目前尚未明确。
为此,我们结合了形态学分析、视网膜节细胞胞外锋电位记录、钙成像++和药理学处理等方法,在小鼠视网膜中研究视网膜节细胞间隙连接在将信息传递至视觉大脑中枢之前,如何精细调节光反应动力学。本文通过数据表明,大多数视网膜节细胞在向大脑传递视觉信息之前,会表现出介于瞬时性与持续性之间的中间型全视野光照反应特性。研究结果回应了一个需要重新审视先前公认的瞬态/持续反应二分法的发现。16,17我们还发现,单一的垂直信号传递路径可同时向持续型和瞬态型视网膜神经节细胞传递信号,由此推断垂直传递的视网膜通路并不决定视网膜神经节细胞的反应瞬态特性。此外,我们的研究结果表明,间隙连接介导的侧向兴奋作用对视网膜神经节细胞反应瞬态特性的影响,与GABA能抑制信号同样显著。然而,间隙连接介导的兴奋效应在整个视网膜神经节细胞群体中——包括与视网膜神经节细胞和/或无长突细胞邻域保持直接间隙连接耦合的亚群——其作用强度和极性均呈现异质性。有趣的是,即使对单一视网膜神经节细胞亚型(tOFFa型视网膜神经节细胞)进行观察时,间隙连接对细胞反应瞬态特性的改变仍存在差异。最后,我们发现同一耦合tOFFa视网膜神经节细胞阵列中的神经元伙伴会利用间隙连接介导的侧向兴奋来均衡化反应动力学特征(包括瞬态特性)。这些数据表明,视网膜内层的间隙连接在塑造视网膜神经节细胞反应瞬态特性方面起着至关重要的作用,并参与多种刺激特征的编码过程。

图1. 小鼠视网膜神经节细胞的暗视与明视光响应瞬态特性
(A) 事件相关点阵图显示两个ON型(上两幅面板;细胞#1与#2)和两个OFF型(下两幅面板;细胞#3与#4)RGCs在明视、均匀、全视野光刺激下诱发的光响应。底部水平条表示刺激的开启(白色)与关闭(黑色);每条记录代表同一细胞的4次试验。在ON与OFF亚群中,均存在瞬态型(细胞1和3)与持续型(细胞2和4)响应。
(B) 频率直方图显示ON型(白色)和OFF型(黑色)RGC亚群中瞬时性(PSTHt)值的相对丰度(PSTHt计算方法参见STAR方法部分)。该直方图显示ON型(白色)和OFF型(黑色)瞬时性值均分布广泛,但由于存在大量具有中间响应动力学的细胞,未能清晰区分瞬时型和持续型RGC群体。
© 图中展示了在对照组条件下(上图)及经APB( )处理后的同一OFF型视网膜神经节细胞,在暗适应光刺激下的时间直方图及对应时段栅格图(同一视网膜神经节细胞的六次 trials)。水平横条表示暗适应光刺激的起始(灰色)与终止(黑色)。显然,该药理干预完全消除了视网膜神经节细胞的所有反应,证实相应的信号是通过主要视杆细胞通路传递的。
(D) 代表性ON型视网膜神经节细胞的光反应(左侧为点阵图,右侧为相同细胞的时间直方图)首先由暗视(上图)继而由明视(下图)的全视野光刺激所诱发。刺激强度的改变引起了反应幅值的明显改变,但该特定细胞的整体响应形态(反应延迟与衰减)基本保持不变。类似地,代表性OFF型视网膜神经节细胞在暗视(上图)与明视(下图)刺激条件下呈现的光反应,除响应幅值存在细微变化外,整体形态也较为相似。
(E) 图示展示单个视网膜神经节细胞在暗视(黑色)与明视(红色)光刺激下的PSTHt数值对。明显可见,刺激条件改变时刺激强度引起了许多受检RGC的PSTHt值发生变化,然而整个RGC群体的反应瞬态值总体范围在暗视条件下获得的反应与明视刺激范式下获得的反应相当或更高。
(F)浮动条形图显示在暗视(灰色)和明视(白色)条件下,RGC反应PSTHt值具有相似的变异性。图中所示为平均值(线)、 和 四分位数(箱体)及标准差(须线)。
本研究旨在探究维持性与瞬态性视网膜神经节细胞(RGC)反应的视网膜环路机制。为此,我们通过多电极阵列(MEA)或高密度多电极阵列(HD-MEA)细胞外记录技术( ),记录了全视野明视条件下 (I = 100 Rh*/视杆细胞/秒)的RGC反应。将RGC群体按极性分为ON型( )与OFF型( )(同时采用了ON-OFF型RGC的ON与OFF反应成分;尽管本研究未对ON-OFF型RGC(如ON-OFF方向选择性细胞)单独分析,而是收集ON-OFF细胞信息并将其反应成分归类至相应数据集)。基于这些记录,我们为每个反应生成脉冲计数直方图(PSTH),并采用PSTHt方法18 ((参见STAR方法))对反应瞬态性进行量化。结果显示,ON型RGC群体的平均PSTHt值为0.109秒(标准差: ),其数值分布范围广泛(0.02-0.598秒)(图1A与1B)。此外,虽然典型的瞬态与维持性反应相对罕见,但相当部分细胞表现出中间型反应动力学特征,难以明确归类为瞬态或维持性放电。因此,与本团队前期观察结果一致19,现有数据未发现明确的瞬态/维持性分化迹象,ON型RGC的PSTHt值更倾向于形成连续谱系。与明视ON细胞反应类似,OFF细胞的PSTHt值同样呈现宽范围分布,构成包含瞬态、维持及中间反应的连续谱(图1A与1B)。尽管瞬态ON型RGC反应数量略多(与既往描述相符31),但ON与OFF型RGC的频数分布直方图整体形态相似(OFF均值:0.137秒,标准差: ;范围:0.02-0.592)。显然,由于存在大量中间瞬态性细胞,反应范围的广泛性及缺乏明确瞬态/维持性分界的特征,是ON与OFF型RGC群体共同具备的性质。
观察到的视网膜神经节细胞反应瞬变性高度变异,可能反映了并行视网膜通路将信号从外层视网膜传递至输出层RGC的不同动力学机制亦或是两层丛状层中多种兴奋性/抑制性侧向神经元相互作用的结果。在前一种情况下,无论亚型如何,当单一双极细胞类型主导其输入时,所有RGC应保持相似的响应瞬变性。虽然明视信号由5-6个双极细胞传递给ON型RGC,但弱暗视信号主要通过使用单一视杆双极细胞类型的主视杆通路抵达RGC。类似地,OFF极性弱暗视信号也由单一视杆双极细胞类型向RGC传递,而在明视条件下则有4-5个视锥双极细胞将信号从外层视网膜传递至内层视网膜。因此,若双极细胞信号传导是决定响应瞬变性的关键因素,则所有弱暗视RGC反应的瞬变性应当表现相似。为验证此假设,我们向RGC施加弱暗视刺激( /视杆细胞/秒),此时视锥通路和次级视杆通路均处于非活跃状态32–35。 为确认我们的暗视刺激是否激活主视杆通路而其他替代性暗视信号通路保持静息,我们在对照条件下及应用mGluR6激动剂 ;APB M)后向OFF型RGC施加全视野暗视刺激。结果发现,在这些条件下所有OFF型RGC反应均因APB而减弱(图1C),这证明主导信号通路确实是主视杆通路,而其他信号通路(包括次级视杆通路)的贡献可忽略不计。 接下来我们测试了一组RGC( ),观察当刺激条件从暗视转换为明视(从 /视杆细胞/秒增至 视杆细胞/秒)时其反应动力学是否发生显著变化。研究发现,弱暗视ON型和OFF型RGC反应虽然显得更为持续(暗视均值: ,标准差0.134;明视均值: ,标准差0.091; ),但其PSTHt值波动范围很大, 与明视条件下的对应细胞类似(图1D–1F)。在研究的RGC群体中,明视RGC反应的PSTHt值范围介于0.045–0.26秒,而同一细胞的暗视反应范围则为0.044–0.485秒。我们的数据表明,暗视RGC反应瞬变性的实际范围与明视反应相当(甚至更大)。
为了了解单个视网膜神经节细胞(RGC)反应动力学如何被改良的光刺激改变,我们比较了暗适应和明适应全视野光反应( )。我们发现其中一小部分细胞表现出微小(如有)变化( )或其反应瞬态值轻微增加( ),而大约半数细胞群体( )在暗适应刺激下表现出瞬态性降低。因此,数据表明视网膜神经节细胞瞬态值的均值(暗适应至明适应:0.154秒–0.112秒)、标准差(暗适应至明适应:0.134秒–0.069秒)、中位数(暗适应至明适应:0.124秒–0.084秒)及极差(暗适应至明适应:0.044秒–0.485秒至0.045秒–0.264秒)均有所降低。均值瞬态值的变化呈现显著性(配对t检验; )。进一步观察发现,瞬态暗适应反应对光环境改变更具抵抗性,而具有持续暗适应反应的细胞在明适应光刺激下往往获得更多瞬态特征(图1E)。虽然现有数据表明部分视网膜神经节细胞在暗适应条件下会呈现更为持续的反应,但唯一的初级暗适应通路显然同时向瞬态和持续型视网膜神经节细胞传递信号。因此,视网膜神经节细胞的信号动力学并非简单地继承自突触前双极细胞,传入信号反而经历了额外改变。综合既往研究与本文发现可知,虽然光感受器-双极细胞突触处谷氨酸受体( 、AMPA、红藻氨酸受体)的差异动力学16,17可能启动了视网膜中瞬态与持续反应的二重性,但视网膜神经节细胞反应瞬态的丰富多样性实则源自回路18–20中的其他环节——我们认为这主要归因于视网膜内层的抑制性和/或兴奋性相互作用。

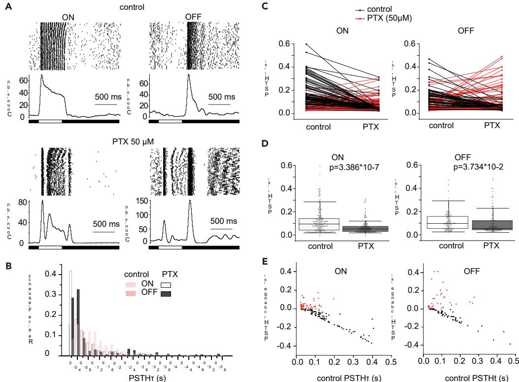
图2. GABA受体阻断诱导RGC反应瞬变特性的急剧变化
(A)当应用非特异性GABA受体阻断剂PTX后,代表性ON型(左)与OFF型(右)RGC光反应(上方为栅格图,下方为对应的PSTH)发生明显改变(同组RGC底部面板)。观察到的变化包括:OFF细胞持续反应成分(肩状区)的消失,以及ON细胞中OFF通路驱动的放电成分与OFF细胞中ON通路驱动的放电成分的显现(与既往报道一致)27,28,36。
(B) 频率直方图显示,GABA-A阻断减少了具有中间反应的视网膜神经节细胞数量,许多视网膜神经节细胞反应因此转变为短暂的。
(C–E)除少数细胞未表现出显著变化外,GABA受体阻断诱导了大多数受检ON型(左)和多数OFF型(右)视网膜神经节细胞的PSTHt值整体下降(C)。这种由PTX介导的下降也体现在ON型(左)与OFF型(右)RGC亚群的平均值和中位数PSTHt值降低上( ,配对t检验)。图示为平均值(线)、 和75%四分位数(箱体)、标准差(须线)(D)。散点图显示GABA-A阻断对持续性RGC反应的影响更为显著,这些反应在药物施用后变得更短暂(正坐标值反映瞬态向持续性转变,负坐标值反映持续性向瞬态转变)(E)。
越来越多的证据表明,内层视网膜的GABA能抑制是决定视网膜神经节细胞反应动力学的关键因素之一,包括瞬时性反应 。为探究GABA能抑制对反应瞬时性的影响程度,我们通过使用非特异性GABAa/GABAc受体拮抗剂PTX阻断抑制(浓度 , ;ON型RGC样本数 ,OFF型RGC样本数N ),分别在对照组和GABA受体阻断条件下记录RGC反应。正如预期,该处理通过削弱特定反应成分并增强其他成分,显著改变了RGC反应模式。具体表现为:光反应的早期快速阶段被增强,而后期反应成分则被加强或完全阻断(图2A)。总体而言,GABA受体阻断引起了一种变化,使得许多RGC反应更加短暂 , ; Kolmogorov–Smirnov非参数检验)。当为ON( )和OFF( )RGC反应生成PSTHt分布直方图时,结果与在对照条件下记录的分布有显著差异(图2B)。中间反应(0.08–0.2秒)的相对贡献显著减少,而短暂RGC反应(0.02–0.06秒)在治疗后出现得更频繁。注意,持续反应( 秒)的相对贡献在GABA受体阻断后没有改变。这些分布变化也反映在ON和OFF细胞平均值的减少上(表1)。在GABA受体阻断后,ON和OFF反应的范围分别为0.02–0.522秒和0.02–0.567秒,因此与对照条件下获得的范围相比,没有观察到差异(表1)。
表1. 药物对RGC反应瞬时性的影响
| RGC population | PSTHT mean (s) | PSTHr change significance | PSTHt SD (s) | PSTHr range (s) |
| control ON cells | 0.109 | NA | 0.99 | 0.02-0.598 |
| control OFF cells | 0.137 | NA | 0.109 | 0.02-0.592 |
| PTX ON cells | 0.073 | p = 3.386*10-7 | 0.067 | 0.02-0.522 |
| PTX OFF cels | 0.098 | p = 3.734*10-2 | 0.111 | 0.02-0.567 |
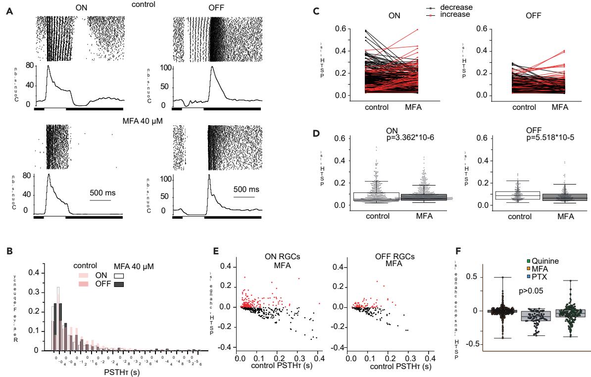
| MFA ON cells | 0.083 | p = 3.362*10-6 | 0.079 | 0.02-0.52 |
| MFA OFF cells | 0.097 | p = 5.518*10-5 | 0.097 | 0.02-0.56 |
接下来,我们量化了单个细胞因GABA受体阻断诱导的反应变化。对于ON型视网膜神经节细胞的反应( ),PTX导致大多数RGC的PSTHt值明显下降(图2C-2E;对照组均值:0.126秒±0.057标准差;PTX组均值:0.071秒 标准差)。对于OFF型RGC反应( ),我们观察到类似的GABA受体阻断诱导变化,PSTHt平均值从对照组的0.122秒 标准差降至PTX阻断下的0.107秒 标准差;这种变化在ON型和OFF型RGC反应中均具有显著性(表1;两组p值均 ,配对t检验)。最终,我们的数据证明GABA能抑制会显著塑造视网膜神经节细胞的反应动力学。
除了侧向抑制外,许多视网膜神经节细胞还通过间隙连接接收来自邻近视网膜神经节细胞和/或无长突细胞的侧向兴奋36–42,这种机制可能进步塑造视网膜神经节细胞信号的瞬态特性。事实上,最新研究表明视网膜神经节细胞的响应延迟(另一项响应动力学特征)可通过侧向间隙连接进行有效微调3。为探究响应瞬态特性是否同样受间隙连接信号调控,我们采用药物性间隙连接阻断剂(MFA)并将所得响应动力学特征与对照组进行比较。首先使用三种不同浓度的MFA(20、40和80 mM)观察其对视网膜神经节细胞响应瞬态性的影响。所有实验均显示MFA诱导的变化,通过比较瞬态分布直方图可观察到明显的剂量依赖效应(图S1A和S1B)。显然,最低测试浓度( )的MFA已改变视网膜神经节细胞的PSTHt分布,当浓度升至 时该效应进一步增强,而 时则记录到最大程度的扰动。由于 MFA已产生显著效果( ,Wilcoxon符号秩检验),为降低潜在非特异性效应,后续实验均采用此浓度作为最终MFA工作浓度。
如前所述,我们观察到施加MFA( )后RGC反应发生显著改变,这种改变同时存在于ON型 )和OFF型( )RGC亚群中(图3A和3B)。虽然药理学阻断的效果因细胞而异,但在ON和OFF型RGC亚群中均观察到PSTHt整体降低( ,p ;Kolmogorov-Smirnov非参数检验),且这些变化具有显著性(表1;两组p ;Wilcoxon符号秩检验)。因此,与GABA受体抑制效应类似,间隙连接药理学阻断使整体RGC反应趋于更瞬变。为验证后续药理学数据,我们使用 特异性阻断剂奎宁(1 ;43–45)重复实验(视网膜n ,ON型N ,OFF型N 个细胞)。奎宁对RGC光反应的影响与MFA结果高度相似(图3F;S1B、S1C和S1D),包括相似的PSTHt频率分布( , ;Kolmogorov-Smirnov非参数检验)以及单个RGC反应的PSTHt变化多样性。这进一步证实通过间隙连接的信号传递能够非均匀地改变反应动力学特性(如瞬变性)。最后,我们利用 constitutive connexin36 基因敲除( )验证先前的药理学间隙连接阻断数据。发现Cx36KO RGCs的光反应生成的PSTHt频率分布(视网膜 ,ON型N ,OFF型N 个细胞)与MFA处理的RGCs具有相似形态(图S1E)。虽然我们承认上述构成性 数据未能阐明药理学实验中药物作用的具体位点,但两种不同方法获得的相似结果支持我们的假说:通过 间隙连接的信号传递在很大程度上决定了RGC反应动力学(包括瞬变性)。
然而,尽管对照组数据的频率分布与GJ连接受损的情况(无论是MFA或奎宁阻断,还是Cx36基因敲除)相似,单个视网膜神经节细胞的反应却受到显著影响:间隙连接的关闭导致部分细胞的RGC瞬变性降低,而另一部分RGC反应则出现瞬变性增强(图3C-3E;图S1)。为了量化间隙连接阻断所引发的变化幅度,并将其与GABA受体阻断产生的影响进行对比,我们在PTX实验中收集的PSTHt值变化(阻断后的 - 对照组的 )与MFA实验数据进行比较。我们发现两种药理干预引起的响应瞬变变化存在显著差异( ):PTX引起PSTHt整体降低,而MFA的应用则导致RGC响应瞬变值升高或降低。类似地,奎宁引起的RGC 值变化与PTX诱导GABA受体阻断所引起的变化存在显著差异( )。因此,我们的比较结果强化了上述定性发现(图3F),并有力表明间隙连接介导的兴奋性信号在塑造RGC响应动力学方面具有多样化作用。

图3. 药物性间隙连接阻断诱导视网膜神经节细胞反应瞬态特性改变。(A) 当应用非特异性间隙连接阻断剂MFA时,代表性ON型(左)与OFF型(右)RGC光诱发反应(上方为栅格图,下方为时间直方图)发生改变。所示两种RGC反应中,ON中心细胞(左)保持相同反应特征(仍为中间型),而OFF型RGC反应(右)在MFA处理后由中间型转变为瞬态型。(B) 频率直方图显示,消除间隙连接通讯在一定程度上减少了具有中间型反应的RGC数量,而瞬态型RGC反应的相对频率则有所增加。
(C–E)虽然部分视网膜神经节细胞在间隙连接阻断后其PSTHt值未显示明显变化,但大多数视网膜神经节细胞反应在ON亚群(左)和OFF亚群(右)中均变得更为瞬态或更为持续(C)。尽管MFA介导了ON(左)和OFF(右)视网膜神经节细胞亚群平均数据的显著瞬态性降低( ,Wilcoxon符号秩检验)(D),但由于细胞间存在异质性变化,药物诱导改变的幅度并不明显(C,E)。与GABA能阻断类似,在间隙连接阻断后许多持续性视网膜神经节细胞反应变得更瞬态。但此外,许多瞬态性视网膜神经节细胞反应也变得更持续(C,E;正维度反映瞬态向持续的转变,而负维度反映持续向瞬态的转变)。
(F)PTX与MFA数据的对比表明,GJ阻断对瞬态值的改变程度与药物性GABA能阻断相当,但PTX主要降低瞬态值(浅蓝色),而MFA则使瞬态值呈现双向改变(橙色)( ,威尔科克森符号秩检验)。值得注意的是,采用Cx36/Cx50选择性奎宁的类似药物处理所引起的视网膜神经节细胞反应变化(绿色)与MFA效应相似(另见图S1)。图示为平均值(线条)、 和 四分位数(箱体)及标准差(须线)。
哺乳动物视网膜包含多种类型的间隙连接,这些连接对视网膜神经节细胞反应瞬态性产生混合影响。然而,目前尚缺乏能够特异性靶向特定间隙连接环路元件的选择性阻断剂。另一方面,已有充分证据表明,视网膜神经节细胞-视网膜神经节细胞以及视网膜神经节细胞-无长突细胞之间的间隙连接可实现视网膜神经节细胞放电活动的相关性同步,分别在视网膜神经节细胞配对记录生成的互相关函数中形成特定的双峰和/或单峰峰值17,42,46–50。这使我们能够利用互相关函数峰值的存在,来识别并区分具有此类间隙连接的视网膜神经节细胞与缺乏这些连接或未记录到耦合邻细胞的视网膜神经节细胞。我们的假设是:维持相似间隙连接(视网膜神经节细胞-视网膜神经节细胞或视网膜神经节细胞-无长突细胞)的视网膜神经节细胞亚群,在经历间隙连接阻断后,其反应瞬态性应呈现相似的变化模式(一致性增强或减弱)。为验证该假设,我们通过高密度多电极阵列(4096通道HD-MEA)记录了视网膜神经节细胞在全视野刺激下产生的 spike 响应( )

图4. 药理GJ阻断对电耦合RGCs响应瞬态性的异质性影响 (A) RGC CCFs在双细胞记录中呈现双峰(左)或窄单峰(右)脉冲相关性。箭头指示CCF峰值,而 s处的虚线证实两种CCF峰值类型均具有短时程特征。(B) 散点图显示MFA诱导的瞬态性变化(正维度反映瞬态向持续态转变,负维度反映持续态向瞬态转变)与两种细胞群原始瞬态值的函数关系(橙色表示具有双峰CCF峰值的细胞;绿色表示具有窄单峰CCF峰值的细胞)。可见两个群体均包含因MFA孵育而产生显著瞬态性变化的细胞。(C
箱线图总结了药理性间隙连接阻断对具有双峰CCF峰(左)和窄单峰峰的视网膜神经节细胞群体的影响(操纵注意,图中显示的是绝对值,以便聚焦于变化的幅度。显然,异质性MFA诱导的视网膜神经节细胞反应瞬态变化结果导致平均数据几乎没有改变。
(D) 箱线图显示了两类RGC群体中MFA诱导瞬态变化的多样性。经MFA处理后,仅少数RGC未呈现显著瞬态变化,而大多数细胞的PSTHt值均出现下降或上升。图示分别为均值(线形)、 与 四分位数(箱体)、标准差(须线)
在两种控制条件下以及药理性阻断间隙连接(GJs)(MFA )后,我们采用基于CCF的标准对记录的视网膜神经节细胞(RGCs)进行分类,并选取呈现双峰或窄单峰CCF峰值的细胞进行后续分析。研究发现,药物性GJ阻断会诱导单峰与双峰峰值亚群细胞的反应瞬时性发生改变(图4;单峰PSTHt变化均值:0.007,双峰PSTHt变化均值:0.001)。出乎意料的是,GJ阻断引发的变化仍具有异质性:在药物干预后,部分RGC反应变得更瞬态,而其他反应则更持续。这种变化与细胞亚群无关,因为在单峰和双峰峰值细胞组中,既存在细胞反应瞬时性降低的情况,也存在升高的情况。该观察结果进一步证明,视网膜内核层RGC的GJ连接参与反应瞬时性的微调。另一方面,即便针对GJ耦合的RGC进行选择性研究,药物阻断效应仍呈现异质性,表明观察到的变化与GJ连接类型(RGC-RGC或RGC-AC)无关。
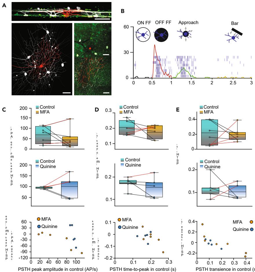
上述GJ阻断的异质性效应表明,光反应确实以RGC亚型特异性方式受到多种潜在机制的调控。因此,我们将研究重点集中于瞬时OFF型α(tOFFa)RGC这一特定亚型(图5)。我们使用PC电极记录Thy1-GCamP3小鼠的RGCs( ),细胞内液包含MFA( )或 特异性阻断剂奎宁( )。通过这种记录配置,我们避免了对视网膜外层GJ的阻断,将药理作用聚焦于被记录RGC的GJ连接。这种处理方式可保留视网膜外层及其他内层GJ网络元件的功能。通过注射Neurobiotin及后续组织学检测确认了所记录tOFFa细胞的身份(图5A)。实验中涉及的tOFFa RGC突触结构呈现标准特征:大体细胞胞体、稀疏树突及终止于OFF亚层的树突末梢39,41,51。此外,RGC树突末梢与HCN4(超极化激活环核苷酸门控通道4)阳性3a型双极细胞轴突终末的共分层现象也验证了tOFFa RGC的身份(图5A;52)。除形态学特征外,我们还检测了目标细胞的光诱发活动。在Thy1-GCamP3小鼠中采用松散封接配置记录视觉靶向tOFFa RGC的脉冲序列。我们使用大尺寸(直径 )亮暗光斑确定目标细胞的反应极性,同时采用直径递增( )的小暗点刺激(趋近刺激)及运动暗条刺激( s)。根据定义,tOFFa RGC具有OFF极性,并能区分趋近运动与横向运动。因此,我们仅对同时满足形态学与电生理学标准的细胞数据进行后续分析。在明确鉴定后,记录全视野刺激诱发的脉冲序列。

图5. tOFFa细胞的鉴定及RGC间隙连接在响应动力学中的作用 (A) 图像显示被注射的tOFFa视网膜神经节细胞(红色)的Neurobiotin耦合阵列。除被注射细胞外,Neurobiotin还揭示了间隙连接相邻RGCs(大型白色胞体与树突)和广场无长突细胞(小型白色胞体与树突)的胞体/树突形态。顶部面板显示同一Neurobiotin耦合阵列经90旋转后,同时呈现被注射细胞与示踪耦合细胞的树突分层结构。绿色复染代表a-HCN标记,用于标识IPL中3a型双极细胞轴突末梢的分层。被注射细胞与耦合细胞的树突明显与3a型双极细胞树突共定位。右侧面板显示同一耦合阵列在RGC胞体层(上图:红色-被注射细胞,白色-耦合细胞)及IPL层(下图)的表现,该处HCN4阳性的3a型双极细胞轴突形成分层(绿色)。需注意注射实验在Thy1-GCamp3小鼠视网膜中进行,GCL中可见部分RGC胞体的绿色标记。
(B) 代表性瞬时撤光型α视网膜神经节细胞(tOFFa RGC)的脉冲记录(PSTH图叠加在相应的脉冲点阵上)。顶部图示表示用于诱发下方反应的视觉刺激。刺激类型包括大亮斑(全视野照明)、大暗斑、趋近刺激(直径逐渐增大的光斑)以及横向移动的暗条。
(C)靶向 tOFFa RGC 全场尖峰响应在松散贴片配置下被记录。tOFFa RGCs 响应幅度显示出异质性。sGJ阻断引起的反应变化,无论是通过MFA(上图)还是奎宁(下图)实现。药物诱导的反应幅度变化在不同细胞间差异很大 将(减少: , 增加: 和 保持不变: )
(D) 耦合tOFFa视网膜神经节细胞的响应延迟(峰值时间)在MFA(上图)或奎宁介导的间隙连接阻断后呈现异质性变化 e(底部)我们发现两种药物都引起了瞬时的变化,这些变化在细胞间差异很大(减少: ,增加: 和 保持不变) D基本保持恒定: 。
(E) tOFFa RGCs的反应瞬态值在间隙连接被MFA(上)或奎宁(下)阻断后表现出异质性变化。我们发现两种药物诱导的瞬态变化在细胞间存在显著差异(减少: ,增加: ,基本保持不变: )。显然,视觉靶向tOFFa RGCs的动力学特征因药理阻断间隙连接而发生了急剧但异质性的改变。比例尺:50毫米。图示为均值(线)、 和 四分位数(箱体)、标准差(须线)。
在Thy1-GCamP3小鼠( ;图5C)中采用定向tOFFα视网膜神经节细胞的松散片钳记录配置,分别观察对照条件和缝隙连接阻断下的反应。我们发现,无论应用MFA还是奎宁,都会引发tOFFα视网膜神经节细胞光反应的急剧变化。这些变化影响所有三个反应动力学特征,包括RGC反应的振幅、瞬态性和延迟值。然而有趣的是,MFA或奎宁应用引起的变化具有显著异质性。具体而言,部分靶向tOFFα视网膜神经节细胞的反应振幅降低( ),而其他细胞则出现振幅增强( )或未见明显改变( )。同样观察到缝隙连接阻断引发的tOFFα视网膜神经节细胞反应延迟(达峰时间)值的多样性:部分细胞呈现缝隙连接阻断诱导的延迟部分细胞表现出延迟减少( ),其他细胞则呈现延迟增加( ),而第三组细胞未显示明显延迟变化( )。最终,在间隙连接阻断作用下,部分细胞( )的反应瞬态值降低,另一些细胞则出现升高( )或无明显变化( )。显然,视觉靶向tOFFa视网膜神经节细胞的动力学特征在间隙连接关闭后发生了急剧且高度异质性的改变,这表明该RGC亚型的反应动力学调控并非由特异性间隙连接介导。

图6. 耦合阵列的tOFFa细胞在间隙连接关闭后呈现异质性反应动力学变化(A)图版显示Thy1-GCamp3视网膜表面的RGC胞体(红色)。(B和C)图版显示NB注入(红色)与示踪剂耦合的RGCs(绿色)及耦合无长突细胞(紫色)的胞体(B)和树突形态(C)。注入细胞与NB耦合的相邻RGC均展现出tOFFa细胞的树突形态特征。
(D和E)在对照测量中,光诱发钙++瞬变信号(黑色轨迹)与示踪剂耦合的瞬时撤光OFF型视网膜神经节细胞(彩色轨迹)显示出相似的响应动力学特征,包括延迟时间和瞬态特性(D)。箭头指示所记录RGC钙++瞬变信号的峰值,红点标记各波形对应的PSTHt值,记录曲线下方的黑白条带分别表示光刺激的起始与终止时段。显然,该阵列中所有记录细胞的响应起始点与衰减时间(斜率)均具有可比性。但在药理性间隙连接阻断后(E),响应延迟和瞬态值均出现细胞间差异性改变,具体表现为波形峰值(黑色箭头)与PSTHt值(红点)的时序紊乱。
(F与G)显示阵列中各个RGC(同A-E面板)在对照组(浅蓝色)及间隙连接阻断条件(橙色)下的延迟值(F)与瞬态程度(G)。该耦合阵列中的RGC在间隙连接阻断后出现显著的响应动力学改变:应用MFA后,部分细胞瞬态程度增强 )或无变化 ),而响应延迟值则呈现降低 )、升高 )或不变 )等不同情况(更多数据参见图7)。比例尺:50毫米。
然而,GJ阻断对tOFFa反应瞬态性的异质效应最初令人惊讶,因为我们预期相同亚型的RGC在统一条件下会表现相似。为深入探究,我们决定记录形成同一GJ耦合阵列的tOFFa细胞邻近单元的反应,基于GJ对直接相互连接的tOFFa细胞反应瞬态性应产生相似影响的假设。为此,我们选择 成像技术,该技术能通过形态学识别被记录的tOFFa细胞及其GJ耦合邻细胞。我们在Thy1-GCamP3小鼠( )中进行了 成像测试,根据胞体大小和形状靶向定位tOFFa RGC(图6A)。同时将 成像测试与细胞内Neurobiotin示踪剂注射及后续组织学分析相结合。示踪剂注射使得后续识别和检测示踪剂耦合RGC的 瞬变成为可能。与前期实验类似,我们以树突形态及其与α-HCN4标记双极细胞轴突末端的共分层特征作为tOFFa细胞识别的指导依据(图6B)。除形态特征外,注射细胞与耦合tOFFa RGC的光诱导 瞬变均显示OFF极性反应,进一步支持tOFFa身份的判定(图6C、6D)。在这些实验中,我们分别在对照条件和MFA( )孵育后检测了已识别tOFFaRGC与Neurobiotin耦合RGC邻细胞的光诱导 瞬变。发现形成GJ耦合阵列的tOFFa RGC在对照条件下光反应动力学较为均一,但动力学参数(延迟、瞬态性、振幅)均因GJ阻断发生明显改变(图6D、6E)。但有趣的是,这种改变仍呈现异质性特征——即使在同一GJ网络内,不同细胞对阻断的反应程度也存在差异。

图7. 信号动力学通过RGC间隙连接实现均衡化�(A和D)散点图显示来自 个tOFFa阵列的汇总数据。多数视网膜神经节细胞的延迟(A)和瞬态值(D)呈现异质性变化趋势,表现为上升或下降。(B-F)箱形图分别展示对照组(绿色)与MFA处理组(黄色)在响应瞬态(B,C)和延迟(E,F)指标上的平均值(B,E)及标准差(C,F)。尽管间隙连接阻断未引起平均延迟与瞬态值的显著改变,但MFA处理后其数值范围与标准差显著增大(瞬态指标: ,Wilcoxon符号秩检验,图C;延迟指标: ,Wilcoxon符号秩检验,图F)。图示包含均值(中线)、 与 四分位数(箱体)及标准差(须线)。
该阵列中部分tOFFa RGC细胞的反应瞬态值在药理处理后出现下降或保持不变,而其他细胞则有所增强(图6D–6F、7A)。类似地,药理介导的间隙连接关闭使阵列中部分细胞的反应延迟(达峰时间)缩短,而其他细胞则呈现延迟增加的现象(图6D、6E、6G、7D)。
这些结果表明,与我们的预期相反,GJ连接并非简单地将耦合阵列中细胞的响应动力学推向特定方向,而是起到了动力学特征均衡器的作用。通过这种均衡机制,特定GJ耦合阵列中的tOFFa细胞能够以高度相似的动力学特征向大脑发送信号。为验证这一发现在耦合tOFFa视网膜神经节细胞中的普适性,我们汇总了 个阵列的数据进行进一步分析(图7)。研究发现,GJ闭合诱导的异质性响应动力学变化是普遍现象。实际上,GJ阻断导致响应瞬态性(图7A和7B)与延迟值(图7D和7E)的变化范围均有所增加,这两者均通过显著增大的标准差值得以证实(瞬态性: ,Wilcoxon符号秩检验,图7C;延迟: ,Wilcoxon符号秩检验;图7F)。
本研究基于对野生型(WT)及Cx36基因敲除(KO)小鼠开展的成像、电生理学和药理学实验组合。需要说明的是,由于所用药物的非特异性以及Cx36亚基在多种视网膜连接中的广泛存在,我们的药理学实验和组成型Cx36 KO小鼠的使用均未特异性靶向视网膜神经节细胞的间隙连接。在KO动物中,Cx36的基因缺失会导致视网膜神经环路的永久性改变,甚至可能影响其发育;而我们的间隙连接阻断药理学实验是在WT动物上进行的,仅暂时改变了环路功能。此外,药理学实验中同一组织(即同一记录神经元)作为对照,而遗传学方法中则采用WT同窝仔的组织作为对照测量。因此,尽管目标一致,本研究中遗传学与药理学方法在实施模式上存在显著差异。为优化药理学方法,我们在部分实验中应用了奎宁——该化合物特异性作用于Cx36和Cx50间隙连接亚基44,从而缩小了间隙连接沉默药理的潜在靶点范围。这也解释了为何甲芬那酸通常比奎宁更具效力。尽管遗传学与两种药理学方法存在上述差异,但所获结果却高度一致。这表明观测到的动力学参数变化确实主要发生于Cx36间隙连接位点,其他间隙连接的参与程度较低。
尽管如此,这项研究的关键实验之一是在视网膜GJs被阻断的同时,对tOFFa细胞进行靶向电生理记录 。束状细胞通过药理学方法使用MFA或奎宁进行关闭。本实验假设所施加的GJ阻断剂能渗透通过
不与细胞外结构域结合的细胞,从而仅从细胞内侧影响Cx亚基。现有文献关于这种方法效率的结论并不一致。部分相关描述报告称芬那酯类药物(如MFA)无法从细胞内侧作用于间隙连接53–55。但这些报告与我们的研究在以下方面存在差异:(1)Pan等人53研究的是水平细胞和AII无长突细胞中的间隙连接阻断效应,而非本研究中的视网膜神经节细胞;(2)他们检测的是染料和示踪剂转移,未涉及生理功能指标53,因此该研究与我们当前工作的差异可通过带电离子与相对大分子示踪物在细胞内扩散特性的不同来解释;(3)Pan等人采用高电阻( 00 MΩ电阻)锐电极施加间隙连接阻断剂,而本研究使用低电阻膜片电极进行实验,更有利于药物在胞质内的扩散;(4)Harks等人54在体外表达系统中检测的是大鼠肾成纤维细胞而非神经元;(5)Harks研究中测试的是Cx43而非Cx36,且 蛋白存在过表达,这可能导致药理间隙连接阻断效果减弱;(6)Srinivas与Spray55使用神经母细胞瘤细胞培养体系(同样非本研究所用的视网膜组织)——他们测试的是表达Cx50、 等多种连接蛋白的细胞(不含Cx36),且仅通过记录电极施加氟芬那酸(FFA)。另一方面,同一作者团队在另一项研究55中发现奎宁可从细胞内侧成功阻断间隙连接。事实上,我们在电极内载药实验中同时使用奎宁和MFA,观察到两者具有相似效应,表明这两种药物具有相近的阻断机制。鉴于奎宁特异性作用于Cx36和Cx50间隙连接55,我们认为正如2001年Srinivas研究所述,我们成功实现了从细胞内侧对tOFFa细胞Cx36间隙连接的阻断。
视网膜神经节细胞(RGC)光反应的瞬态/持续特性分化已被广泛用于界定和分类RGC亚型,该特性被认为与视觉功能密切相关。由此而言,瞬态(爆发式)反应可能传递视野中"快速变化"的动态信息(如方向与运动),而持续反应则提供静态视觉要素的连续信息流1–3。例如灵长类视网膜侏儒RGC对高对比度刺激产生持续性反应,而灵长类伞状细胞则对弱对比度的空间扩展刺激呈现阶段性反应4,56。因此,瞬态与持续RGC反应编码着不同但同等重要的视觉信息维度。这种瞬态/持续二分法已在包括冷血动物、灵长类和非灵长类哺乳动物在内的多种脊椎动物中得到记录4–11,13,14,57。然而该领域最详尽的研究仅局限于少数RGC亚型57,其中多数聚焦于非成像功能的黑视素表达ipRGCs。此外,这些研究或在冷血动物视网膜切片制备样本中进行1616,17——此类样本的侧向连接已受损。我们前期研究及其他实验室报道均表明18,19:无论采用何种分析方法,RGC光反应均无法被明确划分为纯粹的瞬态或持续类型。量化反应瞬态特性的PSTH瞬态指数值实际呈现广泛分布的连续谱系。本研究进一步证实该现象:在持续0.5秒光照条件下,RGC全视野光反应的衰减时间介于0.02秒至0.5秒之间,且大多数细胞(包括ON/OFF亚群)的数值集中分布于0.07-0.25秒的中介区间。这充分说明经典瞬态/持续分类法实为一种粗略的RGC反应表征方式,因为众多RGC并不符合其中任一类型的界定特征。有鉴于此,我们认为采用全视野PSTH瞬态指数这一单值参数来描述RGC反应,比强行将其归入二元分类更具科学性18。
我们在此还提供了证据表明,垂直信号传递元件并非决定视网膜神经节细胞(RGC)反应瞬变性的关键因素,具体包括:(1)通过唯一的初级视杆细胞通路传递信号既会产生瞬态也会产生持续型RGC反应;(2)暗视条件下RGC反应瞬变值的分布范围与明视条件下记录的同样广泛;(3)部分RGC在明视刺激替代暗视刺激发生的信号通路切换过程中仍能保持反应动力学特性;(4)瞬变性可通过视网膜内层的水平间隙连接(GJ)进行微调。这些数据强烈提示,RGC瞬变性并非(或并非完全)由垂直信号通路决定,而是通过两个网状层中的水平连接建立。有观点认为外层视网膜连接在此过程中起关键作用,然而外层视网膜的GABA能水平细胞对突触后伙伴提供均一性抑制,这不能完全解释GABA受体阻断后观测到的瞬变性改变的多样性。GABA能抑制在塑造RGC反应瞬变性中的作用并不令人意外,此前多个实验室已有研究证实7,58–67。此外有研究表明轴突切断的双极细胞会大量丧失氯离子电流68,而当GABA能无长突细胞被消融后RGC会表现出更持续的反应11。这些汇聚的证据与我们最新数据共同提示,GABA介导的反应瞬变性调节抑制作用主要发生在视网膜内层68。
令我们惊讶的是,药理间隙连接阻断对视网膜神经节细胞反应瞬变性的影响,与阻断GABA能传递后所发现的效果同样显著。尽管间隙连接存在于哺乳动物视网膜的大多数微环路中40,42,但观察到的间隙连接阻断对反应瞬变性的影响可追溯至少数特定连接:首先,外视网膜间隙连接(如水平细胞之间的连接及光感受器间的连接)是所有视网膜内信号通路的组成部分,因此其干扰可能引发所有视网膜神经节细胞反应的全局一致性改变——这与我们的观测结果不符。研究亦表明,水平细胞间隙连接的基因缺失对视网膜神经节细胞反应的调节并不起主导作用69,70,故其对反应瞬变性塑造的影响可能同样可忽略。其次,视杆/视锥细胞形成的间隙连接在暗视觉信号传递而非明视觉信号传递中起重要作用,因此在明视觉条件下观察到的视网膜神经节细胞反应变化不应归因于该类连接的关闭。综上可知,间隙连接阻断诱导的反应瞬变性改变主要源于内视网膜间隙连接的关闭。其中最为普遍的是由AII无长突细胞与ON型视锥双极细胞相邻节点形成的连接40,42,71,但该类连接主要在初级视杆通路40,71及视锥介导的信号传导中发挥关键作用。
信号传导受AII型间隙连接的影响较小,因此观察到的间隙连接阻断介导的瞬态变化不能简单地用其关闭来解释。尽管如此,我们研究的局限性在于无法选择性阻断上述间隙连接位点,因此次级视杆通路(视杆/视锥耦合通路)和AII型间隙连接在潜在进程中的作用仍不能完全排除。但更有理由认为,内层视网膜中RGC-RGC及RGC-无长突细胞间隙连接对观察到的反应动力学微调现象具有贡献,依据如下:(1)当视网膜适应明视觉条件时,RGC-RGC及RGC-无长突细胞间隙连接的传导性会增强,表明它们可能服务于明视觉功能72;(2)通过关闭所有视网膜间隙连接(MFA实验)、阻断 间隙连接(奎宁实验)以及消除所有Cx36间隙连接(基因敲除小鼠实验)均观察到类似效应,说明其分子基础是 ——该亚基同样是RGC-RGC及RGC-无长突细胞间隙连接的主要构成单元73;(3)在通过记录电极施加阻断剂的实验中,虽仅封闭被记录细胞的间隙连接,但观察到的RGC反应动力学变化与浴槽加载实验相似;(4)当仅追踪特定耦合阵列中tOFFa型RGC的反应动力学时,仍观察到相同的药理学效应;(5)并非所有RGC都维持间隙连接,因此部分细胞在药理干预后应保留反应瞬态特性——事实上有一小部分RGC在间隙连接阻断后未显示显著的反应瞬态变化;(6)绝大多数RGC亚型(22个亚型中的16个)与邻近RGC和/或无长突细胞存在示踪耦合41,故间隙连接阻断理当影响大多数RGC的反应动力学,这与我们的发现完全吻合。 因此,最符合我们观察结果的解释是:那些光反应出现显著瞬态变化的RGC,可能正是参与此类间隙连接耦合的细胞。由于RGC耦合模式在数量、形态和树突分层等方面存在显著差异37–42,73–75,药理关闭间隙连接后可能引发多样化的RGC反应瞬态变化。该推论与Reifler等人30的研究结果一致,其研究表明内感光性RGC(ipRGC)与移位无长突细胞之间的耦合实现了细胞间信号传递,进而影响ipRGC光反应的动力学。本研究中,我们通过证明tOFFa细胞在间隙连接关闭后出现全视野反应瞬态变化,提供了另一个例证。这种变化同样可由RGC与无长突细胞形成的电耦合阵列解释。因此我们认为这种瞬态调节机制并非ipRGC网络所独有16,而是涉及大多数间隙连接耦合RGC的普遍现象。� 研究显示,电耦合RGC(在多电极阵列记录中具有CCF峰值的细胞)在间隙连接关闭后呈现多样化的反应瞬态变化。这种效应多样性无法用扩展耦合场中的简单信号汇集来解释,因为那会导致相对均质化的瞬态反应影响。这一发现最初暗示间隙连接耦合对RGC反应瞬态具有亚型特异性效应,即变化在亚型内部保持一致性但在不同亚型间存在差异。然而,针对tOFFa型RGC的测试表明,即便是细胞特异性间隙连接阻断(通过记录电极给药)也会引发耦合RGC反应瞬态(及延迟)的多样化改变。这说明间隙连接通过独立于RGC亚型的机制影响反应瞬态。由此更倾向于认为,RGC间隙连接(及其阻断)对反应动力学的影响取决于耦合细胞间瞬时的跨连接信号流。 我们的观察明确显示,至少在间隙连接耦合的tOFFa型RGC阵列中,当间隙连接开放时反应动力学呈现均质性,而在药理关闭间隙连接后则表现出高度多样性。基于这些发现,我们得出结论:内层视网膜RGC间隙连接能够均衡同一电耦合阵列中tOFFa细胞的反应瞬态(及所有动力学特征)。此外,我们进一步提出间隙连接耦合在其他RGC亚型中也发挥同等作用。
总体而言,我们得出结论:视网膜神经节细胞通过整合一组兴奋性与抑制性信号,在将信息传递至大脑前对其输出脉冲模式进行塑造,以最优方式适应其功能。这种输出特性取决于信号总和类型及其相对时序;二者的组合可在较宽的瞬态/中间态/持续态范围内产生多样化的视网膜神经节细胞反应动力学特征。根据该假说,视网膜神经节细胞通过汇总来自多种双极细胞亚型及间隙连接耦合邻接细胞(无长突细胞和/或视网膜神经节细胞)的兴奋信号,并经由无长突细胞介导的抑制机制滤除部分信号,从而调控输入组分的主导性,最终适应特定视觉功能。这与既往研究报道相符:某些视网膜神经节细胞的响应特性需经过双极细胞轴突末梢76、无长突细胞突触68及视网膜神经节细胞自身的电流进一步加工才完全显现。这些视网膜神经节细胞的反应瞬变性并非简单继承自突触前双极细胞,而是通过视网膜内核层的抑制机制与间隙连接介导的兴奋作用进行转化,以适应视网膜神经节细胞的视觉功能需求。我们前期研究发现视网膜神经节细胞光响应延迟具有亚型特异性,并通过视网膜内核层微环路进行精确微调以优化其功能表现3。另有研究提出,持续型与瞬态型脉冲发放是不同视网膜神经节细胞亚系执行特定视觉功能的另一机制4–14,57。在此框架下,持续型细胞负责检测空间对比度并参与形状识别,而瞬态型细胞则感知物体运动1。类似的功能分离现象也见于其他感觉系统:在体感与听觉系统中,持续型与瞬态型信号同样存在功能分化77:(1)皮肤中的触觉小体与环层小体呈现瞬态响应(快速适应),因其需传递精细触觉信息,持续信号传导反而会形成干扰;相反,伤害感受器与肌梭的信号必须维持持续态(慢速适应),分别用于向大脑持续传递警示信号和维持姿势调节78,79 (2);(2)初级听觉皮层神经元可划分为紧张型、相位-紧张型与相位型亚类,这种差异被认为与其功能分化相关80。除感觉处理外,不同脑区神经元也基于其放电动力学特性进行功能分工。例如:(1)脑桥蓝斑中去甲肾上腺素能神经元可分别呈现相位型与紧张型放电模式81。其相位型簇状放电可由显著多模态感觉刺激或前额叶皮层决策相关信号诱发82–85,而紧张型放电频率则反映觉醒水平变化。
与睡眠和清醒期间大脑的唤醒水平相关。85–88(2) 外侧内嗅皮层的神经元通过独立的阶段性和持续性放电,将感觉事件与多种环境线索进行绑定编码。89 (3)中脑多巴胺神经元在向纹状体和前额叶皮层传递信号前,会通过其阶段性、中间态及持续性活动,编码环境刺激的奖赏相关特征(奖赏、奖赏预测误差、惩罚、压力与性行为)以及认知与动机信息。90
在视网膜中,功能分化早在双极细胞阶段就已开始:小鼠视网膜中的持续型1型双极细胞负责OFF极性信号通路的色觉传递,而其他更瞬态反应的细胞则不具备此功能。91 30-40种不同类型的哺乳动物视网膜神经节细胞(RGCs)92,93的反应瞬态特性覆盖范围极广,这暗示它们承担着多样化的视觉任务。大量证据支持这一观点——具有瞬态反应的RGCs负责编码物体运动94–97和运动方向98–101,而具有持续反应的RGCs则被证实用于感知亮度对比102、色彩对比103或物体朝向104。前者需要快速失活及相应的脉冲频率衰减(瞬态响应)以实现快速恢复并跟进视觉场景变化,后者则通过长时间整合输入信号来增强对感受野内微小光强差异(如灰度或颜色)的灵敏度。依此逻辑可推测,本研究中描述的众多中间神经元可能用于编码视觉场景的其他参数维度(如波长、朝向/方向偏好、对比度缺失等)。或者,中间神经元可能同时传递空间与时间信息,从而在其脉冲序列中多重编码两种及以上视觉特征。RGCs的信号多重编码假说由Brivanlou等人49于二十余年前首次提出,至今仍是科学辩论的焦点。由此可见,精确调控RGC反应时间特征(包括瞬态性)对视觉感知至关重要。本研究发现,这种精确调控主要经由视网膜内核环路实现。具体而言,RGC间隙连接介导的侧向兴奋与GABA能无长突细胞提供的侧向抑制在此过程中起着同等重要作用。以tOFFa型RGCs为例,我们证实其与邻近RGCs和/或无长突细胞形成的间隙连接充当均衡器,通过精细调节反应动力学特征使输出脉冲保持均质化。尽管本研究主要采用全视野刺激,但动力学特征存在复杂刺激依赖性的可能性极高。据报道,tOFFa细胞的适宜刺激是扩大的暗斑(趋近刺激),且更快的趋近刺激会引发更短暂、更高频的tOFFa RGC反应,从而编码刺激速度94。鉴于检测逼近物体、启动逃避行为及向大脑传递视野变化信息是tOFFa细胞的核心功能,本文揭示的反应均衡化机制很可能是实现这些功能的关键环节。虽然具体环路机制尚不明确,我们基于现有发现提出假说:若缺乏反应潜伏期与瞬态性的均衡化,突触后整合神经元(如上丘中的神经元)可能混淆电耦合tOFFa RGCs这类突触前单元的激活时序与持续时间。同样,反应幅值均衡化的缺失可能导致刺激范围/表面均质性信息的丢失。这两类缺陷都会阻碍对逼近物体的检测及后续行为模式(僵直或逃跑)的决策。尽管本研究未涉及其他RGC亚型,但普遍而言RGC电耦合很可能作为反应动力学均衡机制存在于多数耦合阵列中。
本研究的一个局限是,我们的药理学实验和使用的组成型 基因敲除(KO)小鼠均未特异性靶向视网膜神经节细胞(RGC)的间隙连接(GJ)。这一问题的根源在于目前缺乏 commercially available 的连接蛋白特异性药物及位点特异性Cx36 KO小鼠品系。在未来的研究中,我们计划将PV-Cre小鼠与Cx36Flx小鼠杂交,以建立能特异性敲除PV阳性细胞(包括我们的主要研究对象tOFFa RGCs)间GJ连接的品系94。利用该品系可在保持视网膜其他部位GJ完整的前提下,特异性消除RGC的GJ。此外,我们计划向Ch36Flx小鼠眼内注射携带KCNIP2-Cre序列的病毒载体(由VectorBuilder构建;https://en.vectorbuilder.com/),从而在表达KCNIP2(钾通道相互作用蛋白2)的tOFFa RGC亚群中敲低Cx36表达105。
本文在线版本提供了详细方法,包括以下内容:
d 关键资源表 d 资源可用性 B 主要联系人 B 材料可用性 B 数据和代码可用性 实验模型和受试者详情
d 方法详情B 细胞外电生理学 B 膜片钳记录,染料注射 B 光刺激 B 数据分析
B 事后组织化学 B 共聚焦显微镜和图像处理 B 注入细胞阵列重建d量化与统计分析
补充信息
补充信息可在 https://doi.org/10.1016/j.isci.2024.110099 在线获取。
关键资源表数据和代码可用性
| REAGENT or RESOURCE | SOURCE | IDENTIFIER |
| Antibodies | ||
| DyLightTM 405 AfiniPure Goat Anti-Rabbit | Jackson immuno | Cat# 111-475-003; RRID: AB_2338035 |
| Rabbit anti-5-HT | Sigma-Aldrich | Cat# S5545; RRID: AB_477522 |
| Rabbit anti-ChAT | ThermoFisher | Cat# PA5-29653; RRID: AB_2547128 |
| Rabbit anti-HCN4 | Alomone Labs | Cat# APC-052; RRID: AB_2039906 |
| Chemicals, peptides,and recombinant proteins | ||
| Alexa FluorTM 568 Hydrazide | ThermoFisher | A10437 |
| Neurobiotin Tracer | Vector Laboratories | SP-1120 |
| ChemiBLOCKER | Milipore | 2170 |
| Triton X- | Sigma Aldrich | X102 |
| Streptavidin Cy5 | ThermoFisher | SA1011 |
| Experimental models: Organisms/strains | ||
| C57BL/6J Cx36KO | Deans et al., 2001106 | N/A |
| Thy1-GCaMP3 | The Jackson Laboratory | JAX 017893 |
| Software and algorithms | ||
| Axoscope | Molecular Devices | Molecular Devices Axoscope |
| BrainWave 4 | 3Brain | Brainwave 4 |
| Fiji/imageJ | Schindelin et al.,2012107 | https://fj.sc |
| Hearding-Spikes | Hilgen et al., 2017108 | https://pypi.org/project/herdingspikes/ |
| Kneed | Satopaa et al., 2011109 | https://pypi.org/project/kneed/ |
| McRack | Multichannel systems | McRack |
| Neuroexplorer | Plexon | Neuroexplorer |
| Offline Sorter | Plexon | Ofline Sorter |
| OriginPro 18 | Origin Lab | https://ww.originlab.com/ |
| Psychopy | Peirce et al., 2019110 | https://www.psychopy.org/ |
| Scikit-learn | Pedregosa et al., 2012111 | https://pypi.org/project/scikit-learn/ |
| WinWCP | University of Strathclyde | WinWCP |
| Other | ||
| 60 Channel MEA | Multichanel systems | 60MEA100/10iR-Ti |
| Arena HD-MEA | 3Brain | Arena HD-MEA |
| Carbostar-1 CF microelectrode | Kation Scientific | E1011-7 |
| Glass Capilaries | World Precision Instruments (WPI) | 1B150F-4 |
资源可用性主要联系人更多信息以及资源和试剂的请求应联系并将由主要联系人 Be´ la Vo¨ lgyi (volgyi01@gamma.ttk.pte.hu) 负责。
本论文报告的数据可根据要求向通讯作者索取。 本文未报告原始代码。 重新分析本文报告数据所需的任何补充信息,均可根据要求向通讯作者获取。
本研究使用成年雄性或雌性(30-90天龄)C57BL6J小鼠( $\mathrm { \Phi } _ { \mathrm { n } } = 2 9 $ 只)、C57BL6J背景的连接蛋白36基因敲除( )小鼠( 只)及Thy1-GCaMP3转基因小鼠( 只)(JAX品系编号:#017893)。动物经整夜暗适应后,通过异氟烷( , )吸入进行深度麻醉,并采用颈椎脱位法处死。解剖及实验操作均在哺乳动物林格氏液( 、 、 、 、 NaHC 、 、 葡萄糖, )中于暗红光照下进行。眼球及视网膜在锯齿缘前部被取出并剖半。采用钨微电极进行单细胞胞外记录时,移除前部光学结构和玻璃体,将制备的视网膜-眼杯置于灌流槽中。在MEA或膜片钳(PC)实验中,视网膜完全从眼杯分离,直接贴附于电极阵列或滤纸(Millipore)上,再转移至PC电生理系统。所有动物处理均遵循ARVO《眼科与视觉研究中动物使用声明》。动物饲养管理均符合当地动物福利委员会指导规范(佩奇大学批准号:BA02/2000-6/2006;BA/35/51-42/2016;BA/73/00504-5/2021)。我们已尽最大努力减轻动物的疼痛与不适。
采用钨丝微电极(1MU;Kation Scientific LCC,美国明尼苏达州明尼阿波利斯市)、交流差分放大器(DAM80i,World Precision Instruments)和模数转换板(Digidata ;Axon Instruments,美国加州森尼维尔)对视网膜神经节细胞进行单细胞胞外记录。通过Axoscope软件(Axon Instruments,美国加州福斯特城)以 采样率对放电活动进行数字记录。在第二组实验中,使用60和120通道微电极阵列系统(MultiChannel Systems MCS GmbH,德国罗伊特林根)检测视网膜神经节细胞放电活动,并通过MCRack软件(Multi Channel Systems MCS GmbH,德国罗伊特林根)进行记录。在第三组实验中,采用BioCAM-X高密度微电极阵列系统(HD-MEA;4096通道)和BrainWave软件(3BrainAG,瑞士苏黎世¨)进行数据采集。在药理学实验中,分别独立施加印防己毒素(PTX; )、甲氯芬那酸(MFA;20、40和80 mM)、奎宁( )以及L-2-氨基-4-磷酰基丁酸(APB; )。
膜片钳记录采用Axopatch 200B膜片钳放大器(Axon Instruments Inc., Union City, CA, USA)和ECS填充的膜片钳电极(阻抗约 ;硼硅酸盐玻璃,内径/外径 ,WPI)在松散封接配置下进行(电压钳模式)。信号通过Digidata 1440A模数转换器(Axon Instruments, Inc.)数字化,并使用WinWCP软件(John Dempster, University of Strathclyde, Glasgow, UK)采集。用于染料标记和刺激的电极内充细胞内液(ICS;20-30 MΩ硼硅酸盐玻璃电极,内径/外径 ,WPI),通过P-87微电极控制仪(Sutter Instruments, Novato, CA, USA)拉制。细胞内液包含 葡萄糖酸钾、 、 、 EGTA、 HEPES、2 mM Mg-ATP和0.4 mM Na-GTP(pH值7.3,用KOH调节),并添加 A568-酰肼与 Neurobiotin(NB)或 血清素51的组合物,通过电穿孔法填充目标细胞[NB:1 Hz频率的 脉冲(电压 ;电阻 );血清素: 频率的 脉冲(电压 ;电阻 ) 。在膜片钳记录过程中,将药理试剂添加至林格氏液并注入膜片钳电极。
在细胞外记录中,采用均匀全视野刺激来诱发光响应(每2秒进行0.5秒光照)。在使用不同光刺激强度的实验中,数值以每个视杆细胞每秒发生的光异构化速率表示;我们采用平均视杆细胞密度437,000个 和量子效率 进行计算。光刺激强度范围为1至 /视杆细胞/秒。对于膜片钳记录,光刺激模式通过PsychoPy免费跨平台软件110编程,随后经高清LED投影仪通过ND2滤光片投射,直接聚焦于视网膜表面。为验证瞬态OFF型α细胞的身份,采用了全视野刺激与趋近刺激。全视野刺激采用白色(灰度值256)与黑色光照(灰度值0)交替呈现(周期1秒,其中0.5秒白光照射与0.5秒黑光照射)。趋近刺激则是在胞体上方投射直径40毫米的黑色圆盘1秒,随后在0.5秒内将直径从40毫米扩大至240毫米(扩展速率400毫米/秒)。
通常使用Spike2(CED,英国剑桥)和Offline Sorter(Plexon Instruments,美国德克萨斯州达拉斯)进行尖峰排序,而对于HD-MEA记录则采用Hearding-Spikes排序器。115 用于测量瞬态特性的刺激前后时间直方图(PSTH)已生成。
在NeuroExplorer(Plexon Instruments,德克萨斯州达拉斯市,美国)或通过使用Scikit-learn包的Python脚本中处理数据。111对所有数据集应用了高斯平滑(滤波器大小:3)。所有瞬态值均采用PSTHt方法计算,18其中PSTHt测量的是放电频率降至峰值振幅1/e所需的时间。由于目前缺乏针对回路中缝隙连接的特异性阻断剂,我们利用视网膜神经节细胞配对记录生成的互相关函数中双峰和/或单峰峰值进行识别,并区分具有RGC-RGC缝隙连接(呈现双峰CCF峰值)与RGC-AC缝隙连接(呈现窄单峰CCF峰值)的视网膜神经节细胞。 基于Python NumPy相关系数以1毫秒为时间窗进行计算,并通过Matplotlib可视化。通过检测峰值将CCF划分为双峰与单峰类型,随后使用KNEED模块的KneeLocator函数确定CC曲线的拐点,将单峰CCF进一步细分为窄峰( 毫秒)与宽峰( 毫秒)两类。采用SPSS(v19版,IBM,纽约州阿蒙克市,美国)进行统计分析。
为观察NB填充细胞,样本需孵育至少30分钟。随后将组织置于 多聚甲醛溶液中固定15-25分钟,用磷酸盐缓冲盐水冲洗后,以CTA溶液(含 Chemiblocker、 Triton X-100、 叠氮化钠的PBS溶液)封闭过夜,再置于链霉亲和素Cy5(赛默飞世尔;1:500稀释)的CTA溶液中孵育过夜。对5-羟色胺填充样本进行免疫组化检测时,先施加抗5-羟色胺抗血清(西格玛奥德里奇,货号S5545,1:2000稀释)作用2天, 经PBS充分冲洗(4次)后,加入DyLight 405标记的亲和纯化羊抗兔二抗(111-475-003,1:500稀释)进行荧光显影。冲洗后的视网膜样本置于载玻片,用VectaShield封片剂封片后用于显微观察。除示踪剂显影外,我们采用与5-羟色胺标记相同的实验方案,对兔源胆碱乙酰转移酶(ChAT;赛默飞PA5-29653,1:1500稀释)和兔源超极化激活环核苷酸门控钾通道4(HCN4;Alomone Labs货号APC-052,1:1500稀释)进行了免疫组化实验。
视网膜样本使用蔡司LSM710共聚焦显微镜进行扫描,分别采用20倍( ;蔡司W Plan-Apochromat 20/1.03)和63倍物镜( ;蔡司Plan Apochromat 63/1.4),以高分辨率和标准化激光强度完成。图像的亮度与对比度微调通过FIJI – ImageJ(美国国立卫生研究院)及Adobe Photoshop CC(美国Adobe Systems公司)完成。
共聚焦z轴堆叠图像被导入FIJI软件。使用Simple Neurite Tracer116插件后,对每个细胞的所有路径进行追踪。首先从胞体所在的第一个虚拟切面至最后一个虚拟切面进行同心圆轨迹追踪,随后以胞体路径为起点,继续追踪至后续分支节点,直至完整选取整个树突状分支结构。完成所有细胞路径的选取后,执行填充功能并将填充结果导出为灰度图像。这些灰度图像用于后续分析,同时通过FIJI三维视图插件生成可用于可视化展示的三维模型。
使用 OriginPro 18 软件(Origin Lab 公司,美国马萨诸塞州北安普顿)进行统计分析。采用 Shapiro-Wilk 正态性检验评估数据分布特征。若数据符合正态分布,则使用配对 t 检验;若不符合则采用非参数检验中的 Wilcoxon 符号秩检验。统计显著性设定为 (*),所有图表数据均以平均值 标准差表示,并标注显著性水平: 与 $^ { * * * } \mathrm { \bf { p } } < 0 . 0 0 1 $ 。统计结果同时呈现在"结果"部分及相应图注中, 值的具体定义详见对应"结果"段落说明。