原文下载:https://fb.biokingdom.top/f/8d1dead94102402fbfd6/
艾琳 法拉维利1,2*、诺莉亚·安东-博拉涅斯1,2*、魏安琪1,2#、泰勒·费茨1,2#、阿布舍克·桑帕斯·库马尔1,2、索菲亚·安德烈亚迪斯1,2、拉赫尔·卡斯特利1,2、玛尔塔·蒙特罗·克雷斯波1,2、玛拉·施泰格3,7、丹尼尔·莱布尔4、张伊丽莎白4、安宝蓓4、亚龙·梅罗维奇5、萨亚拉·西尔瓦尔1、杨圣敏1,2、亚历山大·科瓦科维克斯3、阿迪科尼斯·仙2,6、海琳·克雷茨默3,7、约书亚·Z·莱文2,6、爱德华·S·博伊登4、杰夫·利希特曼5、阿维夫·雷格夫6,9、亚历山大·迈斯纳3,8、保拉·阿洛塔1,2
1.干细胞与再生生物学系,哈佛大学,剑桥,马萨诸塞州,美国。
2.斯坦利精神病研究中心,麻省理工学院和哈佛大学博德研究所,剑桥,马萨诸塞州,美国。
3.基因组调控系,马克斯·普朗克分子遗传学研究所,Ihnestraße 63-73,柏林 14195,德国。
4.麦戈文研究所,脑与认知科学系,麻省理工学院,剑桥,马萨诸塞州,美国。
5.分子与细胞生物学系和脑科学中心,哈佛大学,美国马萨诸塞州剑桥市。
6.克拉曼细胞观测站,麻省理工学院和哈佛大学博德研究所,美国马萨诸塞州剑桥市。
7.数字健康集群,哈索·普拉特纳数字工程研究院,波茨坦大学数字工程系,德国波茨坦14482赫尔默特教授博士街2-3号。
8.麻省理工学院和哈佛大学博德研究所,美国马萨诸塞州波士顿市。
9.基因泰克公司,美国加利福尼亚州南旧金山。
*.这些作者贡献相同。
#.这些作者贡献相同。
人类大脑发育成熟的过程异常漫长,横跨近二十年生命周期。调控人类出生后大脑发育物种特异性进程的机制,很难通过动物模型进行研究。虽然人脑类器官提供了前景广阔的in vitro 模型,但迄今研究表明它们主要模拟大脑发育的早期阶段。本研究通过优化能使兴奋性神经元存活期超越已知极限的培养条件,成功培育出史无前例的持续培养5年的人脑类器官。基于人脑内源性成熟时序数据提取的成熟相关基因模块评分显示,这些类器官在多年培养过程中会随细胞类型特异性发生转录组层面的衰老。全基因组甲基化分析表明,从3个月到5年期间取样的类器官,其表观基因组年龄预测值与培养in vitro, 时间精确相关,并与表观基因组衰老in vivo进程同步。值得注意的是,在将"年老"类器官与"年轻"类器官的神经祖细胞混合生成的嵌合类器官中,年老祖细胞会快速分化出晚期神经元类型,跳过了在相同共培养体系中年轻对应细胞仍会产生的早期神经元子代分化阶段。这些数据表明,人脑类器官能够在长期培养过程中实现成熟并记录时间流逝。在类器官中衰老的祖细胞会保留培养时间的记忆,这种记忆体现在它们执行与年龄相适应的晚期发育程序的能力中。
人类大脑发育是由空间和时间调控的基因表达波所定义的转录程序协调进行的。这些基因表达模式通过调控元件活性的动态变化和表观基因组重构被紧密协调,确保不同神经细胞类型的适时出现以及神经系统的逐步成熟。在人类中,大脑发育与成熟进程明显较大多数其他物种缓慢,皮质神经元需要数年才能达到完全成熟。这种延长时间线在人类多能干细胞(hPSCs)生成的所有细胞类型(包括皮质神经元)中均得以保留in vitro,指向一种设定大脑发育节奏的细胞内在时钟,尽管其分子机制和功能意义仍有待阐明(Ciceri et al., 2024; Del Dosso et al., 2020)。近期研究揭示了表观遗传屏障在维持人类神经元缓慢成熟时序中的重要性(Ciceri et al., 2024),以及物种特异性线粒体代谢速率对发育节奏的影响(Casimir et al., 2024)。人类类器官原则上可用于研究这些大脑成熟过程,但现有模型主要重现早期发育进程,且多数研究未对类器官进行足够长时间的追踪。有研究报告将类器官培养长达694天,并采用批量RNA测序和甲基化芯片分析整个类器官(Gordon et al., 2021)。然而,由于缺乏对这些系统中特定细胞类型的解析数据,以及更长的成熟时间线记录,我们目前对人类大脑中多种细胞类型如何量度和记录时间的机制仍缺乏理解。
本研究开发了培养超过5年的人类皮质类器官,并将单细胞转录信息与表观遗传、结构和功能数据相结合,构建了一个一份跨越前所未有培养时间尺度的发育与成熟综合图谱。数据显示,人脑类器官遵循内源性发育里程碑,并利用相似的表观遗传机制来记录时间进程。重要的是,年老类器官中的祖细胞能够回忆时间流逝,如同对已发生发育过程的记忆,无需重复早期发育步骤即可产生晚期子代细胞。这项工作证明类器官中的细胞能够在超长时程中发育,并具备记录和回忆其发育时间的能力。这些系统为人类大脑出生后发育中大部分难以观测的阶段提供了丰富数据。
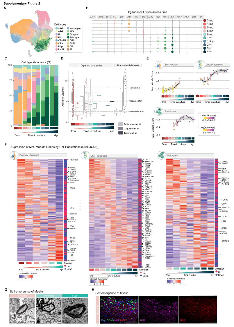
人脑类器官的发育与成熟遵循着众所周知缓慢的内源性人脑幼态持续节律,这一过程需耗时多年方能发育成熟(Fenlon, 2021; He et al., 2023; Uzquiano et al., 2022; Velasco et al., 2019)。迄今为止,类器官研究大多聚焦于数月时间跨度,其能否在培养体系中持续成熟并历经多年衰老,以模拟出生后人脑成熟的某些方面——这些过程在实验层面仍难以企及——尚属未知领域。为探究这种可能性,我们培养了超过五年的大脑皮层类器官。为初步表征这些长期培养体系的细胞与分子特征,我们采用单细胞RNA测序技术对26个单类器官进行了分析(采集时间点包括:6个月、9个月、1年、1.5年、2年、3年及4年),并将此数据与我们先前在3至6个月期间多个时间点采集的51个单类器官数据集进行整合(Antón-Bolaños et al., 2024; Uzquiano et al., 2022; Velasco et al., 2019)(详见方法部分)。
图1A-B, 图1A-B,n= 来自26个新数据集的77次重复实验+ 其中51个为先前生成,n= 257,044个细胞)。
为了将类器官多年in vitro的转录变化与人类大脑多年in vivo的转录变化进行关联,我们利用了现有涵盖发育时间点的内源性人类皮层单细胞RNA测序数据集——从妊娠中期(Trevino等人,2021年)到产后发育阶段(最长达4年)(Velmeshev等人,2023年)。以内源性数据集为参照,我们通过标签转移技术评估类器官细胞的转录“年龄”(参见方法)。通过分别分析每个类器官时间点,基于参照的标签转移显示:早期类器官(3-6个月)主要映射至人类胎儿大脑的妊娠中期阶段,而后期类器官(9个月至多年)则逐渐转向映射至产前晚期及产后阶段(图1C)。这表明类器官与vivo发育轨迹存在时间对应关系,培养9个月后的类器官开始呈现产后样特征。
为精确评估转录成熟度,我们首先鉴定了与人类内源性皮层年龄相关的基因模块。我们采用DIALOGUE计算框架(Jerby-Arnon与Regev,2022)——一种用于推导跨细胞类型协同调控基因的多细胞程序(MCPs)的方法,将其应用于涵盖妊娠中期至4岁龄的in vivo人类大脑皮层单细胞数据集(数据源自Velmeshev等人2023年研究,图1D-F)。随后将这些相同的成熟模块投射到培养时间跨度达3个月至4年的类器官时序数据集。分析显示in vivo年龄相关模块得分与in vitro 发育时长呈强相关性,表明类器官展现出与体内观察到的in vivo年龄相关转录程序相同的协调表达模式。研究结果表明类器官中的细胞保留了与渐进性成熟相关的基因表达程序的顺序性进展in vivo。
为界定类器官在长期培养中是否呈现与年龄相关的表观遗传程序,我们随后对不同培养时长的单个体类器官进行全基因组亚硫酸氢盐测序(WGBS)。DNA甲基化——尤其是在年龄相关CpG位点的甲基化——可作为生物年龄的强大分子读数(Moqri等人,2025年)。我们在3个月至5年的培养周期中设置了九个时间点进行类器官采样(图1G-F,附图1A)。In vivo,跨多种组织的研究表明,甲基化组在早期发育阶段具有动态变化特征,但随后会达到稳定高位并长期维持。相比之下,二维培养体系中的甲基化组更不稳定,表观基因组漂移现象较为常见(Cruickshanks等人,2013年;Edgar等人,2022年;Franzen等人,2021年;Nishino等人,2011年;Zhou等人,2018a年)。延长时间尺度的WGBS分析显示,类器官能保持DNA甲基化模式的整体稳定性(图1G),这与出生后及成年皮质组织中观察到的高位稳定甲基化水平相似。全基因组甲基化的配对比较显示相邻时间点间存在强相关性(皮尔逊相关系数= 0.89–0.94),佐证了多年培养体系中甲基化景观的稳定性(附图1B)。所有时间点的全局CpG甲基化均保持高位;易受甲基化漂移影响的区域in vitro—部分甲基化域(PMD)与高度甲基化域(HMD)——在五年培养期内各年龄段均维持近乎完全的甲基化水平(附图1C)。作为发育调控区域标志的DNA甲基化谷(DMV)始终保持稳定(附图1D)。重复元件上的CpG甲基化同样保持时序稳定性,进一步印证了类器官表观遗传景观的长期类器官培养中的甲基化组(补充图1E)。这些发现共同表明,类器官在长期培养过程中的纵向甲基化景观与内源性组织的表观遗传特征相似。尽管内源性组织的甲基化总体稳定,但特定发育相关基因的甲基化状态调控对于细胞命运特化和整体发育至关重要。为探究发育调控基因座在类器官中是否会随时间发生规律性变化,我们检测了关键皮质基因的CpG甲基化情况——FEZF2和TBR1用于深层投射神经元,POU3F2 用于上层神经元身份确定,NEUROD2用于更广泛的兴奋性神经元分化。所有这些基因座均呈现渐进性、时间依赖性的甲基化增加,尤其在CpG岛和DMV区域内(图1H和补充图1H)。为解析类器官发育过程中的时序性变化,我们通过对比两个终点(3个月与5年)进行差异甲基化分析,识别出差异甲基化区域(DMRs,补充图1F)。DMRs凸显了基因组中甲基化在不同条件间(此处指早期与晚期培养)发生动态改变的区域。我们共发现213个与年龄相关的DMRs,包括在此期间甲基化增加的超甲基化DMRs和甲基化减少的低甲基化DMRs(补充图1G)。通过观察这些DMRs在中间时间点的动态变化,我们发现甲基化转变并非突然或随机出现,而是在培养期间持续渐进产生,提示存在严格调控的表观遗传程序(图1I)。相对较少的DMR数量及其在中间时间点的逐步显现,表明这是非随机波动的协同调控而非随机漂变。功能注释显示DMRs富集于具有已知发育重要性的表观遗传特征区域,包括CpG岛屿、DNA甲基化谷和基因调控元件。值得注意的是,与这些差异甲基化区域相关的基因包含许多已知在发育中新皮层起关键作用的基因,例如PAX6, HES6, EMX1, EMX2, NES, TBR1, EOMES, SATB2, POU3F2 (图1I)。虽然由于文献中可用的in vivo数据有限,很难量化可比in vivo发育窗口中甲基化变化的确切数量,但在类器官中观察到的差异甲基化区域的数量和性质、它们富集于发育相关基因座并显示协调进展的事实,都与程序性in vivo甲基化调控而非随机甲基化漂变的结果相一致。
最后,我们检测了CpA甲基化(mCA)——一种非CpG修饰,它是神经元成熟的标志(Luo et al., 2016)。在神经元中,mCA在出生后逐渐积累,被认为有助于长期基因沉默和转录微调,使其成为神经元成熟的重要分子标记(Luo et al., 2016)。类器官中的整体mCA水平在第一年内稳步上升(附图1I),之后保持稳定。重要的是,当我们检测1383个人类胎儿前脑超级增强子(这些增强子在出生后神经元发育过程中获得mCA in vivo(Luo et al.,2016))时,发现类器官中这些位点的mCA随时间逐渐增加。这表明神经元特异性非CpG甲基化途径不仅在我们的in vitro系统中活跃,而且在适当的靶位点受到时序调控(附图1G,K)。这些结果共同暗示,长期培养的类器官中观察到的持续甲基化动态可能反映in vitro内源性发育与成熟表观遗传程序的重演。
先前的研究已经识别出一些CpG位点,这些位点随着时间的推移表现出可重复的甲基化增加或减少(Christensen等人,2009年)。这些位点已被用于构建年龄时钟,能够将这些信息位点的甲基化与组织的时间年龄相关联,in vivo(Horvath, 2013)。为评估类器官是否捕获生物衰老特征,我们应用了两种表观遗传时钟:Horvath泛组织时钟(Horvath,2013)及人类皮质特异性DNA甲基化时钟(Shireby等人, 2020)(图1J-K)。在两个模型中,预测的DNA甲基化年龄(DNAm年龄)与培养时间高度同步(R= 0.88–0.90),中位绝对误差分别为7.25个月和20.04个月(图1J-K)。这表明类器官重现了内源性组织的时间分辨表观遗传衰老特征。为验证观察到的甲基化变化并非主要由增殖驱动,我们检测了solo-WCGW四核苷酸位点的甲基化——这些位点与有丝分裂历史相关,并确认这些位点的甲基化保持稳定(附图1L)。
总的来说,这些发现表明类器官能够保存与组织衰老相关的稳健、时间分辨的转录和DNA甲基化程序 in vivo。重现 in vivo 成熟跨越5年的转录和表观遗传特征的能力 in vitro 确立了类器官作为一个强大的模型系统,用于研究产前和产后人类大脑的生物学。允许活性的培养条件能够长期维持兴奋性神经元的存活,并促进其增强成熟。众所周知,并非所有细胞类型在类器官中的存活能力都相同。通过分析随时间收集的单类器官单细胞RNA测序数据,我们发现尽管皮质类器官中产生了所有细胞类型(附图2),且星形胶质细胞与各类祖细胞在培养4年内仍保持良好占比,但所有神经元群体均呈现渐进式减少趋势。随时间成比例下降。单细胞RNA测序观察到的神经元特异性减少可能源于组织解离过程中神经元脆性和死亡相关的技术限制;然而,这种损失与先前研究结果一致,即培养体系中的神经元会随时间推移而退化,这很可能是因为常规培养基无法支持自发电活动(Bardy et al., 2015)。
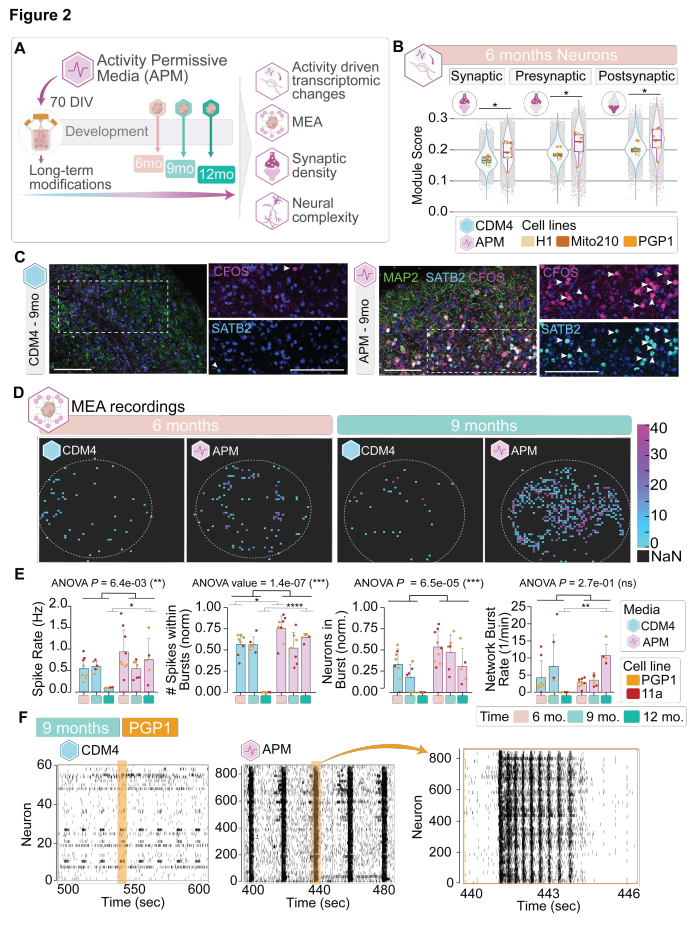
鉴于神经元活动对神经元成熟、功能与存活的关键作用,我们改良了先前为维持自发性活动而设计的培养基(BrainPhys(Bardy et al., 2015)),以测试其能否支持类器官中神经元存活超过6个月。我们测试了一种改良的BrainPhys基础培养基(将其命名为活动许可培养基APM,详见方法),并从体外培养第70天开始使用APM培养类器官(图2A)。研究发现,在培养至6个月时,APM培养的类器官神经元在突触相关基因模块评分上呈现显著提升(详见方法)(图2B,附图3A-D)。免疫组化实验证实,在9月龄类器官的胼胝体投射神经元中出现了神经元活动早期标志物c-FOS的表达(图2C)。基因本体分析进一步支持了突触组织与功能相关GO条目的富集现象(附图3E)。这些数据共同表明,APM培养的类器官展现出与神经元活动增强相一致的转录应答特征。
为了直接评估APM暴露对神经回路活动的影响,我们在分化第6、9和12个月时使用三维微电极阵列平台记录了细胞外自发活动(参见方法部分,此前已有论述{Antón-Bolaños等人,2024};实验共使用来自两位不同供体的19个独立类器官,图2D)。我们将从70体外培养日起持续暴露于APM的类器官,与源自相同细胞系但未持续暴露的对照组类器官进行比对。在常规培养基(CDM4)中培养的类器官,于记录前两周转移至APM培养基(方法如前所述(Paulsen et al., 2022))。针对每个类器官,我们记录了至少20分钟的自发活动,并采用专为类器官优化的kilosort算法(Pachitariu et al., 2024)进行峰值事后识别(详见方法部分)。
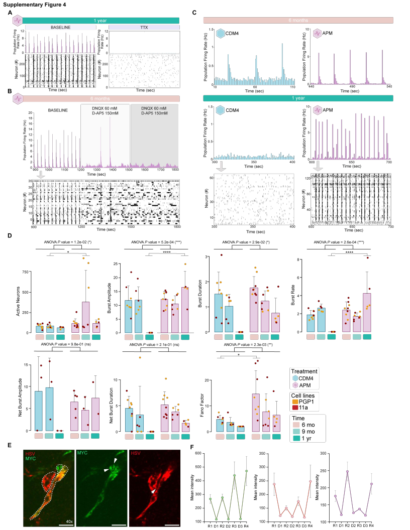
在APM和CDM4两种培养条件下记录到的大多数类器官均表现出周期性高相关性活动爆发,即“网络爆发”。我们证实这种爆发行为可通过施加NMDA和AMPA谷氨酸受体阻断剂D-AP5与DNQX消除,表明爆发活动由突触谷氨酸能传递介导。施加TTX可完全阻断记录到的神经活动,说明观测信号由动作电位介导(补充图4A、B)。然而我们发现,在所有三个分化阶段中,CDM4与APM培养条件下的神经元活动均存在显著差异。 在不同培养时长的类器官中,APM组均表现出更高的峰值放电率和网络爆发频率(图2E,补充图4C、D);此外,APM类器官每次爆发包含更多动作电位峰值,且参与每次爆发的神经元数量更多(图2E,补充图4C、D)。两种培养条件最显著的差异出现在12个月时间点:CDM4培养12个月的类器官全部未能检测到网络爆发(5/5),而所有APM类器官在12个月时均表现出强劲的网络爆发(5/5)(图2E,补充图4C、D)。值得注意的是,从分化第9个月开始,APM类器官展现出更复杂的爆发模式,而同期CDM4类器官的活动日趋稀疏(图2E、F及补充图4C、D)。总体而言,我们的研究结果表明在APM培养的类器官中,神经回路的发育和持续增强活动可在培养环境中维持至少一年。为探究所观察到的活动增加是否伴随超微结构特征的变化,我们对在CDM4或APM培养基中培养6个月和12个月的类器官进行了定量电子显微镜分析(每个时间点及条件下n=3个类器官;6个月时n=2种遗传背景:H1和11a,12个月时n=3种遗传背景:H1、11a和PGP1,上述样本均同时包含CDM4与APM培养条件)。我们采集了覆盖每个类器官从表面到核心代表性区域的大尺度二维全景图像(约350µm x450µm),用以考察不同深度的结构特征。(图 3A)。
为了量化这些大切片中的突触密度,我们改进了一种现有的深度学习算法(Pavarino等人,2023),用于自动检测每个切片中的突触。虽然在两个时间点均未观察到组间突触密度的统计学显著差异(Wilcoxon秩和检验P值=在6个月时为0.7,在12个月时为0.2;图3A,C),但在12个月时,3个CDM4处理的类器官中有2个的突触密度几乎检测不到(0.0008个突触/µm³),而第三个为0.17个突触/µm³。相比之下,APM处理的类器官均表现出更高的突触密度,范围从0.17到1.08个突触/µm³。
为了进一步探索与成熟相关的超微结构特征,我们根据突触后靶点对一小部分突触(每个切片中103个预测突触)进行了分类。若突触位于清晰明确且附着于树突干的树突棘上,或处于形态与二维电镜切片中观测到的树突棘相符的推定性树突棘结构上(图3A、B),则将其归类为树突棘突触。未能满足不符合这些标准的突触被归类为位于非树突棘结构上。我们的量化分析显示,经过APM处理的类器官在12个月时树突棘比例显著增加(图3C,CDM4与APM组分别为25% vs 52%;双侧Fisher精确检验,P值分别为=0.51(6个月);1.6×10-4(12个月))。总体而言,这些发现表明APM处理有助于神经元随时间推移维持成熟的超微结构特征。值得注意的是,APM处理类器官中树突棘上形成突触的比例更高,这与突触成熟度和稳定性的增强相一致——这些特征对于突触环路的长期完整性至关重要。
我们进一步探究APM培养是否能增强神经元复杂性(即树突分枝与突起生长)——这是衡量皮质神经元成熟的明确指标in vivo。我们采用表位标签条形码技术(Dhainaut等人,2022;Kudo等人,2022;Rovira-Clavé等人,2022;Wroblewska等人,2018)作为新型追踪策略(Park等人,2025),以重建密集类器官组织中单个神经元的形态(图3D、E及附图4E)。该方法利用抗原正交性“怪物荧光蛋白”(smFPs)(Viswanathan等人,2015)中不同表位标签组合的随机表达,确保稳健的胞质条形码填充(详见方法)。结合专为稳健多轮表位标签读取而优化的放大显微成像策略(Klimas等人,2023a)(详见方法),该技术能够实现高分辨率检测单个神经元,并在密集标记组织中追踪其细微突起。
我们用腺相关病毒(AAV)混合物感染器官样体三周(每个条件下n=3个器官样体,培养7个月时)。混合物中的九个AAV各包含一个用于表达smFP的质粒,带有八个拷贝的V5、Myc、Flag、Ollas、E、S、HSV、Protein C或Ty1表位标签之一,并进行了迭代扩增后免疫染色对扩展的类器官切片进行检测,读取表位标签表达情况,并为每种条件重建了30个单个神经元(图3D、E和补充图4E、F)。APM处理的神经元表现出显著更大的神经突总长度、更长的最大突起延伸以及更多的末端分支数量,这表明在APM培养条件下,增强的神经元复杂性既源于分支行为的增加,也源于向组织中延伸的突起生长(图3F、G)。斯特拉勒序分析进一步显示,APM神经元达到了显著更高的最大斯特拉勒数,证实了神经元树突分支的复杂性更高(图3H、I)。值得注意的是,较低斯特拉勒指数的分布在两种条件下仍具有可比性,表明APM类器官中增加的分支仍然遵循层次性神经元结构相同的原则(图3J)。
总之,这些结果表明APM培养条件能在长期培养中维持类器官的活性,并促进突触发育及神经元形态复杂性的形成。为确定形态和功能成熟是否反映在转录水平的变化上(图4、附图5和6),我们对来自4位不同供体的类器官进行了单细胞RNA测序,这些类器官的培养时间涵盖6至12个月(6个月:CDM4:n = 10, 64,817个细胞;APM:n = 9, 41,231个细胞;9个月:CDM4:n = 6, 18,104个细胞;APM:n = 3, 8533个细胞;12个月:CDM4:n = 4, 7802个细胞;APM:n = 3,6084个细胞)。
通过使用At奇森距离评估的可重复性表明,经CDM4和APM处理的类器官均紧密聚集;在所有发育阶段及两种条件下,样本间变异均处于内源性组织变异范围之内,这表明APM培养体系保留了我们在该类器官模型中先前证实的高重复性(Antón-Bolaños et al., 2024; Uzquiano et al., 2022)(图4E,附图6G)。基于APM会促进更高神经元活性从而有利于兴奋性神经元群体在长期培养中维持的假设,我们检测了不同培养条件下各细胞类型比例随时间的变化。我们特别关注胼胝体投射神经元(CPNs)的长期维持情况——这类晚发的兴奋性神经元群体在人类中相较于其他哺乳动物更为发达,并与高等认知功能的演化相关(Berg et al., 2021)。值得注意的是,早在6个月时(CDM4:n==10, 64,817个细胞;APM:n=9, 41,231个细胞),我们就观察到培养基条件引起的细胞组成显著差异:APM组中兴奋性神经元亚型(包括胼胝体投射神经元CPNs和皮质传出投射神经元CFuPNs)比例增加,而胶质细胞群体与抑制性神经元比例下降(FDR校正P值:1.15×10-2(aRG)、3.38×10-7(oRG)、1.95×10-2(IP)、9.23×10-8(CFuPN)、2.69×10-8(CPN)、1.24×10-5(IN祖细胞)、4.19×10-6(未成熟IN)、4.81×10-2(tRG)、1.52×10-1(胶质前体细胞)、4.33×10-13(星形胶质细胞)、2.46×10-2(OPC),负二项混合效应模型,图4B-D、F)。值得注意的是,CPNs的富集效应在9个月和12个月时依然保持[FDR校正p值:7.05×10-3(9月CPNs)及1.96×10-2(12月CPNs)]。这些结果表明APM培养条件能选择性促进兴奋性皮质神经元(包括CPNs)的长期维持与稳定性(附图6F)。
为了评估APM治疗是否促进了转录成熟以及神经元群体的维持,我们采用了基于DIALOGUE的模块评分方法。在图1D中,使用了从Velmeshev等人的内源性大脑数据集中推导出的相同成熟相关基因模块(Velmeshev et al., 2023)。与CDM4类器官一样,APM类器官在培养时间与成熟模块评分之间显示出强相关性(图4G, H)。重要的是,这种方法使得能够沿着时间轨迹对APM和CDM4培养的类器官进行直接比较。对于兴奋性神经元(图4J),随着时间的推移,APM类器官在成熟指数上的得分始终高于CDM4类器官(单侧F检验 P = 1.05× 10-2, 线性模型); 这些差异在所有时间点上都显著,除了在6个月时(似然比检验 P 值 = 4个月: 2.05 × 10-2; 6个月: 5.48×10-2; 9个月: 1.65×10-2; 12个月: 2.03×10-3; 线性混合效应模型) (图4J)。
综上所述,这些结果表明:与在传统培养基中培养的类器官相比,通过活性许可培养基培养来促进神经元活动,能产生具有更高形态和转录成熟度的神经元,同时这些神经元仍遵循内源性发育分子程序生成。值得注意的是,我们能够在这些延长的培养期内维持兴奋性神经元并对其进行特征分析,从而生成了一个全面的多模态数据集,其中包含人类兴奋性皮层神经元在invitro发育阶段达到前所未有的先进水平时的分子、形态和电生理学数据。
皮层祖细胞记录并保留发育时间的记忆对小鼠和雏鸡胚胎发育过程的优雅研究显示,发育细胞会持续追踪发育时间,即使被移植到异时宿主中,也能逐步限制其命运潜能,适时执行发育程序(Oberst等人,2019;Shen等人,2006)。为验证年老类器官中的细胞是否保留着时间“记忆”,在培养过程中,我们采用了体外衰老的功能性测量方法。我们检测了来自不同年龄段类器官的细胞在命运潜能上的差异,这表现为它们生成早期与晚期后代的能力。为此,我们利用方案从老年细胞(采集于9-12个月)或老年(9-12个月)与年轻(15DIV)细胞的混合体中生成嵌合类器官(“chimeroids”(Antón-Bolaños等人,2024))。
首先,我们通过解离并混合来自晚期皮质类器官(9至12月龄)的细胞,制备出单时序嵌合体(MonChr)。尽管这些细胞在培养体系中存活已久,仍能被解离并重聚以启动新类器官的形成,但所得类器官尺寸较小,这可能是由于老旧神经祖细胞增殖能力有限所致(图5A、B)。为探究MonChr的细胞组成,我们在重聚后15-19天采用单细胞RNA测序技术对批次混合嵌合体(每批含15-20个嵌合体)进行了分析。
我们发现MonChr样本反映了培养9个月的类器官预期的细胞组成,所有主要细胞类型(在9个月类器官中丰度≥>5%)均存在。在这些主要细胞类型中,MonChr样本中胶质前体细胞(负二项式GLMEM,P=8.5××10⁴)和oRGs(P=0.038)的占比有所降低;而未成熟INs、IN祖细胞、tRGs、aRGs和星形胶质细胞的丰度在MonChr与9个月类器官之间无显著差异(P>0.1)——尽管这些细胞仅在重聚集后发育了15天(图5A、C-D)。这表明衰老祖细胞保留了它们先前在培养环境中经历的时间记忆,能够产生与其年龄(9-12个月)相匹配的子代细胞。这一结果可能是由于衰老MonChr内部缺乏指导早期命运决定的信号,同时也存在子代细胞在解离重混前就已生成的可能性;但我们注意到嵌合体在初始重聚集体与收集物之间的大小差异表明,最终嵌合体中有比例的细胞是通过增殖新生成的。
为了进一步探究该系统,我们测试了老年细胞响应指令性条件的能力,这些条件是通过与年轻类器官细胞共培养产生的早期细胞命运(异时嵌合体,HetChr)。为此,我们从晚期皮质类器官(9至12个月大)中收集祖细胞,并与来自年轻类器官(在15 DIV时收集)的发育异步祖细胞混合。异时嵌合体在聚集后15 DIV时进行发育,并通过单细胞RNA测序进行分析(图5F,G)。我们使用不同的供体细胞系分别构建年轻(PGP1)和老年(GM)类器官;该策略使我们能够在单细胞水平上解析供体身份,并分辨出混合类器官中每种分化细胞类型的供体来源(及相应年龄)(参见方法(Antón-Bolaños et al., 2024; Mitchell et al., 2020))。为研究异时培养对9月龄来源细胞(下文称为“老年来源”)的影响,我们从异时嵌合体样本数据中提取子集,仅分析所有源自“老年”类器官的细胞。与它们在同时嵌合体中的命运相比,这些“老年”细胞的衍生物在细胞类型组成上表现出显著变化,与9-12个月标准类器官形成对比(图5H-I)。具体而言,异时嵌合体中的老年来源细胞显示出显著更高的胼胝体投射神经元比例(CPNs;49.0%),而MonChr组(Rep1 = 0.55%,Rep2 =0.50%,Rep3(11月)= 0.02%)和9个月标准类器官(CPNs;1.1%)中该比例较低。我们通过免疫染色评估了SATB2蛋白(CPNs标志物)在年轻MonChr类器官(1月龄,重聚集后15 DIV)、老年MonChr类器官(9月龄,重聚集后15 DIV)以及HetCh类器官(9月龄和1月龄,重聚集后15 DIV)中的表达,所有类器官均在CDM4培养基中培养。与scRNA-seq结果一致,在HetChr条件下可清晰检测到SATB2信号(图5J及未展示数据),而该信号在年轻和年老的MonChr培养体系中均不存在。相比之下,年轻来源的细胞在体外培养30天时(聚集后15天+15天,附图7A)产生了预期的早期细胞类型。这些结果表明,年老祖细胞在培养9个月后仍具有可塑性,能够响应诱导性神经发生信号再次生成神经元;然而,它们记录了时间的流逝,并保留着对已完成的发育步骤的记忆——这一点通过以下事实得以证明:仅需2周时间它们就能产生晚期神经元(CPNs),而在相同条件的嵌合类器官中,年轻的对应祖细胞却分化为更早期的细胞类型。
为验证这些发现,我们重复了相同实验,但改用源自胚胎小鼠大脑的祖细胞。该体系具有发育速度快、祖细胞呈内源性起源的独特优势。我们从小鼠E11.5胚胎中解剖获取大脑皮层,并将悬浮单细胞接种培养以生成内源性小鼠皮层嵌合体(补充图7B-D)。培养两周后,这些类器官主要表达星形胶质细胞标志物及CPN标志物SATB2(补充图7E)。随后我们通过以下两种方式构建嵌合体:单独混合两周龄类器官的祖细胞(MonChr),或将两周龄类器官细胞与新鲜解离的年轻E11.5细胞混合(HetChr,补充图7F)。鉴于小鼠发育时间线快于人类,我们在聚集后第1天对培养体系进行分析(补充图7G)。与人源模型观察结果一致:虽然单染色体小鼠培养体系仅呈现微弱的SATB2表达,但异染色体条件下SATB2阳性细胞比例显著更高(ANOVA P值 < 0.05)。值得注意的是,对照仅含年轻细胞的单时序嵌合体类器官需要更长时间才开始产生SATB2阳性细胞,这与它们尚未完成早期发育阶段的事实相符。数据显示,较老的类器官中的细胞正在特异性重启与其后期发育阶段相适应的神经生成程序(补充图7G、H)。
总之,这些结果表明皮质类器官细胞保留了一种时间记忆形式。这体现在与培养时间较短的年轻祖细胞相比,晚期祖细胞具有不同的命运潜能。老化的祖细胞在重聚后继续产生时间适宜的后代,即使暴露于指示早期神经发生命运的信号中,它们也会"跳过"早期后代的产生,转而生成通常在培养数月后才会出现的神经元。
细胞和器官的发育速度在不同物种间存在显著差异(Casimir等人,2024)。特别是人类大脑表现出极长的幼态持续期, notoriously需要近二十年才能形成并完全成熟。能够持续发育数年(而非数周或数月)的人脑类器官,为实验研究人类大脑后天成熟的物种特异性过程与机制提供了独特机遇——这些机制in vivo难以通过实验轻易获取。内源性脑组织通常在早期发育后表现表观遗传稳定性,DNA甲基化模式在后续 postnatal 阶段得以维持(Luo等人,2016)。相比之下,大多数in vitro系统会随时间推移逐渐呈现全局性甲基化丢失、调控区域侵蚀以及表观遗传变异性增加(Franzen等人,2021)。我们关于类器官的发现培养体系中DNA甲基化模式在五年内展现出的全局稳定性,表明其存在一个能够复现内源性大脑表观遗传景观的强韧系统。值得注意的是,在关键细胞谱系决定相关基因位点观察到的甲基化变化,也指向一个逐步实现发育里程碑的动态系统。这些发现证明,皮质发育的时间结构化调控即便在脱离体内环境的情况下,仍能在前所未有的时间尺度上持续展开。
活动对于大脑发育和成熟至关重要。我们的研究表明,在支持自发活动的培养基中,类器官能够维持神经元健康,并推动其成熟程度超越以往任何已知极限。这些发现激励我们未来致力于将早期自发活动与后期诱发活动进行并行整合——例如通过整合视网膜细胞和/或耳蜗细胞,使类器官具备感知输入功能。随着大脑发育、成熟和衰老,细胞会不断积累表观遗传变化,这些变化会改变其功能和潜能。即使暴露于早期诱导信号,源自老年类器官的细胞仍主要生成晚期神经元后代,这一事实为以下观点提供了重要的功能验证:类器官中的细胞不仅能在培养环境中存活数年,更会随着时间推移逐渐衰老,通过表观遗传变化记录时间流逝,最终改变其功能与命运潜能。这为研究大脑成熟过程中那些难以捉摸的机制开启了实验探索之门。此外,源自老年类器官的细胞能够跳过已完成的发育阶段,在两周内生成通常需要两个多月才能产生的晚期神经元后代,这一能力令人瞩目。从实践角度而言,这为快速生成胼胝体投射神经元等神经元群体并促使其更充分成熟指明了新策略。这些神经元是人类新皮层中进化上高度分化的细胞,与人类特有认知功能的习得相关,但形成较晚,因此难以在类器官中发育成熟。总之,长期培养的类器官及其产生的多模态丰富数据,既是一个强大的实验系统,又是理解人类大脑幼态持续、成熟和进化中大部分未知机制的信息源泉。
我们感谢(来自P.A.实验室的)Juliana R. Brown对手稿编辑的指导与协助,感谢Nalini Oliver、Aiman Altaf、Lila L. Lyons、Noah Kozub和Sarah Tropp提供的卓越技术支持,感谢Arlotta实验室全体成员的讨论交流;感谢B. Cohen(麦克莱恩医院)提供Mito210 iPSC细胞系;感谢G. Church(哈佛大学)提供PGP1 iPSC细胞系;感谢M. Talkowski(麻省总医院)提供GM08330 iPSC细胞系;感谢Broad基因组学平台承担测序工作。感谢Mansour Alawi协助D.L完成扩展显微镜分析。感谢Sam Rodriques和Andrew Payne在表位标签条形码构建体早期开发中的贡献。本研究获得斯坦利精神病学研究中心向P.A.和J.Z.L.提供的资助支持,以及麻省理工学院与哈佛大学布罗德研究所、美国国立卫生研究院(P50-MH094271和RF1-MH123977授予P.A.,R01-MH112940授予P.A.和J.Z.L)和克拉曼细胞观测站(A.R.)的经费支持。
N.A.B、I.F和P.A构思并设计了实验。N.A.B、I.F和S.A在S.S的协助下生成、培养并鉴定了本研究中所有类器官,P.A负责监督他们的工作并参与数据解读。N.A.B和I.F负责细胞类型鉴定和scRNA-seq数据分析,A.W.和T.F在A.R与P.A的指导下完成了所有计算工作。A.S.K.完成甲基化组实验并协助分析与解读,A.K.制备了甲基化测序文库。M.S在H.K.和A.M.指导下完成甲基化数据的计算分析。N.A.B、I.F、S.A和S.S进行了免疫组化实验与图像采集。R.K.完成微电极阵列记录,Y.S.M在R.K.协助下进行数据分析。M.M.C在S.A和Y.M.协助下完成所有电子显微镜实验及真实值分析。Y.M在J.L.指导下开发突触定量算法。N.A.B和I.F在X.A协助及P.A与J.Z.L.指导下完成scRNA-seq实验。D.L.在E.Z协助下设计并完成扩张显微镜表位标签条形码实验与分析,B.A.参与早期表位标签条形码构建体开发,所有工作均在E.S.B.指导下进行。N.A.B和A.S.K完成小鼠实验。N.A.B和I.F制备了本研究所含大部分样本的scRNA-seq文库。N.A.B、I.F和P.A在全体作者参与下撰写手稿,所有作者均阅读并批准最终稿件。
P.A.是Rumi Therapeutics和Foresite Labs的科学顾问委员会成员,同时是Vesalius公司的联合创始人,以及Foresite Labs的联合创始人兼股权持有者。A.R.是Celsius Therapeutics的创始人兼股权持有者,也是Immunitas Therapeutics的股权持有者,并在2020年8月31日前曾担任Syros Pharmaceuticals、Neogene Therapeutics、Asimov及Thermo Fisher Scientific的科学顾问委员会成员。自2020年8月1日起,A.R.已成为Genentech员工并持有Roche公司股权。
通信和材料请求应寄至P.A。
代码可用性
数据分析期间使用的代码可在[出版前可用]处获取。
数据可用性
scRNA-seq的原始读取数据已存放于[出版前可用]的受控访问库中,而计数级数据与元数据则存储在[出版前可用]数据库中。本文报告数据重新分析所需的补充信息可向主要联系人索取。本研究所用既往发表数据可在[出版前可用]处获取。
所有涉及人类细胞系的实验均获得哈佛大学机构审查委员会(IRB)和胚胎干细胞研究监督委员会(ESCRO)的批准。所有动物实验均按照哈佛大学机构动物护理和使用委员会(IACUC)批准的方案进行。所有实验均依照相关指南和规范实施,并遵循原始细胞或组织捐赠者签署的知情同意书。
所有人类多能干细胞(PSC)系均按照先前详述的方法进行培养(Antón-Bolaños等人,2024;Velasco等人,2019)。简言之,采用MTESR1培养基(StemCell Technologies)、mTESR+培养基(StemCell Technologies)或StemFlex培养基(Gibco)进行干细胞培养,所有培养基均添加1%青霉素-链霉素溶液(Corning)。细胞培养在预先包被1% Geltrex(Gibco)的细胞培养皿Falcon)中完成,培养条件为37°C、5% CO2。所有人源PSCs均维持在55代以内,支原体检测呈阴性(使用Lonza的MycoAlert PLUS支原体检测试剂盒),且核型正常(由WiCell研究所进行G显带核型分析)。
精神病学对照Mito210男性诱导性PSC系由B. Cohen(麦克莱恩医院)提供;PGP1男性诱导性PSC系由G. Church(哈佛大学)提供;GM08330男性诱导性PSC系由M. Talkowski(麻省总医院)提供,该细胞系最初源自科里尔医学研究所获取的成纤维细胞(Paulsen等人,2022年;Uzquiano等人,2022年;Velasco等人,2019年)。H1男性人类胚胎干细胞系(亦称WA01)购自WiCell;11a诱导性多能干细胞系获自哈佛干细胞研究所。女性CW50037诱导性多能干细胞系源自加州再生医学研究所(CIRM)iPSC库。所有细胞系均经过如下认证:PGP1诱导性多能干细胞系通过短串联重复序列(STR)分析进行认证(由TRIPath实施)。Mito210诱导性多能干细胞系经基因分型分析(Fluidigm FPV5芯片)认证,该分析由布罗德研究所基因组学平台完成。CW50037 iPSC系采用SNP基因分型(Illumina全球筛查阵列GSA)进行细胞系鉴定和染色体异常检测,相关处理在布罗德研究所基因组学平台完成。H1和GM08330细胞系通过STR分析认证(由WiCell实施)。GM08330亲本系存在既往报道(Paulsen等人,2022年)的20号染色体长臂间质重复,其余细胞系核型均正常。
背侧图案化皮质类器官的生成遵循本课题组先前发表的方案(Velasco et al., 2019)。简言之,在第0天,将无饲养层培养且融合度为75-85%的人多能干细胞用Accutase酶解为单细胞,以每孔9,000个细胞的密度重聚集于超低细胞吸附性的96孔V底锥形板中,所用培养基与其原维持培养的多能干细胞培养基相同。第1天更换80μl皮质分化培养基I,该培养基包含格拉斯哥-MEM、20% Knockout血清替代物、0.1 mM最低必需培养基非必需氨基酸。NEAA) (Gibco)、1 mM 丙酮酸钠 (Gibco)、0.1 mM 2-巯基乙醇 (Gibco),并添加 1% 青霉素-链霉素溶液 (Corning)。从第 0 天至第 6 天,在培养基中加入终浓度为 20 μM 的 ROCK 抑制剂 Y-27632 (Millipore)。模式小分子 Wnt 抑制剂 IWR1 (Calbiochem) 与 TGFβ 抑制剂 SB431542 (Stem Cell Technologies) 于第 0 天至第 18 天期间添加,浓度分别为 3 μM 与 5 μM。
单供体和多供体嵌合体的构建如前所述(Antón-Bolaños等,2024)。简言之,将第15-18天的定型EB采用改良木瓜蛋白酶方案(Antón-Bolaños等,2024)解离为单细胞悬液。经形态学确认后,类器官经过酶消化和机械解离,过滤后重悬于含ROCK抑制剂的CDM1培养基。不同供体细胞悬液(针对多供体嵌合体)按等比例混合后,在超低吸附96孔板中进行重聚集(每孔18,000–20,000个细胞)。两天后将拟胚体转移至低吸附培养皿,在轨道摇床中继续培养。依据既定方案(Velasco等,2019),培养基按序更换为CDM2、CDM3(体外培养第35天)和CDM4(体外培养第70天)。对于APM培养,第70天的类器官转入含BrainPhys基础培养基(Stem Cell Technologies)、20ng/mL N2补充剂(1× Thermo Fisher Scientific)、20ng/mL B27补充剂(1×)(Thermo Fisher Scientific)、1%青霉素-链霉素溶液100X(Corning)、1%最低必需培养基非必需氨基酸(MEM-NEAA)(Gibco)、1% Glutamax(Gibco)及两性霉素B(Thermo Fischer Scientific)的培养基。过滤后添加终浓度20 ng/mL的GDNF与BDNF,同时加入1mM dCAMP(Milliporesigma)、200nM抗坏血酸(StemCell Technologies)及1ug/mL层粘连蛋白(Thermo Fischer Scientific)。半量培养基每周更换两次新鲜培养基。异时性和同时性培养物采用先前描述的嵌合体策略获得;但根据类器官的发育阶段调整了木瓜蛋白酶解离时间和机械解离时间(经刀片预处理的较老类器官解离45分钟,较年轻类器官解离25分钟)。虽然嵌合体策略在年轻类器官中效率极高,但异时性培养的成功率仍然较低(约六分之一)。这可能是由于需要同时满足两个条件:年轻类器官需具备足够的模式化特征,而年老细胞需保持充足的干性——这两者对于确保年轻组织产生稳健的信号传导,以及年老细胞在混合后第14天具备足够的恢复能力以供分析都至关重要。
我们使用野生型CD1和C57Bl/6小鼠(查尔斯河实验室)。通过牺牲动物获取胚胎,并根据E11.5的泰勒发育阶段进行精确分期后解剖新皮层。采用与人源嵌合体相同的解离方案并进行部分调整,将解离后的祖细胞以每孔12,000个细胞的密度接种并聚集过夜。次日更换为CDM2培养基培养三天。接种后第4天更换为CDM3培养基,第6天更换为CDM4培养基。我们在混合培养后1天(D1AM;各组参数:n = 3个重复类器官 × 2个批次)和2.5天(D2.5AM;各组参数:n = 3个重复类器官 × 1个批次)分别对三个实验条件组——单倍体嵌合体(年老)、单倍体嵌合体(年轻)及杂合嵌合体——中SATB2阳性表达细胞核数量进行量化。为评估D1AM时间点条件下SATB2阳性细胞核比例的整体效应,采用二项广义线性模型对每个类器官中SATB2阳性细胞核占总细胞核的数量进行建模分析。
通过将批次作为固定效应纳入模型来校正批次效应。对于是否添加条件作为固定效应的模型,采用似然比检验(通过anova函数)进行评估。当观察到条件的全局效应具有统计学显著性(ANOVA P值< 0.05)后,使用R包emmeans从拟合的完整二项式广义线性模型中推导各组的估计边际均值,并执行Tukey校正的组间两两比较。对于D2.5AM数据,由于不存在需要校正的多个批次水平,我们直接进行组间估计边际均值的计算和两两比较。
将类器官在12孔板(Falcon)中于4°C条件下,用4%多聚甲醛(PFA)(Electron Microscopy Services)固定过夜,用1X磷酸盐缓冲盐水(PBS)(Gibco)清洗3次,并在4°C下于PBS中的30%蔗糖溶液(Sigma)中进行冷冻保护过夜。将含有10%牛明胶(Sigma)和7.5%蔗糖(Sigma)的明胶溶液在37°C预热15分钟。从样品中移除30%蔗糖溶液,替换为预热的明胶溶液,并将样品在37°C孵育15分钟。与此同时,用2毫米厚的温热明胶溶液涂覆塑料模具,并在室温下静置聚合。然后将样品转移至预处理过的塑料模具中,并在顶部加入1毫升温热明胶溶液。在室温下聚合3分钟后,将样品在4°C预冷15-20分钟。最后,将模具在含有100%乙醇和干冰的冷浴中冷冻2-3分钟,并长期保存于-80°C。
对于免疫组织化学,使用冷冻切片机(Leica)切割14至18μm厚的切片。冷冻切片在室温下稳定5分钟,并用10%驴血清(Sigma)+0.3% Triton X-100(Sigma)的PBS溶液进行封闭。一抗在封闭液中稀释并孵育过夜。PBS冲洗4次后,冷冻切片在室温下与PBS稀释(1:1000)的二抗孵育1小时,PBS冲洗4次,并用DAPI(1:10,000溶于含+0.1% Tween-20的PBS)染色5分钟以显示细胞核。
将类器官用洗涤缓冲液(含0.4% BSA的PBS)清洗后,室温下用4% PFA固定30分钟。固定完成后,类器官保存于含0.1% Tween-20的1X PBS中(货号P9416,Sigma)。透化、封闭和染色操作参照既往方法(Grosswendt et al., 2020)。细胞核用0.5μg/mL DAPI复染30分钟。类器官采用RIMS进行光学透明化处理并封片,方法参照前述研究(Grosswendt et al.,2020; Sampath Kumar et al., 2023)。使用LSM880(蔡司)和LSM900(蔡司)显微镜配合40倍物镜采集图像,并通过ImageJ软件(版本2.14.0/1.54f)进行图像处理。细胞核分割与定量分析采用ZEN blue 3.1图像分析系统及Intellesis软件包完成,其中图像分割基于预先训练的ZEN Intellesis算法(Frey et al., 2012)。通过设定SATB2强度阈值界定阳性细胞核,并在单个类器官的不同z-堆叠图像中进行计数。
免疫荧光图像使用蔡司Axio Imager.Z2拍摄。在Axio Imager.Z2上采用×20倍物镜(像素尺寸0.325μ微米)并启用艾波托姆光学切片功能进行图像采集。在导出图像前,使用Zen Blue软件完成瓦片拼接与艾波托姆反卷积处理。对于LSM900机型,采用×20倍物镜(像素尺寸0.62μ微米)以3μ微米步距采集z轴堆叠图像,并通过Zen Blue软件进行瓦片拼接。后续处理(如z轴投影、通道合并及添加比例尺)均在Fiji43软件中完成。所有图像均进行亮度与对比度调整,且调整应用于整幅图像。
基因组DNA提取和全基因组亚硫酸氢盐测序
采用前述方法(Haggerty et al., 2021)从类器官中提取基因组DNA。简要流程如下:将类器官置于冰上解冻后悬浮于500μL重悬缓冲液(含240μL基因组裂解液(D4075, Zymo)、20μL蛋白酶K(D4075, Zymo)及240μL无核酸酶水)。样品充分混匀后进行涡旋振荡,于55°C、300rpm条件下孵育4-7小时。加入等体积酚:氯仿:异戊醇(15593031, Thermo Fisher Scientific),倒置混匀后13000g离心5分钟。取~400μL水相转移至新管进行沉淀处理,依次加入8μL Glycogen-Blue(AM9515, Thermo Fisher Scientific)、20μL 5M氯化钠(AM9760G, Thermo Fisher Scientific)及1mL乙醇(E7023, Sigma),倒置混匀后于-20°C沉淀过夜。离心管在4°C条件下13000g离心45分钟,弃上清后向沉淀加入1mL 70%乙醇,再次于13000×g离心45分钟。在4°C条件下离心后弃去上清液,沉淀物空气干燥10分钟,随后用洗脱缓冲液(低EDTA TE pH 8,货号15575020,赛默飞世尔科技)重悬,并于55°C孵育10分钟。
基因组DNA在MicroTube AFA Fiber预开口速盖管(6x16mm,520045,Covaris)中采用Covaris S系列S2超声破碎仪进行片段化,参数设置如下:工作周期10%、强度5、单次循环数200、最高温度7°C、持续时间76-90秒。使用DNA清洁与浓缩试剂盒(D4013,Zymo)对片段化DNA进行纯化浓缩,并用22μL低浓度TE缓冲液(pH 8.0)洗脱。取1μL洗脱液在Agilent TapeStation(HSD5000)上进行质控,测得平均片段长度为237-322 bp。采用EZ DNA甲基化金法试剂盒(D5005,Zymo)进行重亚硫酸盐转化,最终转化后的DNA溶于16μL低浓度TE缓冲液(pH 8.0)。使用xGen甲基化测序文库制备试剂盒(10009824,IDT)结合xGen UDI引物板2(8 nt,10009816,IDT)构建文库,PCR循环数为7次。每个文库经过两轮AMPure XP磁珠(A63881,Beckman Coulter)最终纯化。通过Agilent TapeStation(HSD5000)检测文库浓度、片段分布并确认无引物二聚体。最终在Illumina NovaSeq 6000平台上进行测序,产生150碱基双端读数。
原始读取数据使用cutadapt(Martin, 2011)(v4.6;参数:--quality-cutoff 20 --overlap 5 --minimum-length 25;从双端读取中去除Illumina TruSeq接头)进行接头和质量修剪,随后从第一条读取的5'端和3'端分别切除10和5个核苷酸,从第二条读取的5'端和3'端分别切除15和5个核苷酸。经修剪的读取数据使用BSMAP(Xi和Li,2009)(v2.90;参数:-v 0.1 -s 16 -q 20 -w 100 -S 1 -u -R)将数据比对至人类参考基因组(hg19)。通过samtools(Li等,2009)的'sort'和'index'命令(v1.21)生成排序的BAM文件并建立索引。利用GATK(v4.5.0.0;--VALIDATION_STRINGENCY=LENIENT --REMOVE_DUPLICATES=true --COMPRESSION_LEVEL 4 --ASSUME_SORT_ORDER coordinate)(McKenna等,2010)中的'MarkDuplicates'命令去除重复序列。使用MOABS(Sun等,2014)软件包(v1.3.9.6;默认参数;--reportCpX A/C/T用于非CpG甲基化检测)中的mcall进行甲基化率检测。所有甲基化分析仅限于常染色体,且仅当CpG位点测序覆盖深度至少10条、至多150条读数时才纳入后续分析。通过计算平均(算术均值)甲基化水平评估全基因组甲基化程度。区域特异性甲基化评估采用UCSC工具中的bigWigAverageOverBed,通过计算各样本在特定基因组特征(分箱、PMD、HMD、DMV、重复序列、超级增强子)内的平均甲基化水平实现,其中每个特征区域需至少覆盖三个CpG位点方可纳入统计。
采用metilene软件(Jühling等人,2016)在培养3个月与5年的类器官之间进行差异甲基化区域(DMRs)鉴定。DMR的界定标准为:甲基化绝对最小差异值为0.1,区域内CpG位点间最大距离不超过300nt,每个DMR至少包含10个CpG位点,并采用Bonferroni法进行多重检验校正(参数:–c 1 –d 0.1)。通过筛选仅保留培养时间(以月计)与平均甲基化水平间皮尔逊相关系数绝对值不低于0.6的DMRs。所有时间点的DMR甲基化率。根据变化方向,DMR被分类为“低甲基化DMR”和“高甲基化DMR”。基于至少1bp的最小重叠,将DMR与CGI和DMV关联。使用GREAT(McLean等人,2010)(v4.0.4;默认参数)将DMR注释到最近的基因。
CpG岛数据源自UCSC基因组浏览器(https://genome-euro.ucsc.edu/cgi-bin/hgTables)。CpG岸区被定义为CGI上游和下游侧翼2 kb区域;而CpG架区则被定义为岸区侧翼的2 kb区域。DNA甲基化谷(DMVs)的定义基于HUES64人胚胎干细胞系的全基因组甲基化测序数据(Charlton等人,2020年)。为识别DMVs,我们采用了一种先前描述的滑动窗口方法(Hetzel等人,2022年)。简言之,使用bedtools(Quinlan和Hall,2010年)的makewindows工具在常染色体上生成5kb窗口,步长为1kb。分别计算每个窗口的平均CpG甲基化水平(排除位于CGI内的CpG位点)及CGI区域的平均甲基化水平。将平均甲基化水平低于0.15且包含至少10个CpG的窗口与CGI区域进行合并,但排除完全由CGI构成的区域。高甲基化域(HMDs)和部分甲基化域(PMDs)的注释来源于 https://zwdzwd.github.io/pmd (Zhou et al., 2018b)。重复注释从 hg19 UCSC RepeatMasker 轨道获取,不包括替代单倍型、修复补丁和 chrMT上的条目。
低覆盖位点(覆盖度<5)的CpG甲基化值使用boostme包(v0.1.0)进行估算。估算操作针对以bsseq包(v1.40.0)对象形式呈现的独立样本执行。超过1的估算值统一截断为1。通过Illumina EPIC芯片注释文件(EPIC.hg19.manifest)将阵列探针ID映射至基因组坐标。采用methylclock包(v1.10.0)的DNAmAge函数应用全组织人类甲基化时钟(Horvath, 2013)。基于https://github.com/gemmashireby/CorticalClock提供的实现方案,使用CorticalClock函数估算皮层DNA甲基化年龄(Shireby et al., 2020)。通过类器官培养时间与预测甲基化年龄(以月为单位)之间的中位数绝对误差(MAE),以及所有样本中两者间的皮尔逊相关性来评估DNA甲基化年龄。为评估有丝分裂历程,对特别易随细胞分裂发生甲基化丢失的solo-WCGW CpG位点(Zhou et al., 2018a)进行DNA甲基化定量分析。针对三个特征集开展甲基化评估:全部solo-WCGW位点、常见PMD内的solo-WCGW位点,以及HM450芯片所涵盖的常见PMD中的solo-WCGW位点。从https://zwdzwd.github.io/pmd获取注释信息,基于非估算WGBS数据计算各样本在不同特征集的平均甲基化水平。
前脑超级增强子来源于已发表的胎儿人类脑组织和脑类器官数据集(Luo等人,2016)。 这些区域的CpA平均甲基化水平与全基因组30kb区间计算得到的背景水平进行了比较。(近似平均超级增强子大小),排除与超级增强子重叠的区间。
除非特别说明,所有统计数据和图表均使用R语言v4.4.1版本生成。小提琴图通过vioplot(v0.5.1)或ggplot2(v3.5.2)包绘制,其核密度估计中嵌入了箱形图,分别标示中位数、四分位距以及延伸至1.5×倍四分位距的须线。Circos图使用RCircos(v1.2.2)包生成,其中的轨迹数据源自UCSC工具bigwigAverageOverBed对50kb区间计算的平均谱图。差异信号通过从3个月谱图中减去5年谱图获得。hg19的细胞带和染色体显带数据来自RCircos软件包。DMR甲基化热图与平均轨迹通过EnrichedHeatmap(Gu等,2018)包(v1.34.0)创建,首先应用normalizeToMatrix函数进行标准化,设置上下游各延伸2500bp,目标比率为0.4。连续时间点样本间全基因组甲基化率的 pairwise 相关性使用smoothScatter函数绘制。条形图、散点图和折线图均通过ggplot2绘制。
使用3Brain的Accura 3D CMOS-HD-MEA系统(BioCAM DupleX系统配合Accura 3D芯片)记录电信号。该3D芯片包含4,096个高度为90µm的穿透式微针电极,以64×64网格排列于3.8×3.8mm的正方形区域内,采样率为20kHz,分辨率为12位。CDM4类器官被在分析前14-21天更换为APM培养基,并在充满碳合气的微型培养箱中于37°C条件下对完整类器官进行急性记录。使用BrainWave v5记录15-20分钟的自发活动。为验证所测电活动是否涉及突触传递,在记录结束时分别使用D-AP5(150μM)和DNQX(30μM)阻断NMDA与AMPA受体活动。此外,通过浴槽施加TTX(1μM)阻断动作电位。锋电位检测由Kilosort4完成(Pachitariu等人,2024),随后使用定制MATLAB脚本(版本24.1, R2024b)对锋电位序列进行分析。通过实施最大间隔算法(Kirillov,未注明日期)检测快速发放期(簇发)(最大间隔=170毫秒,最大结束间隔=400毫秒,最小簇发间隔=800毫秒,最小簇发持续时间=40毫秒,最小锋电位数=4)。基于所有检测单元群体平均发放率进行网络簇发分析,群体信号峰值需满足以下条件方可判定为网络簇发:(1)峰值幅度大于噪声值标准差的4倍;(2)该群体峰期间至少有20%的细胞参与构成簇发细胞组;(3)仅当某个细胞参与至少50%的网络簇发时,才被认定为簇发细胞组成员。通过网络簇发峰值测量簇发间期,并根据平均簇发间期计算网络簇发率。
总共十二个类器官(每个时间点和条件三个类器官:6个月时两个H1和一个11a遗传背景,12个月时CDM4和APM处理条件下各有一个H1、一个11a和一个PGP1遗传背景)被浸泡固定在2%多聚甲醛(EMS,15710)、2.5%戊二醛(EMS,16220)和0.003M氯化钙2(Sigma,C4901)溶于0.1M二甲胂酸钠缓冲液(“caco缓冲液”,Sigma,C0250)中固定48小时(前24小时在室温下,剩余24小时在4°C下)。随后将类器官置于1%四氧化锇4(EMS,19170)、10 mg/ml亚铁氰化钾(EMS,20150)和0.003M氯化钙2的0.1M caco缓冲液混合液中,室温处理1小时进行电镜样品制备。处理后类器官经冲洗,再于2%四氧化锇4溶液(含0.003M氯化钙2的0.1M caco缓冲液)中室温染色1小时。切片经2%乙酸双氧铀("UA",EMS,8473)4°C过夜染色、脱水后,包埋于LX-112环氧树脂(LADD Research Industries,21310)中并于60°C固化72小时。对包埋块进行修整后,使用Leica EM UC6超薄切片机切割40nm厚度切片,通过ATUM系统(Kasthuri等,2015)将切片收集在碳涂层Kapton胶带上。将胶带条固定于硅晶圆,切片后染色采用2%乙酸双氧铀水溶液和3%柠檬酸铅(Leica Biosystems ULTROSTAIN II)。使用配备定制图像采集软件WaferMapper(Hayworth等,2014)的FEI Magellan扫描电子显微镜(Thermo Fisher Scientific)进行成像,通过背散射电子探测器获取12幅全景高分辨率图像(每个类器官1幅),参数设置为7 kV、1微秒/像素驻留时间,x轴分辨率8.6万至10.6万像素,y轴分辨率10.6万至15万像素,空间分辨率4nm/像素。由于类器官存在自然尺寸差异,最终二维全景图尺寸略有不同,以确保覆盖每个类器官从表面到中心区域的完整空间范围。拼接后的电镜图像导入VAST系统(Berger等,2018)进行突触间隙的可视化与人工标注,构建真实标注数据集。基于U-Net架构(Ronneberger等,2015)的深度神经网络通过mEMbrain MATLAB工具包(Pavarino等,2023)利用该标注数据集进行训练。经标注的数据集占总量不足5%总容量由两位人类专家标注完成(总标注时间~20小时;像素级验证准确率>0.95)。mEMbrain的交互式环境同时支持模型训练与精度评估。预测的突触以2D概率图形式呈现,并注册至VAST系统中的电镜图像。初始定义中,突触被识别为连续像素区域,其突触概率超过40%——该阈值是为接近专家标注水平而设定。基于对最大突触(按面积计位于>95百分位)的人工验证,模型性能超过95%准确率,为无偏条件比较提供了误报率估计。为在切片间实现标准化自动突触量化,我们为每个切片单独计算了突触尺寸阈值:具体而言,每切片随机选取103个预测突触由专家人工分类为“突触”或“非突触”,随后通过拟合心理测量曲线确定对应>80%模型准确率的阈值。最终采用这些个性化阈值获得每切片突触计数,确保样本间的客观性与一致性。为应对结构变异性和突触分布的区室差异,每个切片被划分为五个水平区段,计算各区段突触密度后选取最高值进行统计比较(单个切片内区段间密度变异范围为0.00-0.14),该方法最大程度降低了类器官层间的采样偏差。同一组103个随机预测结果进一步用于按突触后靶标分类:若突触位于推定树突棘(形态学符合二维电镜观察到的棘状结构)或附着于树突干的明确棘状结构上,则归类为树突棘突触;其余突触则归类为非棘靶向突触。组间突触密度比较采用Wilcoxon 秩和检验。树突棘突触与非树突棘突触的分布使用双侧Fisher精确检验进行分析。统计学显著性定义为 P < 0.05。
我们采用了一种结合膨胀显微镜与组合抗原条形码技术的新方法(Park et al., 2025)。将培养于CDM4或APM培养基中七个月龄的类器官,用混合的九种AAV病毒(各8×10 vg)进行转导,这些病毒分别表达带有不同表位标签(V5、Myc、Flag、Ollas、E、S、HSV、
Protein C或Ty1)的CAG启动子驱动的意大利面怪兽荧光蛋白(Viswanathan et al., 2015)。培养三周后,类器官经4%多聚甲醛固定,明胶包埋,以50µm厚度进行冷冻切片并贴附于HistoBond载玻片。切片使用Magnify方案(Klimas et al., 2023b)进行膨胀处理,随后在37°C湿润且氮气置换的腔室中过夜凝胶化。样本经均质化处理,通过水洗完全膨胀后,重新包埋于非膨胀性水凝胶中以实现迭代免疫染色。膨胀后的样本经封闭处理,与一抗共孵育过夜,洗涤后于次日与二抗孵育。成像前将样本转移至六孔玻璃底板。使用尼康W1-SORA转盘共聚焦显微镜:先通过4倍全景图像识别致密区域,再采集10倍z轴堆叠图像和40倍拼贴扫描。大型40倍扫描图像使用BigStitcher进行拼接;多轮成像间的配准通过BigStream采用两级对齐流程完成(基于RANSAC的粗配准特征匹配,随后采用互最大信息量进行精细强度配准)。将仿射变换矩阵应用于全分辨率数据集。针对低信噪比轮次的预处理包括基于百分位的对比度增强和三维中值滤波。最终将对齐的体积数据导入Webknossos并转换为wkw格式。并将两个数据集合并为一个九通道数据集。基于胞质中的多标签表达,我们对每种条件(CDM4、APM)下的十个神经元进行了手动骨架化处理。生成的轨迹(每种条件30个)均以.swc文件格式导出,并使用Python中的Navis对形态计量参数进行量化。
类器官的解离步骤参照先前所述方法(Antón-Bolaños et al., 2024)进行。将解离后的细胞重悬于100μ微升PBS溶液,经35μ微米细胞过滤管(康宁)过滤以去除聚集体,随后使用Countess II自动血细胞计数仪(赛默飞世尔)或Cellometer K2(Nexcelom Bioscience)配合AOPI染色剂(Nexcelom Bioscience, CS2-0106-5ML)进行细胞计数。将单细胞悬液加样至Chromium Next GEM Chip G(10x Genomics, 1000120),通过Chromium Controller制备单细胞GEMs。使用Chromium Single Cell 3’ Library及Gel Bead Kit v3.1(10x Genomics, 1000268)构建scRNA-seq文库。基于摩尔浓度混合所得文库,在NovaSeq X或NovaSeq 6000测序仪(Illumina)上进行测序,参数设置为:读段1为28个碱基、读段2为55个碱基、索引读段1为8个碱基;或读段1为28个碱基、读段2为90个碱基、索引读段1为10个碱基。若需优化,在首轮测序后根据各文库实际细胞数重新混合文库,以每个细胞目标测序深度20,000条读段为标准进行再次测序,确保各样本获得均等的细胞覆盖读段数。
所有scRNA-seq样本的预处理,包括将原始BCL文件转换为FASTQ文件、读取比对以及生成基因-条形码矩阵,均采用10x Genomics Cell Ranger套件工具(Zheng et al., 2017),具体步骤遵循我们先前发表的研究方法(Antón-Bolaños et al., 2024)。对于de novo生成的中高环境RNA水平样本,使用CellBender(Fleming et al., 2023) v0.3.0版本来消除系统偏差和背景噪声。该流程以Cell Ranger生成的原始基因-细胞计数矩阵作为输入,采用默认参数的remove-background流程进行处理。经Cell Ranger和CellBender过滤后的基因-条形码计数矩阵最终导入Seurat v4.3.0(Hao et al., 2021)进行下游分析。
在将不同遗传背景的多个样本混合于同一测序通道以最大化测序通量的情况下,我们采用Demuxlet v1.0(Kang等人,2018)默认参数进行以下分析:确定每个条形码液滴的样本来源,识别含有异质性细胞的不明确液滴及双细胞液滴。经识别的不明确液滴与双细胞液滴均被排除在下游分析之外。运行Demuxlet时,以Cell Ranger输出的BAM文件、初始预处理流程生成的过滤条形码列表,以及各预期细胞系的参考变异调用格式(VCF)文件作为输入数据。参考VCF文件的制备方法遵循我们先前发表的研究方案(Antón-Bolaños等人,2024)。
为解决在应用Demuxlet处理含环境RNA的多路复用样本时出现的双联体高估问题,继CellBender使用后,开发者建议采用Souporcell v.2.5(Heaton等人,2020)作为替代方案,并默认参数运行该方法。该工具允许进行无基因型解复用,并根据输入读数中检测到的遗传变异对细胞进行聚类。使用相同的一组输入数据以及GRCh38人类参考基因组FASTA文件。我们遵循建议纳入包含混合个体遗传变异的参考VCF以提高准确性。最后,使用Demuxafy框架中的Assign_Indiv_by_Geno.R函数将聚类与参考SNP基因型中的供体进行关联。
对于每个单细胞RNA-seq数据集,我们进行了初步的质量控制过滤,保留总UMI计数大于500且小于20000、独特特征计数大于200、线粒体RNA百分比低于15%的细胞图谱。采用Seurat的SCTransform函数对数据进行标准化并剔除线粒体RNA百分比的影响。通过RunPCA函数进行主成分分析(PCA),并利用前30个主成分通过FindNeighbors函数以默认参数构建k近邻图。随后使用FindClusters函数以分辨率= 0.3的粗略粒度,通过Louvain算法对细胞进行聚类。将显示极低UMI计数、较少独特特征计数及高线粒体RNA百分比的聚类标记为低质量细胞并予以剔除。
为统一不同数据集的数据处理流程,对Uzquiano等人(Uzquiano等人,2022年)和Velasco等人(Velasco等人,2019年)研究中的类器官原始scRNA-seq FASTQ文件进行了重新处理。使用 Cell Ranger 7.2.0 进行处理(与原始处理方式最显著的差异是在计数矩阵中纳入了内含子读数)。
在进行任何数据合并/整合之前,我们对每个单细胞RNA测序数据采用集成方法手动注释细胞簇,具体流程如我们先前发表的论文所述(Antón-Bolaños et al., 2024)。这种方法通过综合考量先验领域知识、Seurat的FindMarkers输出结果以及与已发表参考图谱(Uzquiano etal., 2022)中的标注对应关系,为细胞类型鉴定提供了坚实的方法学基础。为比较常规CDM4培养条件与新型APM条件下培育的类器官,本研究对APM处理的4个月、6个月、9个月及1年期类器官进行了基因表达谱分析。为便于下游比较分析并提升结果可解释性,我们通过以下方式优化处理条件间的细胞类型注释并校正测序批次效应:针对每个时间点,使用Seurat的merge函数合并两种条件的scRNA-seq数据集。考虑到4个月时CDM4与APM处理组存在显著数据不平衡,为控制条件间总体细胞数量差异,在合并前对CDM4数据集进行50%降采样处理,同时保留原始样本比例。通过Seurat的SelectIntegrationFeatures函数(默认参数)获取跨数据集重复可变基因特征,并将其设为合并对象的可变特征。应用RunPCA函数后,采用Harmony(Korsunsky et al., 2019) 1.2.0进行批次校正。下游聚类采用标准Seurat流程,以Harmony校正后的嵌入数据为基础,分辨率参数设定于0.8至1.0之间。为探究各组最显著上调基因,在每个细胞类型注释簇中,使用FindAllMarkers之前,先通过Seurat的PrepSCTFindMarkers功能重新计算SCT分析——以所有合并数据集中的最小中位数UMI作为缩放因子,用以校正不同数据集间的测序深度差异。针对某些具有潜在异质性的细胞类型簇(包括被标记为周期细胞的簇),我们进行了亚群细分以获得更高分辨率和更精细的粒度。由于缺乏跨条件匹配遗传背景的类器官样本,整合后的4个月数据被排除在跨条件的年龄对比分析之外。因此,我们保留了其他时间点具有匹配遗传背景的类器官细胞图谱用于数据呈现和下游分析,具体如下:6个月(CDM4:n=10, 64,817个细胞;APM:n=9, 41,231个细胞)、9个月(CDM4:n=6, 18,104个细胞;APM:n=3, 8533个细胞)、12个月(CDM4:n=4, 7802个细胞;APM:n=3, 6084个细胞)。
为评估类器官的可重复性,我们使用R包robCompositions v2.3.1(Templ等人,2011)中的aDist函数,基于每个时间点所有独特样本对的细胞类型组成数据计算了Aitchison距离。通过Wilcoxon秩和检验比较了同一处理方案内重复样本间的Aitchison距离。根据我们先前发表的研究(Antón-Bolaños等人,2024),采用三个已发表的人类胎儿皮层数据集(Polioudakis等人,2019;Trevino等人,2021;Uzquiano等人,2022),通过其各自的细胞类型注释提供了参考性的样本间变异中位数。
为了全面了解类器官在不同时间点的发育情况,我们通过整合CDM4处理的类器官经过注释和批次校正的单细胞RNA测序数据,绘制了发育时间图谱。该数据集包含来自77个类器官样本的257,044个细胞,时间跨度为3个月(n= 31;69,719个细胞)、4个月(n = 6; 33,825个细胞)、5个月(n = 6; 32,115个细胞)、6个月(n = 12; 74,172个细胞)、9个月(n = 10; 32,550个细胞)、12个月(n = 4; 7,802个细胞)、18个月(n = 2; 1,415个细胞)、24个月(n = 2; 2,274个细胞)、36个月(n = 2; 2,481个细胞)及42个月(n = 2; 691个细胞)。我们共注释了17种细胞类型,并将其归纳为以下几大群体以便进行更宏观的表征:1)祖细胞(aRG:顶端放射状胶质细胞;oRG:外层放射状胶质细胞;IP:中间祖细胞;IN祖细胞:中间神经元祖细胞;tRG:截短型放射状胶质细胞);2)兴奋性神经元(CFuPN:皮质传出投射神经元;CPN:胼胝体投射神经元;PN:未指定投射神经元);3)IN:未成熟中间神经元;4)胶质祖细胞;5)AST:星形胶质细胞;6)OPC:少突胶质祖细胞。合并数据通过SCTransform进行联合重标准化,并采用标准Seurat流程进行再处理。通过上述方法整合年龄匹配数据中的APM对应样本后,采用相同方法生成了4至12个月期间APM处理类器官的时间序列对象。
先前发表的一份关于人类皮质发育的围产期单核RNA测序(snRNA-seq)数据集被用于比对。该数据集源自Velmeshev等人(Velmeshev et al., 2023)的研究,包含106名个体169个脑组织样本的709,372个细胞核转录谱,年龄跨度从妊娠中期直至成年期。snRNA-seq数据及元数据从https://cells.ucsc.edu/?ds=pre-postnatal-cortex获取。我们将snRNA-seq数据截取至妊娠中期至4岁龄的区间,该时段对应本研究中时间序列数据的时间窗口。进一步按脑区域进行筛选,涵盖皮质(CTX)和额叶皮质(FC)区域,并包含完整的细胞类型谱系。
细胞群体包括祖细胞、兴奋性神经元、抑制性神经元、胶质祖细胞、星形胶质细胞以及少突胶质前体细胞。该子集数据通过SCTransform进行重标准化,并采用标准Seurat流程进行再次聚类。为与人类围产期单核RNA测序参考数据集进行比较,并探究时序类器官数据对应的发育阶段,我们通过整合细胞类型分类与年龄信息创建标签,运用Seurat的FindTransferAnchors和MapQuery功能进行基于参考的标签转移。针对被预测处于妊娠中期的查询细胞,我们通过提取这些细胞子集,并采用孕后16、20、21和24周人类胎儿皮质样本的单细胞RNA测序数据集作为参考,进行了二次标签转移以优化结果。
为探究时序类器官数据的成熟轨迹,我们使用前述人类围产期数据集作为输入,并应用DIALOGUE v1.0(Jerby-Arnon与Regev,2022)——该工具专为揭示跨细胞类型的共调控基因多细胞程序(MCPs),并绘制转录组随环境变化的动态图谱。遵循DIALOGUE操作指南,我们通过make.cell.type函数生成细胞类型对象列表,利用单细胞基因表达数据、样本身份信息及目标细胞类型的PCA嵌入等一系列输入参数,表征人类围产期数据集中的主要细胞群体。分析过程中纳入了经SCTransform标准化的UMI总量元数据与发育天龄,分别作为技术变异性和关键生物学协变量进行校正。随后对上述列表执行DIALOGUE.run函数,最终识别出五个MCPs,每个MCP可输出细胞类型特异性的上调和下调基因集。在五个MCP中,MCP4在各细胞群体内与年龄的相关性始终最为显著。随后,我们分别将MCP4内各群体中识别出的上调和下调基因整合成两个核心基因集。通过使用Seurat的AddModuleScore功能对这两个核心基因集进行计算后,我们从下调基因集的模块分数中减去了上调基因集的模块分数。出乎意料的是,模块分数的上升趋势仍与年龄高度相关。因此,我们将这些相减后的分数称为“成熟度”分数,并采用相同方法,在时间序列类器官scRNA-seq数据中使用上述核心基因集计算“成熟度”分数。
采用负二项混合效应模型评估了CDM4处理和APM处理类器官在6个月、9个月及12个月时细胞类型比例的变化。我们构建了每个类器官内各注释细胞类型的细胞计数矩阵。针对特定目标细胞类型,使用lme4包中的glmer.nb函数(Bates等,2015)建立负二项混合效应模型,该模型将类器官重复样本的遗传背景作为随机效应以解释基因型变异。模型还引入每个类器官样本总细胞数的对数值作为偏移量,以校正细胞计数差异(模型公式:细胞类型~ offset(log(LibrarySize)) + (1|Genotype))。通过比较包含与不包含处理因素作为加性固定效应的负二项模型,使用anova函数计算两种处理条件下类器官细胞类型比例差异的显著性。采用Benjamini-Hochberg(BH)方法对多重独立检验的P值进行校正。MonChr嵌合类器官与9月龄类器官间的细胞类型比例差异采用相同方法计算,且仅考虑在9月龄类器官中最低丰度≥5%的细胞类型。
为了在各自时间点(6、9、12个月)识别CDM4与APM处理的类器官之间的差异表达基因,我们采用伪批量分析方法在样本层面进行数据处理。根据上述分组标准,将泛兴奋性神经元、星形胶质细胞及抑制性神经元作为关注分区,通过在每个类器官样本中,对该分区内的细胞聚合每个基因的UMI计数。我们要求每个类器官中分区簇内至少有20个细胞才能保留该样本。在至少2个样本中总UMI计数少于10的基因被排除。使用DESeq2(Love等人,2014)进行伪批量差异表达分析,设计公式为~基因型+处理,以识别处理条件之间的差异表达基因,同时回归掉由遗传背景引起的变异。差异表达基因的定义标准为Log2倍数变化的绝对值>0.5且FDR校正的P值<0.05。使用clusterProfiler(Yu等人,2012)中的enrichGO函数,利用上调的差异表达基因进行GO富集分析。使用同一包中的simplify函数,默认相似性阈值为0.7,以去除富集GO术语的语义冗余。
为了探究APM处理的类器官是否以时间序列或时间特异性的方式表现出不同的DIALOGUE成熟度评分,我们将4个月至1年的跨年龄段整合数据合并,通过SCTransform进行联合重标准化,并采用标准Seurat流程进行再处理。如前述方法,我们使用Seurat的AddModuleScore函数分别计算DIALOGUE MCP4全部"上调"和"下调"基因列表的模块评分,随后以"下调-上调"的差值作为单一"成熟度"评分。在比较分析中,采用均值为0的Z分数来表征评分强度。整个数据集的成熟度模块评分通过R语言的scale函数进行标准化。聚焦兴奋性神经元,我们首先将年龄作为连续变量评估随时间推移的治疗效应。每个类器官感兴趣分区内的所有细胞Z分数被取平均值。建立基线线性模型以评估成熟度评分随年龄变化(得分 ~ 年龄)。随后建立纳入治疗因素的二次线性模型(得分 ~ 治疗 + 年龄),通过R统计包的anova函数与基线模型进行比较,以检验添加治疗作为加性效应是否显著改善模型拟合效果。为进一步评估时间特异性影响,采用线性混合效应模型进行建模:将细胞所属的类器官及其遗传背景作为随机效应(得分 ~ (1|类器官) + (1|基因型)),并引入权重因子以校正不同类器官间兴奋性神经元的细胞数量差异。通过anova函数评估是否添加治疗作为加性固定效应的模型差异。上述统计模型均使用R语言的lme4包构建(Bates等,2015)。

A、类器官时间序列的明场代表性图像。比例尺:1毫米。
B、显示皮质类器官年龄分布的UMAP图。(n=257,044个细胞,涵盖10个时间点)。
C、玫瑰图显示通过标签转移映射的各皮质类器官时间点细胞所对应内源性围产期人体组织(Velmeshev等人,2023)的年龄范围。映射至胎儿妊娠中期的类器官细胞被进一步映射至第二个内源性胎儿数据集(Trevino等人,2021),以增加其映射年龄的粒度。初始组织参考数据集涵盖胎儿妊娠中期至出生后2-4年,后续参考数据集则覆盖受孕后第16周至第24周。
D、显示内源性围产期组织(Velmeshev等人,2023)与皮质类器官(经子集化与重标准化处理)数据的UMAP图。着色依据为每个样本/类器官的对数化年龄及各细胞的Z标准化成熟度评分。成熟度评分代表通过DIALOGUE识别的多细胞程序(MCP)——MCP4——所属基因的整体表达水平(详见方法部分)。
E、散点图显示按时间点分组后各皮质类器官内所有细胞的平均成熟度评分(y轴)与时间点(x轴)的关系。通过R语言geom_smooth()函数计算平滑条件均值(黑线)及默认95%置信区间(灰色区域)。点为提升可视度添加轻微x轴抖动;同一时间点内的水平位置不表示年龄差异。
F、热图展示MCP4所有贡献基因在类器官不同时间点的表达情况。各时间点数值代表该时间点内类器官伪批量计数矩阵的百万分比计数均值,并经每基因Z标准化处理。基因按时间加权表达排序:主要表达于早期时间点的基因位于顶部,主要表达于后期时间点的基因位于底部。时间点位于底部。右侧颜色条指示基因是否被标记为MCP4的“上调”(红色)或“下调”(蓝色)方面。标注的基因经过人工筛选以展示随时间变化的重要生物学特征。
G图,全局CpG DNA甲基化水平。小提琴图中的线条表示分布的中位数。
H图,展示所有时间点上POU3F2和FEZF2基因座DMRs甲基化谱的基因组浏览器轨迹。DMR区域以灰色框高亮标注。CpG岛和基因注释位于下方。
I图,在3个月与5年类器官间识别的n=164个高甲基化和低甲基化DMRs的平均CpG甲基化谱,这些DMRs与培养时间呈现强相关性(皮尔逊相关系数>0.6)。热图显示所有时间点在n=164个与培养时间强相关的高/低甲基化DMRs上的甲基化谱。右侧标注DMRs与DMVs的重叠区域。虚线标示DMR边界,其左右两侧为+/-2.5kb区域。J-K图,展示基于Horvath(J图)或皮质时钟(K图)CpG位点组(约350个)预测的DNA甲基化年龄。横轴代表类器官的 chronological 年龄(以月为单位),纵轴显示类器官中预测的DNA甲基化年龄(同样以月为单位)。虚线表示完全相关,实线为线性回归线并附R值。MAE表示中位数绝对误差。

A、示意图。
B、经APM处理的类器官在6个月时神经元中三个SynGO突触基因集的表达更高(CDM4:29,987个细胞,来自n=10个类器官;APM:22,422个细胞,来自n=9个类器官)。小提琴图显示6个月时注释神经元群体中,从SynGO知识库获取的突触(GO:0045202)、突触前(GO:0098793)和突触后(GO:0098794)基因集的模块评分分布。各类器官模块评分以点状图显示,并按遗传背景着色。箱体上下边缘分别表示第25和第75百分位数,箱体中线代表中位数,须线从铰链延伸至1.5倍四分位距范围。模块评分通过Seurat的AddModuleScore函数计算。采用线性混合效应模型对评分进行建模,将细胞所属类器官及其遗传背景作为随机效应。引入权重因子以校正不同类器官神经元区域细胞数量的差异。通过anova函数评估是否包含处理作为附加固定效应的模型。经FDR校正的P值2.22×10-2(突触)、2.22×10-2(突触前)及2.58×10-2(突触后)的显著性以星号标注如下:P<0.05*(*);P<0.01(**);P<0.001(***);P<0.0001(****)。
C、9月龄CDM4与APM类器官的免疫组化染色显示cFOS(早期活性标志物)与SATB2(胼胝体投射神经元标志物)。比例尺:100μ微米。
D、多电极阵列记录代表性图像。
E、对MEA测量的各项指标进行III型双因素方差分析,评估处理因素、时间因素及其交互作用的效应。当存在多个细胞系量化数据时,将遗传背景作为固定效应纳入模型。以星号标注的ANOVAP值表示处理因素对测量指标的显著性影响。采用事后Tukey检验确定处理组间存在显著差异的发育时间点,并经Tukey HSD法校正的P值以星号标示。
F、9月龄CDM4与APM类器官的代表性点阵图。

A、突触结构的代表性电子显微镜图像。比例尺:1μm。
B、EM-树突棘频率量化分析。堆叠条形图显示6个月和12个月时各处理组存在或不存在树突棘的频率。每个年龄段的原始计数数据采用双侧Fisher精确检验,以表明CDM4与APM在树突棘存在与否方面是否存在显著差异(P值分别为= 0.51(6个月);1.6×10-4(12个月))。
C、6个月和12个月时EM-突触密度的量化分析。每个年龄段通过Wilcoxon秩和检验比较CDM4(n=3)与APM(n=3)的突触密度测量值(P值分别为= 0.7(6个月);0.2(12个月))。柱状图表示平均值,误差线表示平均值的标准误。
D、表位标签条形码与膨胀显微镜工作流程示意图。
E、四轮迭代免疫组化的低倍全景图。比例尺:100μm。白框区域为神经元追踪的高倍拼图扫描区域。
F、CDM4与APM条件下十个代表性单个神经元的追踪及形态重建。比例尺:162.5μm。
G、神经元分支长度与复杂度的各项参数量化。左图:神经元长度以CDM4为基准归一化,非配对t检验,P< 0.0001;中图:最远延伸距离以CDM4为基准归一化,非配对t检验,P< 0.0001;右图:末端分支数量,非配对t检验,P= 0.0018。
H、CDM4与APM条件下最高Strahler数值比较,非配对t检验,P= 0.0034。
I、代表性CDM4与APM神经元Strahler分析可视化。末端分支标记为Strahler数值一,当相同Strahler数值的分支在节点交汇时,下一区段的Strahler数值增加一。
J、CDM4与APM条件下不同Strahler数值区段的绝对数量、相对数量及相对长度量化分析。

A、示意图。
B、6月龄CDM4-处理(n=10个类器官,64,817个细胞)与APM处理(n=9个类器官,41,231个细胞)类器官整合scRNA-seq数据的UMAP图,按细胞类型着色。
C、已注释细胞类型汇总。
D、堆叠条形图显示各处理条件下细胞类型比例的统计结果。
E、采用Aitchison距离衡量6月龄时细胞类型组成的差异,计算包括各处理组内不同样本间及两种处理条件间的配对比较。采用Wilcoxon秩和检验比较各处理组内重复样本的Aitchison距离(P=1.21×10-3)。图中添加了三组内源性人类胎儿皮层数据集的Aitchison距离均值(虚线)。
F、6月龄CDM4-(n=10)与APM处理(n=9)类器官的细胞类型比例变化。条形表示各处理组细胞类型平均百分比,误差线表示均值标准误。通过似然比检验比较包含/不包含处理固定效应的负二项模型,使用anova函数计算细胞类型比例差异的显著性。所有模型均以类器官总细胞数的对数为偏移量,以类器官遗传背景为随机效应。FDR校正后的P值以星号标示:P<0.05();P<0.01();P<0.001();P<0.0001(****)。
G、4至12月龄APM处理类器官(n=17个类器官;60,427个细胞)合并scRNA-seq数据的UMAP图。左图:按天龄对数着色;右图:按Z-score标准化后的DIALOGUE成熟度评分着色。
H、APM处理类器官中DIALOGUE成熟度评分随发育时间点的年龄依赖性趋势。评分按类器官全局或特定细胞群(星形胶质细胞;兴奋性神经元:CFuPN、CPN和PN)进行细胞平均,以抖动点表示。使用R语言geom_smooth函数添加默认参数的平滑条件均值(黑线)。95%置信区间(灰色区域)。
I、在兴奋性神经元中,APM处理的类器官以时间序列方式表现出更高的DIALOGUE成熟度评分(对照组:来自26个类器官的n = 29,452个细胞;APM组:来自17个类器官的27,337个细胞)。成熟度评分在整个数据集上进行Z分数标准化后,按每个类器官的兴奋性神经元取平均值,由彩色点表示(颜色对应不同处理组)。建立基线线性模型评估评分随年龄的变化趋势(评分 ~ 年龄)。建立第二个线性模型额外纳入处理因素(评分 ~ 处理 + 年龄)。通过单侧F检验发现处理因素的附加效应可显著改善模型拟合度(P = 1.05 × 10-2)。
J、在兴奋性神经元中,APM处理的类器官在4、9和12个月时均显示出显著更高的DIALOGUE成熟度评分。背景灰色点表示数据中单个兴奋性神经元的评分,小提琴图展示分布情况。叠加彩色点标示每个类器官的细胞平均评分以增强可视性。箱形图用于汇总类器官层面的评分分布。采用线性混合效应模型进行建模,将细胞所属类器官及其遗传背景作为随机效应(评分 ~ (1|类器官) + (1|基因型)),并引入权重因子调整不同类器官兴奋性神经元的细胞数量差异。通过anova函数评估是否纳入处理作为附加固定效应的模型,显著性由似然比检验得出的P值确定(4个月:2.05 × 10-2;6个月:5.48 × 10-1;9个月:1.65 × 10-2;12个月:2.03 × 10-3)。

A图:MonoChronic培养生成示意图,底部堆叠条形图显示9个月类器官的细胞类型组成。
B图:代表性明场图像单时相嵌合体类器官(MonChr-Ch)及相关免疫染色。
C图:UMAP图谱显示MonChr-Ch的细胞(n=15,870个细胞,来自3个嵌合体),按细胞类型着色。
D图:按样本分列的MonChr-Ch UMAP图谱。
E图:堆叠条形图展示各MonChr-Ch样本的细胞类型比例汇总。
F图:异时相培养体系构建示意图。
G图:异时相嵌合体类器官(HetChr-Ch)的代表性明场图像及相关免疫染色。
H图:UMAP图谱显示HetChr-Ch样本细胞(n=3,969个细胞),按细胞时序组别及老年对应细胞的类型注释着色。
I图:堆叠条形图展示典型9月龄类器官、9月龄MonChr-Ch及HetChr-Ch中9月龄部分的细胞类型相对比例。
J图:SATB2免疫染色在MonChr-Ch与HetChr-Ch条件下的对比。比例尺:100μ微米。

A、全基因组亚硫酸氢盐测序(WGBS)涵盖的时间点概览。
B、连续时间点间全基因组CpG甲基化值的成对密度图,图中标注皮尔逊相关系数,每个点代表单个CpG位点。
C、高甲基化域(HMD)和部分甲基化域(PMD)的DNA甲基化率展示,小提琴图中线条表示分布中位数。
D、不同时间点DMV内平均甲基化水平的分布,小提琴图中线条表示分布中位数。
E、不同重复序列类别(LINE、SINE、LTR、DNA重复序列、低复杂度重复序列)的平均甲基化水平分布。
F、环形图显示3月龄与5年期类器官间鉴定的n=213个DMR基因组位置(最内侧轨道:红色表示高甲基化,蓝色表示低甲基化)。最外侧轨道为hg19染色体显带图谱,内部散点轨道依次显示3月龄(第二轨道)和5年期(第三轨道)类器官全基因组50kb区间平均CpG甲基化水平,以及甲基化差异(3月龄减5年期,最内侧轨道)。
G、年龄相关DMR的基因组注释,显示在CpG岛(CGI)和DMV中的富集情况。
H、各时间点TBR1、EMX1、NEUROD2、DLX1/2、SATB2和OLIG2基因座DMR甲基化谱的基因组浏览器轨迹,灰色高亮区域为DMR,下方标注CGI、DMV及基因信息。
I、所有时间点的全局CpA平均甲基化率。
J、前脑超级增强子(1383个)与全基因组30kb背景区间内平均CpA甲基化率分布,小提琴图中线条表示分布中位数。
K、前脑超级增强子区域CpA甲基化水平(1.5年/3月)倍变化热图前脑超级增强子。柱状图显示个体超级增强子。
L、图散点图比较测序类器官的培养时间(以月为单位)与以下位点的平均甲基化率:左侧为孤立WCGW位点,中间为常见PMD中的孤立WCGW位点,右侧为HM450芯片覆盖的常见PMD内孤立WCGW位点。红线:线性回归拟合;R:皮尔逊相关系数;p:相关性检验p值。

A、按注释细胞类型着色的UMAP图。
B、显示各时间点内细胞类型分布的点图。点大小代表百分比丰度,y轴代表时间点,x轴和颜色代表细胞类型。
C、堆叠条形图展示各时间点细胞类型的汇总丰度。
D、箱形图显示每个时间点内类器官两两之间的艾奇逊距离,以及已公开数据集中内源性人体组织样本对之间的艾奇逊距离。该距离反映两个样本间细胞类型相对分布的差异程度。
E、散点图展示各时间点(x轴)内每个类器官中所有星形胶质细胞、所有兴奋性神经元和所有胶质前体细胞的平均成熟度评分(y轴)。通过R语言geom_smooth()函数计算默认 95%置信区间(灰色区域)的平滑条件均值(黑线)。点为增强可视度添加了x轴轻微抖动,同一时间点内的水平位置不表示培养时长差异。
F、热图显示随时间推移类器官特定细胞群体中DIALOGUE的MCP4模块所有贡献基因的表达量。各时间点数值代表该时段内每个类器官特定细胞类型的伪批量计数矩阵的百万分比计数均值,并经Z-score标准化处理。基因按时间加权表达量排序,主要表达于较早时间点的基因顶部为主要在早期时间点表达的基因,底部则为多数在后期表达的基因。右侧颜色条标示基因是否属于MCP4的“上调”(红色)或“下调”(蓝色)维度。标注基因经人工筛选以展现随时间变化的重要生物学特征。由于DIALOGUE未能在胶质前体细胞或祖细胞中识别出MCP4特异性基因,这些细胞群体的热图显示了所有细胞类型中归属于MCP4的完整基因集。
G、电子显微镜代表性图像显示髓鞘沿纵向轨迹的存在。图H,6个月类器官的免疫组化结果展示髓鞘化轴突的存在。比例尺:100μ微米。

A-C、三个SynGO突触基因集在不同月龄(包括6月龄(CDM4:n=10个类器官;APM:n=9个类器官)、9月龄(CDM4:n=6个类器官;APM:n=3个类器官)和12月龄(CDM4:n=4个类器官;APM:n=3个类器官))经CDM4与APM处理的类器官其他细胞群体中的表达。小提琴图显示特定细胞群体中突触(GO:0045202)、突触前(GO:0098793)和突触后(GO:0098794)基因集的模块评分分布。单个类器官的平均模块评分以点状显示,并按遗传背景着色。箱形图的底边和顶边分别表示第25和第75百分位数,中线表示中位数,须线从铰链延伸1.5倍四分位距(IQR)。模块评分使用Seurat的AddModuleScore函数计算。各月龄经FDR校正的P值基于线性混合效应模型,星号标示CDM4与APM处理类器官各群体间显著差异:P<0.05(*);P<0.01(**);P<0.001(***);P<0.0001(****)(详见方法)。
D、基于伪批量处理的比较经CDM4和APM处理的类器官在6、9、12个月不同月龄中兴奋性神经元的差异。火山图展示了根据显著性阈值(|Log2倍数变化|>≥0.5且FDR校正PP值<≤0.05,以灰色水平/垂直虚线标示)确定的差异表达基因。图中标注了显著性最高的前30个差异表达基因。
E、不同月龄(包括6、9、12个月)APM处理类器官兴奋性神经元中上调差异表达基因在各本体类别内前5个富集的基因本体术语。基因本体富集分析采用clusterProfiler包的enrichGO函数完成,参数设置为pvalueCutoff = 0.01、qvalueCutoff = 0.05及pAdjustMethod = "BH"。同时使用同软件包的simplify函数(默认相似性阈值为0.7)以消除富集GO术语的语义冗余。

A、河豚毒素(TTX)可完全消除放电活动。示例记录通过群体平均放电频率(上图)和所有检测单元的点阵图(下图)呈现。
B、网络爆发性活动由谷氨酸能神经传递介导。经谷氨酸受体拮抗剂(DNQX与D-AP5)处理的代表性类器官的群体放电频率与点阵图。
C、6月龄(上图)与12月龄(下图)类器官中部分单元的典型群体平均放电频率及点阵图,显示CDM4(左)与APM(右)组间差异。
D、CDM4与APM处理类器官的网络爆发活动特征。针对MEA测量的各项指标进行III型双因素方差分析,以评估处理方式、培养时长及其交互作用(处理方式:培养时长)的影响。对于存在多个细胞系定量数据的情况,遗传背景作为固定效应纳入分析。ANOVA P值以星号标示,表示处理效应对测量指标的重要性。进行事后Tukey检验以确定处理在哪个年龄段存在显著差异,经Tukey HSD方法校正的P值通过星号表示。
E、不同胞质表位标签组合的表达实现了对密集神经元突起的追踪,此处通过两种代表性表位标签进行可视化。可见表达Myc标签、HSV标签或双标签的三组神经元突起(以白色虚线标示)。若仅表达Myc标签或HSV标签将无法明确区分这些突起(参见白色箭头),而组合表位标签表达则可将其识别为三个独立的神经元突起。比例尺:10μm。
F、三个成像颜色通道中抗体褪色效率的量化。R1-4为=染色轮次,D1-4为=褪色轮次。

A、经6个月CDM4处理的类器官的UMAP图,按类器官分割并以细胞类型着色。
B、经6个月APM处理的类器官的UMAP图,按类器官分割并以细胞类型着色。
C、堆叠条形图显示每个经6个月CDM4和APM处理的类器官的细胞类型组成,按遗传背景/细胞系进行亚组分析。

A、9个月大CDM4处理组(n = 6个类器官,18,104个细胞)与APM处理组(n = 3个类器官,8,533个细胞)整合scRNA-seq数据的UMAP降维图,按细胞类型着色。
B、堆叠条形图展示各9个月大类器官的细胞类型组成,按处理方式分组并按遗传背景/细胞系进行亚组划分。
C、细胞类型比例在CDM4-(n = 6)和APM处理(n = 3)的9月龄类器官。柱状图表示各处理组细胞类型的平均百分比,误差条表示均值的标准误差。通过似然比检验比较含处理固定效应与不含处理固定效应的负二项式模型(使用anova函数),计算细胞类型比例差异的显著性。所有模型均将每个类器官总细胞数的对数作为偏移量,类器官遗传背景作为随机效应。FDR校正后的P值以星号标示:P < 0.05(*);P < 0.01(**);P < 0.001(***);P < 0.0001(****)。
D、12月龄CDM4-(n = 4个类器官,7802个细胞)与APM处理(n = 3个类器官,6084个细胞)的整合scRNA-seq数据UMAP图,按细胞类型着色。
E、堆叠柱状图显示各12月龄类器官的细胞类型组成,按处理分组并按遗传背景/细胞系细分。
F、12月龄CDM4-(n= 4)与APM处理(n = 3)类器官间细胞类型比例变化。柱状图表示各处理组细胞类型的平均百分比,误差条表示均值的标准误差。通过似然比检验比较含处理固定效应与不含处理固定效应的负二项式模型(使用anova函数),计算细胞类型比例差异的显著性。所有模型均将每个类器官总细胞数的对数作为偏移量,类器官遗传背景作为随机效应。FDR校正后的P值以星号标示:P < 0.05(*);P < 0.01(**);P < 0.001(***);P < 0.0001(****)。
G、分别计算9月龄和12月龄时各处理组内样本间及两组处理条件间的细胞类型组成差异的Aitchison距离。每个月龄下,通过Wilcoxon秩和检验比较各处理组内重复样本的Aitchison距离,未显示显著差异性。包括三个不同的内源性人类胎儿皮层数据集的艾奇逊距离平均值(虚线)。

A, UMAP 图显示来自 HetChr-Ch 样本的细胞(n=3,969 个细胞),按旧和年轻对应物的细胞类型注释着色。
B, 明场图像显示分期的 E11.5 胚胎,带有用于分期的注释结构。比例尺为 1mm。
C, 来自 E11.5 收集的小鼠胚胎的体外类器官示意图。
D, 体外类器官在不同时间点解离后的明场图像。DAA,聚集后天数。比例尺为 100μm(顶部)和 1mm(底部-缩小),以及 250μm(底部-放大)。
E, 聚集后 2-3 周的体外类器官的全载免疫荧光。顶部面板显示带有 SATB2 的单个类器官的 3D 体积视图。虚线表示类器官外围的边界。x,y,z 表示旋转角度。比例尺为 500μm。底部面板显示用 SOX2、CRYAB、GFAP 染色的类器官的缩小和放大视图。DAA 表示聚集后天数。比例尺为 100μm。
F, Mon-Ch 和 Het-Ch 小鼠嵌合体的示意图。
G, SATB2 和 CRYAB 在嵌合体聚集后 1 和 2.5 天的全载免疫荧光(代表性图像)。显示单个 z-堆栈。DAA 是聚集后天数。每个条件和时间点 N=3 个类器官。比例尺为 100μm。
H, SATB2 信号的量化。条形图显示每个体外小鼠类器官中 SATB2 阳性细胞核的比例,按三种重铺条件分组:Mon-Ch(旧)、Mon-Ch(年轻)和 Het-Ch,来自混合后 1 天(D1AM;每组:n = 3 个重复类器官 × 2 个批次)和 2.5 天(D2.5AM;每组:n = 3 个重复类器官 × 1 个批次)的培养物。条形表示平均值,误差条表示平均标准误。抖动点表示每个样本的量化,按批次形状。在 D1AM 时,条件效应对三个组之间比例差异的显著性通过比较二项广义线性模型的有或无的似然比检验评估在不将条件作为固定效应的情况下,同时进行批次校正(方差分析P值< 2.2×10-16)。组间两两比较的双侧Tukey校正P值以星号表示。